隔夜吃飯,更能抗衰?中國農大院士團隊:堅持8周盤活線粒體,告別腸道衰老!_風聞
时光派-时光派官方账号-聚集全球前沿、全面、专业抗衰资讯55分钟前

五月,夏意漸濃,陽光正好,你是不是也開始盤算着夏日的輕裝上陣了?
露肉的季節就在眼前!但減肥大計卻還遙遙無期……實不相瞞,派派就屬於那種“思想上的巨人,行動上的矮子”,能躺着絕不站着,運動?對派派屬實有難度!所以,像 16+8、5+2 這種輕斷食法,簡直是為我等懶人量身定製,即甩肉還延壽,一舉兩得!
當然,今天並不是要繼續科普16+8、5+2的好好好。咱們換個新口味:最近,中國農業大學團隊在《Aging Cell》上的一項研究,發現了一種節奏更為分明的斷食方式——隔日斷食(ADF)。而且在延緩腸道衰老方面,ADF可能有更值得關注的地方。


拉胯的腸道
OK,那 ADF 到底是怎麼給腸道續命的?想搞懂這個,要不先從腸道幹細胞(ISCs)説起?
腸道幹細胞是維持腸道健康和功能的關鍵細胞,它位於腸隱窩底部,能分化成不同的腸道功能細胞,向上面表皮輸送,比如負責消化吸收的吸收性腸細胞,分泌黏液用作物理屏障的杯狀細胞等等[2]。

圖注:綠色為增殖區,藍色為分化區
但是,現實往往很殘酷:腸道幹細胞也不是“永生不死”的神仙細胞。雖然科學界普遍認為ISC功能會隨年齡下降,但這具體有多嚴重?又直接導致了哪些後果?通過對自然衰老(28個月大)小鼠的深入分析,科學家們給出了一個更清晰的答案。
結果發現在這些衰老小鼠的腸道里,代表幹細胞身份的標記基因(Sox9、Olfm4)表達量開始降低,幹細胞數量開始減少。不僅如此,小鼠的十二指腸、空腸和迴腸中的Ki67+細胞(增殖標記物)數量也跟着縮水,幹細胞增殖活力、分化功能大打折扣。

圖注:衰老小鼠腸道幹細胞分化增殖能力減弱
雪上加霜的是,分化一旦跟不上,就會引發連鎖反應。腸道里各種上皮細胞的組成開始發生變化——分泌粘液的杯狀細胞數量減少、十二指腸中腸內分泌細胞數量增加,腸道微環境開始出現失衡。

圖注:左圖:每個絨毛中杯狀細胞的數量;右圖縱座標表示:每個隱窩-絨毛單元中的腸內分泌細胞的數量
微環境失衡,其後果不言而喻,研究人員在衰老小鼠身上清晰地看到了功能受損的證據:
首當其衝的便是腸道屏障,其緊密結構發生紊亂,通透性增加(分泌黏液用作物理屏障的杯狀細胞減少)其次,腸道的消化吸收能力也開始降低(絨毛排列稀疏,出現萎縮脱落情況,乳糖酶活性降低);最後甚至帶偏腸道的絨毛高度、隱窩深度,腸道的形態開始發生異變。

圖注:選用2-3個月的小鼠(年輕組)和28個月的小鼠(衰老組),發現衰老組的腸道結構功能出現變化

刨根問底——為何會老?
當然……光説“年齡大了,細胞失去活力”,這話沒錯,但是不是有點太籠統了?總得知道內部核心原因吧。深入探究了細胞內部的變化後,科學家們最終鎖定了一個目標——線粒體。在衰老小鼠的腸道幹細胞中,線粒體出現了嚴重衰退。

不僅數量減少,衰退的線粒體,結構更是存在明顯異常:其形態趨向於圓形化,內部嵴結構紊亂,生產ATP的效率大大降低(衰老小鼠十二指腸、空腸、迴腸上皮細胞中的ATP生成水平相比對照低了30%~40%)。

圖注:線粒體出現衰退
除了數量和結構的問題,更麻煩的是,衰退的線粒體還拖累了小鼠的核心代謝能力。老年小鼠的氧氣消耗率(OCR,氧化磷酸化能力的表現)以及總檸檬酸濃度和檸檬酸標記率(脂肪酸氧化能力)也開始走下坡路。

……兩條供能路線同時歇菜?不過還有另一個信號:衰老小鼠的ISC中,細胞外酸化率(ECAR)升高,丙酮酸/乳酸比率降低,細胞的代謝方式正被迫出現轉變——從依賴氧化磷酸化變為依賴糖酵解(總算來救星了?)。

圖注:圖左ECAR表示細胞外酸化率,越高表示糖酵解活性越強,右圖為丙酮酸/乳酸
但是,這種轉向糖酵解的“代償”絕非出路,反而是衰退的標誌! 因為糖酵解的產能量遠不及OXPHOS,低效的糖酵解代謝模式根本無法支撐ISC高強度的自我更新和分化需求[3]。所以説……情況依然岌岌可危(bushi)。

綜合以上結果,本文也給為我們描繪了一條更完整清晰的腸道衰老機制鏈條:
衰老→ ISC線粒體功能障礙(結構破壞、OXPHOS能力↓)→ 代謝被迫轉向低效糖酵解代償→ ISC能量危機、功能衰退(增殖能力分化↓)→ 下游細胞失衡 → 腸道結構破壞、屏障受損、功能下降。
這麼看下來,腸道衰老似乎是個死循環啊……事情還有沒有轉機?

ADF救場,無懼腸道衰老!
當然不是,辦法總比困難多!別忘了開頭埋下的伏筆——隔日斷食(Alternate Day Fasting,ADF)。這也是一種間歇性禁食模式,先來説説安排方式:一天正常吃飯,一天限制熱量攝入(本研究是從中午12點 斷食到第二天中午12點,期間小鼠可以隨意飲水),持續八週。

圖注:黃色表示正常進食期,藍色表示段時日,黑色表示組織獲取日
隔日斷食(ADF)干預後,成績斐然:
改善線粒體功能
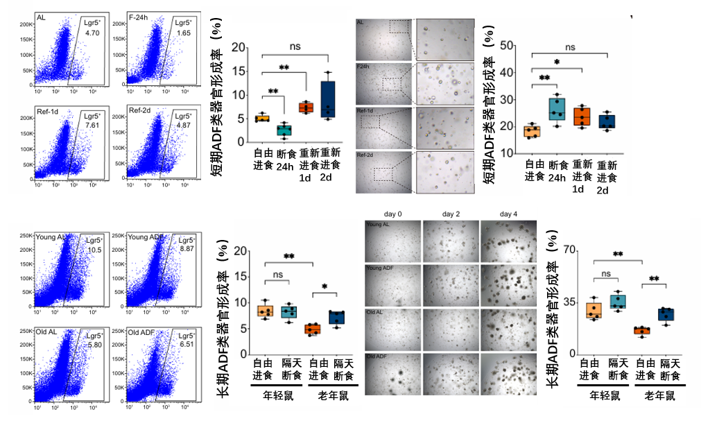
數據説話!**無論是短期(一個24小時的禁食期),還是長期(8周)的ADF,都能有效提升小鼠ATP的產生水平。**還有一點,長期ADF的老年小鼠,有更高比例的ISC細胞具有高線粒體膜電位,線粒體活性增強。

圖注:左圖:數字部分代表細胞比例,紅圈表示具體關注此區域比例即可
增強細胞再生能力
一個最重要的點,不管長短,小鼠形成類器官的能力(再生能力)均得到提升。不過在細節上有點小區別,短期ADF會因為身體應激反應,腸道幹細胞數量出現減少現象。但只要堅持下來,長期ADF可會帶來豐厚回報:恢復老年腸道幹細胞的數量。

加固腸道屏障
來到ADF的最後一個好處:加固腸道屏障。以長期ADF為例,它能降低衰老小鼠小腸對FITC-葡聚糖的通透性,改善腸道屏障的完整性。同時,代表腸道損傷的血清標誌物(DAO、DLA)濃度也開始降低,表明黏膜損傷在恢復。

那短期ADF呢?經過短期ADF飲食干預後,以上趨勢反而不顯著……或許想改善腸道環境,真得從長計議!

正確看待ADF
前面咱們主要説了ADF在腸道抗衰的效果,但感覺還沒聊透。**比如ADF抗衰的底層邏輯?與其他流行的斷食方法的區別?****以及,普通人如何嘗試ADF?**這裏派派又蒐羅了一些資料,把這些大家可能疑惑的地方一次性給大家講清楚。

抗衰機制
ADF可以視為間歇性斷食(IF)的一種變體,説到底還是離不開自噬(Autophagy)這個老熟人。它能抑制mTOR信號通路[4],提高與自噬相關的基因(LC3A、Rab21等)表達[5],從而增強自噬活性,維持組織穩態,減少炎症和氧化應激,延緩衰老。
與其他斷食策略的區別
與其他斷食方法相比,ADF的特點是斷食日的熱量限制通常更嚴格,斷食交替頻率更高。這種高強度、高頻率的週期性代謝轉換,或許是它在本次研究中展現出明顯腸道抗衰效果的原因之一?不過每個人體質不同,效果可能因人而異。

圖注:不同斷食策略
如何執行?
看完以上內容,是不是想着上手一下ADF試試?這裏也給大家説下方法:先確定斷食日熱量攝入量(建議攝入約500大卡左右)。最好選擇高蛋白食物(如雞蛋、魚、瘦肉)和低卡蔬菜(如菠菜、黃瓜),以保持飽腹感,並且多喝水,維持代謝。

至於非斷食日……理論上你可以放飛自我,不限制熱量,但派派還是提醒一下:儘量健康飲食,避免高油高糖的加工食品,確保整體平衡,別讓一天的放縱毀了之前的抗衰努力!
最後還得注意:若有慢性疾病、懷孕或體重過低等情況的話,建議先諮詢醫生後再開始。
時光派點評
以上,你是不是對ADF有了更深的認識?其實它不僅僅是一種瘦身策略,更是對抗腸道衰老的有力工具。
當然,無論是ADF、16+8還是5+2,並沒有抗衰“最優解”,只有“最適合”。重要的是這些方法背後的科學邏輯,只有傾聽自己身體的聲音,我們才能在這場與時間的賽跑中,做出最明智的選擇。
[本文的名稱是《Alternate Day Fasting Enhances Intestinal Epithelial Function During Aging by Regulating Mitochondrial Metabolism》,發表於《Aging Cell》期刊,通訊作者是中國農業大學郭慧媛教授、中國工程院任發政院士。第一作者是Heng Quan。本研究資助來源:國家重點研發計劃(2022YFC3602105)、北京市傑出青年科學家計劃 ( JWZQ2024101019)。]
聲明 - 本文內容僅用於科普知識分享與抗衰資訊傳遞,不構成對任何產品、技術或觀點的推薦、背書或功效證明。文內提及效果僅指成分特性,非疾病治療功能。涉及健康、醫療、科技應用等相關內容僅供參考,醫療相關請尋求專業醫療機構並遵醫囑,本文不做任何醫療建議。如欲轉載本文,請與本公眾號聯繫授權與轉載規範。