在通義App實測Qwen3,這可能是2025年上半年最強大模型_風聞
科技新知-科技新知官方账号-洞察技术变化背后的产业变迁。52分钟前

原創@科技新知AI新科技組作者丨主木編輯丨茯神 主編丨九黎
2025年4月29日凌晨,阿里突然開源了新一代通義千問模型Qwen3(下稱千問3)。這個被開發者稱為「全球最強開源」的模型家族,一夜之間就刷屏了整個AI圈,並且和前一代千問系列模型一樣,千問3的發佈也是滿屏的好評。
作為國內首個實現"混合推理"能力的開源模型,千問3不僅達到了36萬億token的訓練數據量,還支持119種語言和方言。通過混合專家(MoE)架構與混合推理機制的深度整合,在參數效率與任務適應性層面實現雙重突破。
而在數學證明、代碼生成等核心基準測試中,旗艦模型Qwen3-235B-A22B性能與DeepSeek-R1、o1、o3-mini、Grok-3 和 Gemini-2.5-Pro 等全球頂尖模型表現相當。

紙面數據這麼強的模型,真實實力到底如何?
目前通義App以及通義網頁版(www.tongyi.com)已經全面上線千問3,我們也通過通義App的“千問大模型”智能體(默認搭載Qwen3-235B-A22B模型)進行了文字陷阱、邏輯思維、文案創作、信息獲取再創作等多輪測試,結果讓我們大吃一驚。
今年高考,國產AI要拿高分了
首先為了保證測試的是千問3更為純粹的邏輯以及推理能力,我們在測試前將聯網功能進行了關閉,並且僅使用旗艦模型進行測試。
我們先用了兩道經典的大模型測試問題為其“開開胃”:9.8和9.11誰大以及strawberry中有幾個r,千問3均能直接果斷的給出推理過程和答案,並且指出了常見誤區以及用了多種不同的方式來證明答案的正確性。

隨後我們又向千問3提出了此前難倒眾多大模型的國內小學奧賽題目:
奧利弗週五摘了 44 個獼猴桃,週六摘了 58 個,週日摘的數量是週五的兩倍,不過有5個更小一些。問奧利弗一共摘了多少個獼猴桃?
這道題目是北京海淀一所小學二年級的問題,邏輯很簡單,不需要多麼複雜的數學推導,但在此前卻讓GPT4o等大模型“翻車”。
然而千問3僅用7秒便準確的給到了我們正確答案,並且給到的關鍵點解析中也明確的標註出易錯環節和驗證邏輯。

仔細看千問3的推理過程,也能看出其準確的識別到了題目的陷阱,並且對答案進行了多輪驗證。
簡單的文字遊戲難不住千問3,那麼更加需要推理的問題呢?
於是我們拿出了去年高考理科數學中最後一道選擇題,讓千問3來解答:
已知b是a,c的等差中項,直線ax+by+c=0與圓x²+y²+4y-1=0交於A,B兩點,則|AB|的最小值為?
對於這道需多輪推算與核對的難題,千問3並沒有掉鏈子,細細查看給到的推理過程以及答案,可以發現千問3不但答對了題目,更是用了多種解題手段,並且考慮到了多種情況,且每一步都會反覆驗證,保證能夠給到準確的信息。




高考過的知道,數學最後一道選擇題,往往是卷子中最難的之一,千問3能夠準確且快速的給到答案,相信在今年的大模型PK高考數學的競賽中,定能脱穎而出。
AI加持,小白也能成大拿
除了這些常規問題,我們又深度測試了千問3在創意寫作、角色扮演、多輪對話、指令跟隨等多方面的能力。需要注意的是,這些問題往往即時性較高,所以在這個環節我們也打開了聯網功能。
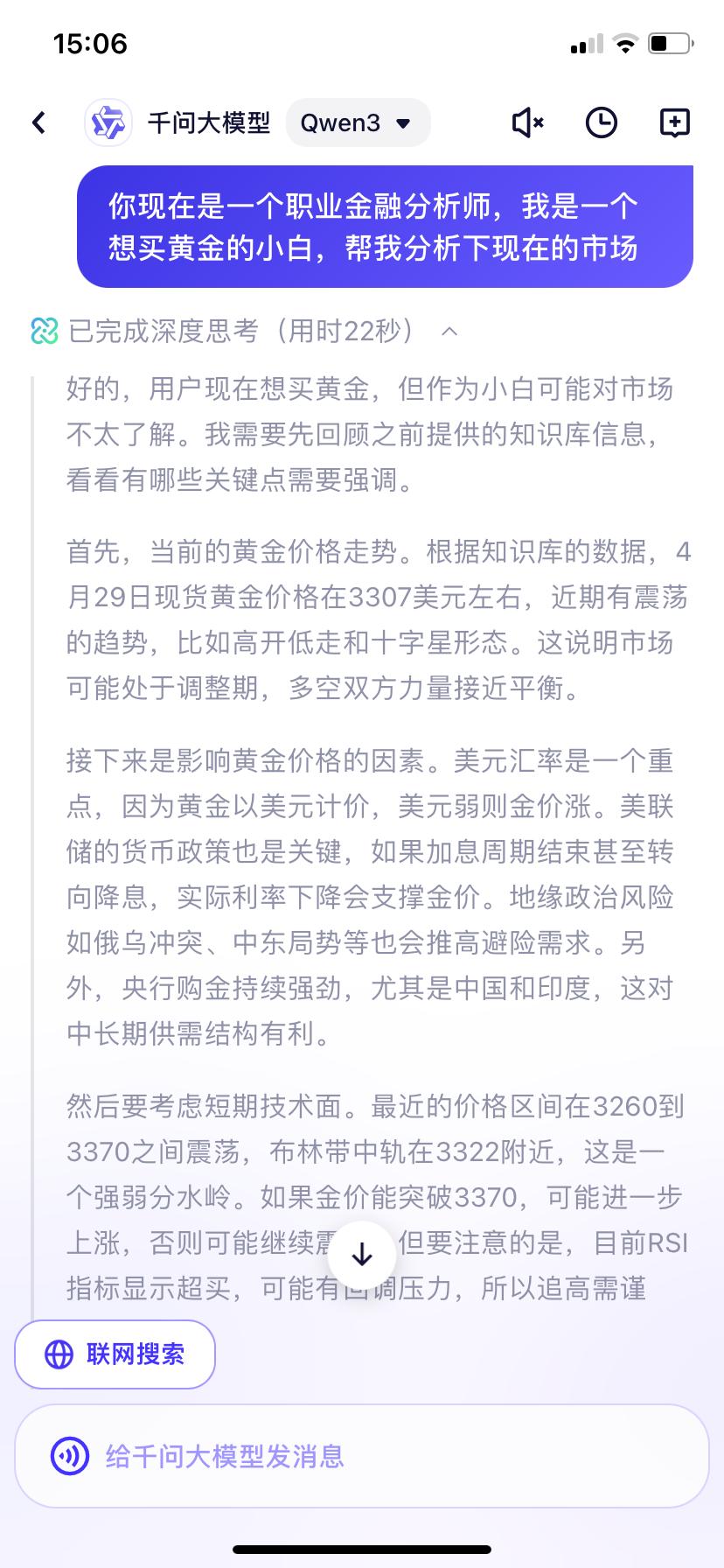
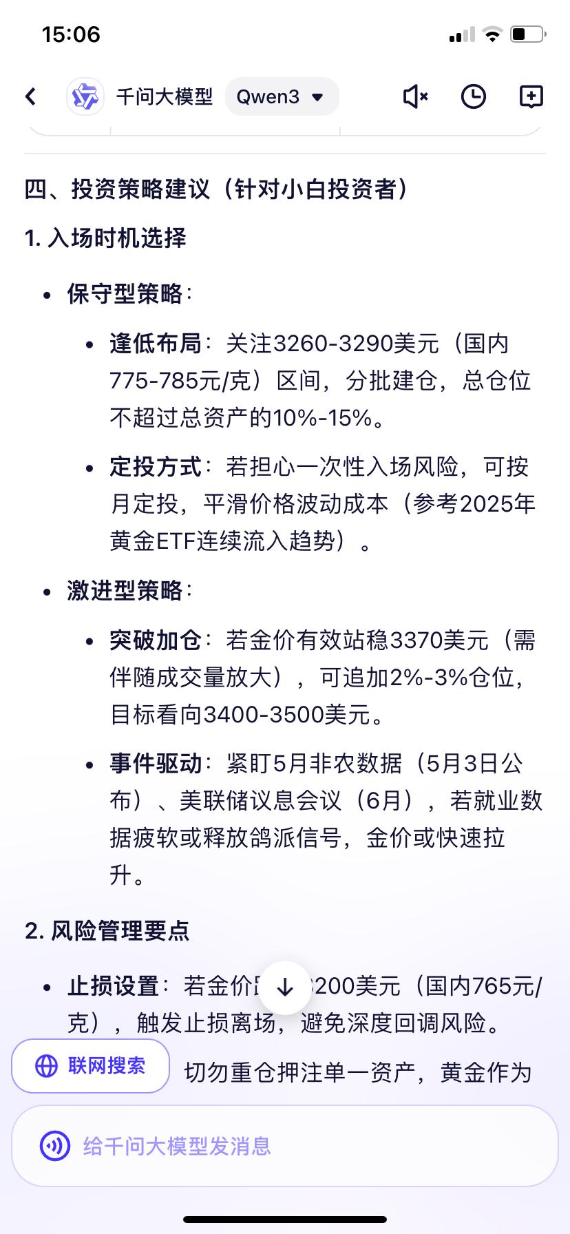
首先,我們作為一個想要買黃金的小白,讓千問3扮演一個職業金融分析師的角色,看看其能否給到我們專業,同時又通俗易懂的市場分析建議。






從千問3給到的回答中,我們可以清晰的看到其調用了極其專業的知識庫信息,通過多維思考,給到了非常有邏輯的市場狀況、核心驅動因素以及技術層面的分析和建議。在其助力下,即便是對經濟市場完全不瞭解的小白用户,也能做出理性判斷。
簡單的沒有難到千問3,那更為抽象的問題呢?我們給了千問3一個“擅長以莎士比亞風格來分析金融市場的研究員”的身份,然後讓其分析未來黃金的走勢。沒想到的是,千問3沒有丟掉任何一個要求,不僅有理有據的分析了市場,還將這些與莎士比亞的經典風格結合到了一起,這確實有點超前了。




當然,一個新的大模型問世,難免逃不過與同行的對比,於是我們也將千問3與目前較火的Deepseek-R1以及豆包1.5pro進行了對比測試。
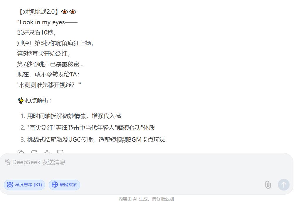
不過對於大多數普通用户來説,這些都還不夠日常,於是我們以最近比較火的“look in my eyes”作為考點,讓千問3進行相關情景創作。千問3不但準確的找到了該梗出處,創作出的文案也屬於直接能用的水準。

值得一提的是,其實這個環節我們也讓在創作者羣體中比較火的Deepseek-R1以及豆包1.5pro參與了創作,但讓人意想不到的是豆包和Deepseek都沒能識別出這個梗的出處以及真實含義,創作出的文案也幾乎是無法直接使用。


02
一個指令,人人都可以是產品經理
除了解答問題、創作文案外,代碼生成也是千問3的亮點能力。
在網頁版的通義中(www.tongyi.com),用户可以進入更擅長處理代碼問題的代碼模式,在這個模式中,只要一句話便可生成一個應用。

我作為一個完全的代碼小白,想讓千問3幫我生成一個摸魚小遊戲,但沒有更為具體的想法,於是就直接向千問3下達了生成摸魚小遊戲的指令。大概10S鐘的時間,一個接金幣小遊戲便生成了,並且玩起來也十分絲滑。


隨後我提出新的需求,希望通義幫我做一個通勤助手,要求以卡片形式整合 “天氣+交通+日程”,一站式展示通勤關鍵信息。
通義給出的結果,再次讓人眼前一亮,不僅實現了功能需求,還對重點細節部分進行了詳細説明,以便用户直接更改需求使用。

值得一提的是,通義網頁版還配備了指令優化功能,可以直接優化用户指令,使其更豐富且更貼合代碼生成邏輯。

小球測試也是難倒眾多大模型代碼能力的測試,我們也拿這個來考考千問3,給到其要求:編寫一個動畫程序,模擬一個紅色小球在順時針旋轉的五邊形中晃動,並遵循重力規律。

千問3快速給到了代碼,並且給到了使用指南,而我們根據使用指南將代碼運行起來,得到了一個符合指令的展示效果。

其實通過一輪輪測試下來,可以明顯的感知到千問3在複雜任務處理上的碾壓級優勢——它不是簡單堆砌知識點的答題機器,而是真正具備思維鏈構建能力的智能體。
當然,一個出色的大模型也需要一個出色的落地產品。在使用通義App體驗千問3的過程中,也能確切的感受到新版通義App在多輪進化升級後,無論是產品界面還是交互體驗等設計層面的全方位變化,都變得更加易用,也更具温度。
雖然過去的通義App同樣具備不俗的AI實力,但在用户使用體驗上仍有優化空間。例如此前的通義App在主界面上集合了不少功能,這種設計雖然可以幫助用户快速跳轉,但對於新用户來説,難免會出現摸不着頭腦的情況,需要摸索後才能輕鬆上手。
如今的通義App整體界面大做減法,產品設計更加簡潔清爽,將提問、對話、圖片理解與生成、翻譯、寫作等多種核心以及常用的功能放到最顯眼的位置,主智能體“鄰家女孩”這一富有親和力的新形象,能勝任大部分應用場景中的需求,保證了所有用户都能輕鬆體驗。

新版通義App在其他方面的設計和調整,也進一步降低了用户使用的門檻。例如左滑便可直接看到對話記錄、我創建的、我聊過的智能體等資產沉澱,右滑就是通義過去積累起來的智能體平台,有非常豐富的專業智能體,比如AI視頻、健康顧問、AI生圖、AI擴圖、表情包大師等等,通過這些名稱更直觀地找到自己所需的信息,並且整體界面顯得清爽了不少。

另外,通義App在視覺呈現上也下足了功夫,色彩搭配舒適,功能排版清晰,各種功能按鈕的位置設置合理。可以説,通義App通過這些貼心的設計,讓千問3的強大能力得以更好地展現,也讓用户更加願意沉浸其中,探索AI的無限可能 。
從榜單到場景,千問3真正做到了“能上手、能落地”,而當每個開發者都能基於這套最強開源底座創造價值,當每個用户都能通過一個好用的App去釋放AI潛力,這種讓最強AI觸手可及的普惠性,或許才是千問3以及通義App定義的最強新內涵。