靠魔芋、土豆泥再造爆品,麻六記代工廠阿寬食品壓力未減_風聞
子弹财经-子弹财经官方账号-子弹财经(zidancaijing)1小时前

出品 | 子彈財經
作者 | 謝小丹
編輯 | 胡芳潔
美編 | 倩倩
審核 | 頌文
在方便速食市場上,擁有阿寬和白家陳記兩大自有品牌的阿寬食品,可謂名副其實的網紅品牌。僅憑着為麻六記代工酸辣粉這一標籤,阿寬食品就能收穫無數酸辣粉愛好者,以及與麻六記相關的潑天流量。
線上更是其主要銷售陣地,2024年,阿寬食品通過線上渠道銷售了7.56億元,佔公司主營業務收入的60.52%。
在巨頭環伺的方便速食賽道,阿寬食品可謂趟出了一條獨特的發展路線。只是要藉此獲得資本市場的認可,似乎還不夠。近年來,阿寬食品接連衝擊上市,但又屢屢鎩羽而歸。
在消費市場和資本市場,阿寬食品正經受着多重考驗。
1、左手魔芋減重,右手碳水快樂
2025年3月,尚普諮詢集團宣佈,阿寬食品獲得“魔芋方便速食系列產品全網銷量第一”。
阿寬食品早在2023年,就率先推出魔芋方便速食產品——魔芋涼麪、魔芋涼皮,並在2024年成立魔芋食品垂類品牌魔小飽。
只用了一年時間,在2024年,魔芋製品已給阿寬食品帶來5880萬元的營業收入,與上年相比同比增長202.05%,相比於其他業務,魔芋製品可謂阿寬食品當前最大的市場增量。
與此同時,2024年,阿寬食品魔芋製品毛利率達33.73%,在其眾多業務中,也排在前列。

(圖 / 阿寬食品2024年財報)
阿寬食品之所以選擇魔芋作為產品的原材料,一方面是由於魔芋低熱量高纖維的特性,深受減脂人羣喜愛,另一方面傳統方便速食市場早已同質化嚴重,缺少差異化的品牌可能很難吸引消費者的興趣。
推出魔芋系列產品的同年,阿寬食品還推出了土豆泥泥面,同樣成為爆款,並且同樣獲得了尚普諮詢頒發的市場地位確認證書“阿寬土豆泥泥面2023-2024年全國全網行業銷量第一”。
與魔芋系列健康低脂的定位不同,土豆泥泥面則是要給消費者提供充足的碳水快樂。
土豆泥泥面的靈感來自於成都、長沙等地的黏糊糊美食,這種美食在吃播的助力下爆火。網絡上的流行趨勢激發了阿寬食品的興趣,於是公司研發團隊深入全國十幾座城市,針對性地調查了近百家門店,既有連鎖的餐飲品牌,也有路邊的小攤小店。
最終,阿寬食品發現土豆泥拌粉、拌麪這種“雙重碳水的快樂”備受年輕消費者喜歡。而“碳水食物”作為一種極具安慰感的選擇,成為了許多人對抗壓力的“解藥”,不僅僅讓年輕人“填飽肚子”,更能提供一種情感上的治癒和滿足。
這兩種爆款產品問世,體現了阿寬食品對於消費市場的洞察力,年輕人既想減肥減重,又想通過碳水獲得快樂和滿足感,阿寬食品將這種心理拿捏得明明白白。
但對於阿寬食品而言,壓力並沒有因此減輕。方便速食市場早已是紅海競爭,而阿寬食品還出現了銷售下滑的跡象。
阿寬食品最出圈的大單品紅油麪皮就屬於方便麪產品。2021年,紅油麪皮系列產品的銷售額約5億元,也就是説,一度阿寬食品約41%的收入都來自於紅油麪皮。
招股書顯示,2022年,阿寬食品方便麪銷售收入高達6.65億元,在其總營業收入中佔比54.34%。然而2023年,方便麪銷售收入下滑到了5.58億元,雖然2024年重新增長到了5.99億元,可與2022年相比仍有一定的差距。

(圖 / 阿寬食品招股書)

(圖 / 阿寬食品2024年財報)
好在,酸辣粉等方便粉絲食品接棒撐起了阿寬食品的銷售增長,銷售收入從2022年的3.84億元增長到了2024年的5.20億元。但2024年方便粉絲銷售收入僅同比增長3.75%,與其它產品相比增速實在不算理想。

(圖 / 阿寬食品招股書)
在此背景下,阿寬食品的營收增速,已從疫情時2020年的75.89%,降至2024年的4.72%。
2、資本寵兒的代價
實際上,阿寬食品是名副其實的網紅品牌。
在方便速食市場,阿寬食品原本名不見經轉,光大證券研報顯示,2016年,阿寬食品在方便麪市場市佔率僅為0.6%。
當時方便麪市場已整體遭受了外賣的衝擊,銷量大幅下滑。2013年中國市場上方便麪銷量達462億包,但到了2016年已降至約380億包。
好在酸辣粉、螺螄粉等產品相繼出現,再加上電商平台發展帶來的新渠道,讓方便速食加工企業有了錯位競爭的機會。回顧阿寬食品的發展路徑,上述因素都曾為其帶來了助力。
但直到2019年,阿寬食品營業收入還僅為6.31億元,同年康師傅方便麪銷售額就達到了253億元。
之後的疫情讓阿寬食品迎來了市場爆發的機會。2020年,阿寬食品營收達到了11.10億元,同比增長75.89%。

(圖 / 東方財富choice)
疫情不僅給阿寬食品帶來了市場紅利,還讓眾多資本對方便速食市場產生興趣。iiMedia Research(艾媒諮詢)數據顯示,2020年以來中國方便食品行業發生多起投融資交易事件,其中2023年中國方便食品投融資事件共24起,融資金額共19.21億元。
阿寬食品同樣也成為了資本寵兒。公司官網顯示,2019年12月阿寬食品完成A輪融資,2020年5月完成B輪融資,2020年9月完成股份制改革,2020年12月完成C輪融資。
參投機構中有南海成長、前海投資、高瓴懌恆、茅台建信、青島同創……眾多投資者中不乏明星機構的身影,之後,消費者們還發現,麻六記、李子柒都選擇了阿寬食品作為代工廠,這些機構和品牌的選擇都讓消費者對阿寬食品的好感倍增。
迄今為止,麻六記都是阿寬食品的最大客户。2024年財報顯示,當年阿寬食品向北京食通達科技發展有限公司銷售金額高達2.01億元,年度銷售佔比14.77%。麻六記正是北京食通達科技發展有限公司旗下品牌。

(圖 / 阿寬食品2024年財報)
雖然規模還無法與康師傅、統一等巨頭相比,但有了明星投資機構和網紅品牌的背書,阿寬食品還是牢牢在方便速食市場上佔據了一席之地。
於是,阿寬食品迅速開啓了衝擊上市之旅,可這一過程卻不如預想得順利。2021年12月遞交招股説明書,申報在深交所主板上市,兩年後的2023年12月,阿寬食品撤回了IPO申請。
最終,阿寬食品在2024年11月掛牌新三板。但阿寬食品並沒有放棄上市野心,而是暫居新三板為下一次上市積蓄力量。
在阿寬食品與眾機構的對賭協議中,明確約定了以發行上市為目標,且不包括全國中小企業股份轉讓系統,否則要以股份回購的方式進行補償。
公司公告顯示,阿寬食品已經把北交所作為下一個階段資本市場目標。
但北交所顯然不是阿寬食品的最佳選擇。
阿寬食品稱,根據當前的北交所上市公司整體估值情況,公司及股東認為C輪投資人青島同創、兼固投資、麥星投資、深圳懌恆在公司於北交所上市後投資虧損的風險較高。
為了順利推進公司於北交所上市,平衡各方股東利益,經公司股東大會審議通過,同意回購估值最高的C輪投資人所持有的公司股份,並相應減少公司的註冊資本。
財報顯示,阿寬食品2024年以總金額1.34億元的價格回購了上述股份。

(圖 / 阿寬食品2024年財報)
阿寬食品表示,本次回購導致公司股本減少,對公司流動性造成一定影響,但截至2024年底,公司貨幣資金餘額為3.07億元,具備充裕的貨幣資金儲備,減資回購事件未對公司造成較大影響。
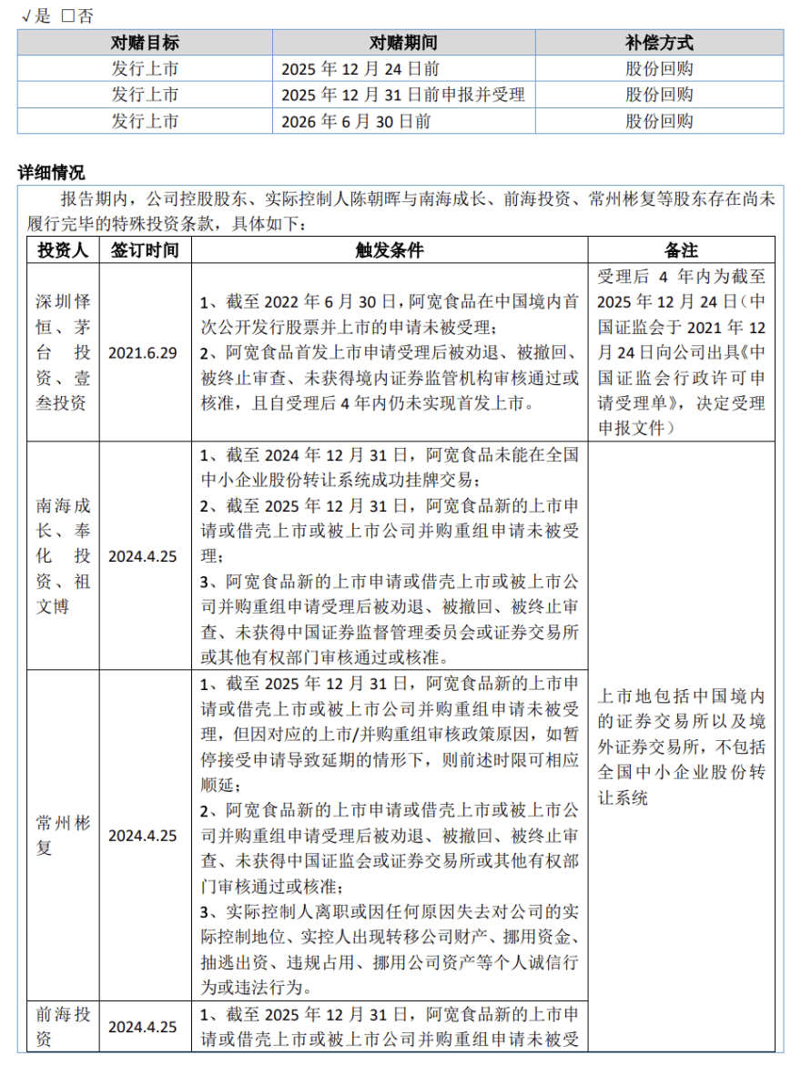
值得注意的是,阿寬食品衝刺上市的壓力並未減輕。2024年財報顯示,公司在多份對賭協議中,將2025年12月31日前新上市申請被受理作為了約定條件。


(圖 / 2024年財報)
3、品控不穩背刺消費者
事實上,阿寬食品營收增長放緩不能完全歸因於疫情紅利的退去,「界面新聞·子彈財經」發現,阿寬食品近年來連連遭遇負面輿情,直到現在,還有不少消費者認為阿寬食品存在產品質量和安全問題。
最近,安徽的消費者小張在抖音上看到了阿寬食品涼皮產品的宣傳後,下單購買了十餘包涼皮。
本抱着魔芋涼皮減脂想法的小張在打開了包裝後卻發現,涼皮裏面出現了不少黴點。發現了產品問題後,小張便打算通過客服維權。
“客服相當於人機,最後也沒有處理。”小張對「界面新聞·子彈財經」吐槽道。
還有位在社交平台上發帖的消費者告訴「界面新聞·子彈財經」,5月19日,自己在阿寬食品的土豆泥拌麪中吃到了塑料。之後,他向阿寬食品的客服反饋,要求全額退款並且依法賠償1000元。這一訴求被阿寬食品客服拒絕後,他打算打12315或者直接起訴維權。
除了社交平台,黑貓投訴平台上關於阿寬食品的投訴已經累計了478條,多數都是關於在阿寬食品產品中吃出了異物,或者遇到了產品發黴的情況。

(圖 / 黑貓投訴)
由於質量問題,阿寬食品已經被消費者連連吐槽,甚至演變成了負面輿情,對品牌帶來了極大的損傷。
2022年2月16日晚,有自稱阿寬消費者的網友在社交平台發帖,在紅油麪皮面餅塑封膜裏發現了很像老鼠的黑色物體,此話題不斷飆升,並一度衝上熱搜。
最終,經過江蘇省如皋市市場監督管理局介入,經過三方確認黑色不明物不是老鼠,而是麪餅發黴,且由於外包裝拆除,無法對面餅發黴變質的真正原因進行查證,最終,經過調解,阿寬食品和消費者簽署了和解協議。
當年6月28日,成都市市場監管局還發布消息稱,經篩查核實全國12315熱線平台成都市2022年二季度消費投訴數據,阿寬食品投訴較為集中,涉及所售部分方便食品存在黑點黑斑、異物等問題。
早在2022年6月27日,成都市市場監督管理局針對消費者對其反映的問題依法進行了行政約談,並督促經營者限期進行整改。
然而,目前看來,阿寬食品的品控管理仍有待加強,類似的問題無一不影響着阿寬食品在消費者心中的形象和銷售情況。
關於自身的食品質量問題,阿寬食品對「界面新聞·子彈財經」回覆稱,相關投訴有專門的客服處理,目前已基本處理完畢。
除了品控不穩影響品牌在消費者心中形象外,阿寬食品還存在渠道建設不足的短板。這些問題,都給阿寬食品未來的發展帶來不確定性。
財報顯示,目前公司銷售模式按照渠道不同,主要分為經銷模式及直銷模式。其中經銷模式即公司藉助國內國外、線上線下經銷商渠道將產品銷售給下游銷售終端,下游銷售終端再銷售給消費者。
而直銷模式包括電商自營,為三隻松鼠、麻六記等品牌提供貼牌、代工服務的定製銷售和麪向大型商超、電商平台的直供銷售。
在最新的財報中,阿寬食品沒有公佈各渠道的銷售情況。
但招股書顯示,2023年阿寬食品經銷商數量鋭減,由2022年的1185家減少至895家。
主要經營飲料、速食和調味品的經銷商陳可(化名)對「界面新聞·子彈財經」表示,自己也曾代理過阿寬食品的產品,但由於市場價格太亂,他選擇了放棄。

(圖 / 阿寬食品招股書)
實際上,方便速食細分市場已經出現了增速下滑。馬上贏數據顯示,2023年12月—2024年11月,方便麪以41%的市場份額佔據方便速食類目中的主導地位,其同比增速亦達到了7%。曾紅極一時的螺螄粉市場份額為3%,同比增速為-13%,下滑明顯。
在這種情況下,阿寬食品不僅要將注意力放在資本市場,改善自身的經營能力,也應當是未來的重點。
*文中題圖來自:阿寬食品官方微博。