一份“學科拔尖”的真實調研,揭開了清北學霸分化的真相_風聞
文化纵横-《文化纵横》杂志官方账号-39分钟前
陸一
復旦大學高等教育研究所
冷帝豪
美國波士頓學院林奇教育與人類發展學院
【導讀】又是一年高考季,千軍萬馬奔赴考場的背後,是無數家庭對優質教育資源的渴望與角逐。在這一背景下,“如何更早識別和培養拔尖創新人才”成為中國教育改革中的重要命題。基礎學科拔尖人才的成長軌跡,是否早在中學階段便已顯露端倪?中學階段的“超前學習”經歷——如學科競賽、科技創新項目、以及大學課程的先修體驗——是否真正助力學生在大學中脱穎而出?而這類經歷,究竟是在激發學生潛能,還是在加劇教育資源的不均?
本文立足於對清華大學、北京大學等國內頂尖高校基礎學科拔尖計劃學生的實證調查,系統探討了三類“中學超前學習經歷”對大學學習狀態的具體影響,尤其聚焦於學生的學業成績、學習動力、自信水平與學術志趣等關鍵指標。研究發現,曾多次獲得學科競賽省級以上獎項的學生,在大學中的GPA表現顯著優於其他學生,同時展現出更為堅定的科研志向。科技創新項目與大學先修課程的參與者,在學習自信與興趣探索方面也表現出獨特優勢。
然而,文章並未止步於“超前即優秀”的單一敍述,而是進一步剖析了這類學習機會的資源依賴性:高階學習資源的獲取門檻是否對城鄉、階層與區域背景的學生構成了無形壁壘?調查結果揭示,家庭社會經濟地位越高,學生越有可能獲得競賽、科創與先修課程等超前學習機會。在教育公平日益受到社會關注的當下,這一發現引發了對“超前學習”作為選拔工具的反思:它是否在不經意間放大了原有的教育差距?
本文的理論貢獻在於超越對“拔尖人才”個體特質的描述性認知,轉而從制度設計視角重新審視中學教育與大學人才培養之間的銜接機制。在拔尖人才的成長路徑背後,隱含的是“效率”與“公平”的雙重張力,是資源集中投入與廣泛機會提供之間的平衡抉擇。
當前,中國正處於從“人口紅利”轉向“人才紅利”的關鍵階段。高考不僅是一次知識能力的選拔,更是社會分層機制與人才培育政策的集中體現。在這一時代背景下,本文所揭示的中學階段學習經歷與大學學習狀態之間的關聯,不僅為教育實踐者提供了科學的選才育才依據,也為政策制定者提供了有關“英才選育”如何兼顧教育正義與社會效益的實證參考。
本文原載於《北京大學教育評論》2020年第4期,原題為《中學超前學習經歷對大學拔尖學生學習狀態的影響》,僅代表作者觀點,供讀者參考。
中學超前學習經歷
對大學拔尖學生學習狀態的影響
**▍**問題的提出
每個學生的學業能力不同。在拔尖創新人才培養目標下,本文關注學有餘力的學生在成長過程中是否得到充分教育,使其才智儘可能地顯露施展,從而通過推動人類科學事業的進步和國家社會的發展,以實現其個人價值和社會價值。對大學而言,學生在中學的學業特長既是選拔的依據,也為大學教育培養提升了起點高度。本文着重關注大學拔尖計劃學生在中學的特長學習情況。
除了非制度化的個人自學,我國主要有三類超前學習機會:1) 五大學科競賽,2) 中學生科創項目,3) 提前領略大學教育的機會。下文將這三類簡稱為“競賽”“科創”與“提前涉獵”。其中,“競賽”是歷史最悠久、教育積澱最豐厚、參與羣體最廣大、培養最成系統、最有中國特色的中學生英才教育方式,不過近年來也受到一些功利化的質疑。“科創”屬於新興、昂貴和稀少的教育機會,特別有賴於大學教師的專門投入和專業性的設施設備。“提前涉獵”的形式多樣,教育力度參差不齊,如與大學教授座談、聽大學教授講座、參加大學夏令營以及“大學先修課”等各種在線課程,多屬於大學的溢出教育資源。
三類中學超前學習機會都得到了一定的理論支持。和我國一樣,歐美許多教師將競賽視為發展有天賦學生潛能的重要途徑,並相信學生未來將為國家利益做出貢獻。美國學者完成的一項對345名國際奧賽獲獎者的跟蹤調查研究表明,這些奧賽獲獎者中獲取博士學位、成為教授或科學家以及產業界的領袖等的比例很高,為國家利益做出了卓越貢獻。[1]在韓國的一項個案研究中,5名國際數學奧賽獲獎者都具有積極的心理狀態以及高度的自信、毅力、自律與學習動力[2]。國內關於競賽生在大學學業表現的實證研究較罕見。
大學先修課程是國內學習美國的新生事物。在美國,中學生在上大學前能獲取的超前學習機會主要包括先修課程(Advanced Placement Program)、國際學士課程(The International Baccalaureate Diploma Programme)、大學水平考試項目(College-Level Examination Program)和榮譽課程等,前三者可統稱為學前學分,學生修讀大學級別的課程並參加考試,通過者可提前獲得大學學分[3]。根據加州大學校長辦公室的數據,目前92%的加州高中至少開設一門大學先修課程,申請加州大學的高中學生平均完成9門次的先修課程。70%的加州大學新生在上大學前至少完成了1個大學學前學分。加州大學新生完成大學學前學分的平均數是21學分,伯克利大學新生完成的大學學前學分的平均數是33學分。[4] 實證研究表明,通過先修課程考試的學生在美國大學入學考試(ACT)中的成績更高[5],在大學也比未修讀或者未通過考試者成績更好;此外,修讀過更多先修課程的學生在大學會更多地修讀高階課程,並且更早畢業。[6]
在我國,清華大學附屬中學校長提倡為“吃不飽”的學生提供大學“先學”的機會,可以促進學習能力強的學生的興趣和需要,發展他們的潛能,是一種因材施教。[7]大學先修課在高等教育大眾化的背景下開闢了一條通向精英教育的可能路徑[8],中學生修讀這類課程有助於他們瞭解大學相關專業內容,認識自我,挑戰自我,更科學地選擇專業、研究領域,縮短大學適應期,對提高其在大學期間甚至以後的教育競爭力、綜合競爭力等大有裨益。[9]實證調查研究也表明大學先修課能夠提升學生學科興趣,並在一定程度上加強中學生未來進入大學時選擇相關專業的決心。[10]
中學生科創項目在國內較少見,尚無關於實效的研究。在美國,這類項目通常在暑期實施,研究顯示參加暑期科研項目的中學生科學知識顯著提升,同時也增進了他們對真實科研過程的理解。[11]進一步的研究認為,中學生在暑期參加實驗室科研實習項目效果很好是因為其沉浸式特性,此外實驗室的導師也為學生樹立了人生的榜樣。[12]
上述實例和文獻也顯示了中美差異。在美國,由於這類教育供給比較充沛,相關研究多着眼於學生對學業資源的利用意願、投入程度和後續效果,而較少討論機會稀缺的情況。在中國,中學的超前學習機會尚不如美國那樣普遍和豐富;更不容忽視的是,由於這些項目也是大學入學選拔手段,在中國社會的教育競爭環境下容易發生畸變。現如今,國內比較成熟的學科競賽對培養拔尖創新人才的價值和副作用引起了更多反思。[13]因此,筆者認為不僅要分析超前學習機會的價值,還要討論在資源並不充裕的情況下,政策如何既能發揮實效又支持教育公平。
本文希望通過實證數據探究:1) 有着三類中學超前學習經歷的學生在大學拔尖創新人才培養項目中,學業表現有何差異?2) 在中學或出於興趣、或出於升學目的走上競賽之路的競賽生,到了大學的表現有何不同?3) 在確認三類中學超前學習機會所具有的教育價值的基礎上,進一步追問這些超前教育對資源的依賴程度,即檢驗哪類學生 (家庭背景、所屬地區的經濟水平等外在條件屬性)更容易得到這樣的培養?由此,本文希望探討以培養科技拔尖創新人才為目標、以資源約束為前提、適合當今中國英才選育的中學與大學銜接機制。
**▍**研究設計
(一)數據
本文使用“全國頂尖大學基礎學科拔尖學生調查”數據,調查對象包括清華大學學堂班和星火班學生、北京大學教育部基礎學科拔尖計劃學生、復旦大學教育部基礎學科拔尖計劃學生、中國科學技術大學少年班學院學生、西安交通大學錢學森學院學生與哈爾濱工業大學英才學院學生。調查於2017年秋季至2018年春季的一學年內實施,對這些院校相應項目在校生採取全樣本發放問卷,總回收率在70%以上,共採集到1359份有效樣本。樣本描述統計見表1。調查樣本涵蓋了當前中國最頂尖大學中被高度傾注教育資源和培養期望的基礎理工科學生羣體,具有較好的代表性。

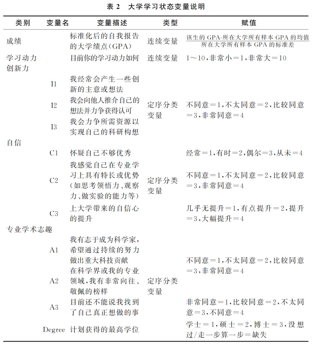
(二)變量
1. 中學學習經歷
本文關注的三類中學超前學習經歷在問卷中分別使用三項表述來衡量,“我曾多次獲得奧林匹克競賽等學科競賽的省級或省級以上獎項”(本文將“競賽獲獎”界定為多次參賽並獲得省級以上獎項者。因為本文希望比較精確地識別出典型的“競賽生”,他們在中學期間花大量時間接受競賽訓練,爭取獲得省級以上獎項——能取得保送資格或在自主招生中有顯示度的獎項。現實中,這類學生通常會多次參加競賽、參加多項學科競賽,競賽經歷很大程度上影響到其中學教育。相應要剔除的是參賽但未能獲得省級以上獎項者,或者雖參加過競賽,但僅僅作為一次試練的機會,沒有針對性的訓練,不以取得較好競賽成績為目標的學生。不論是否獲獎,他們不會多次參賽,不屬於典型的“競賽生”)“我上大學前參與過科技創新類活動並完成項目”與“我所在的高中能提供與大學對接的講座、課程或實踐活動”。學生回答該表述是否與實際情況相符,“是”為1,“否”為0(下同),由此獲得三個虛擬變量,下文分別稱作“競賽獲獎”“完成科創”(近年來,為了在高校綜合招生面試中獲得更多優勢,家長、老師、校外培訓機構代替學生完成科創項目的“假科創”的現象頻頻出現,在樣本中應避免這種偏差。首先,樣本學生讀中學時,新高考改革中的綜合評價多元錄取政策尚未實施。其次,將“競賽獲獎”與“完成科創”兩個變量進行卡方檢驗發現,在p<0.001的水平上,二者顯著相關。再次,又將“完成科創”與“高中學習不費力”[二分變量]進行卡方檢驗,發現在p<0.05的水平上,二者顯著相關。這三條證據在一定程度上説明,本文樣本中完成科創的學生大都學有餘力,由學生本人在專家指導下親自完成科創的可信度較高)與“提前涉獵”(由於調查對象學生在高中均為學業優勢學生,如果高中能提供較稀缺的提前涉獵大學教育的資源或機會,他們通常會有資格得到,並且學生本人也在學業方面具有積極的參與態度,此處假定只要高中能提供這樣的機會,便代表調查對象學生有着“提前涉獵”的經歷。現實中,“提前涉獵”的學習機會多種多樣,較難量化,該變量無法表徵此類“提前涉獵”機會的質量和數量,也與校外的、家庭提供的“提前涉獵”機會無關)。此外,為了區分純粹出於升學目的走上競賽之路和真正對科學有興趣的競賽生,本文還設置了一個題項:“我中學/高中期間就對科學很感興趣”,由此得到一個二分虛擬變量“科學興趣”。
2. 在大學的學習狀態
一項針對美國中學學術類競賽教育效果的研究發現,參與競賽至少有三項顯著的積極影響:其一,能激發學生學習的動力,首先激發外在動力,進而激發內在動力;其二,有利於學生建立更健康的自我概念,因為通過接受挑戰與獲得成就,並瞭解朋輩所達到的成就,學生會更瞭解自己的能力,懂得尊重他人的成就,建立更完整的自我概念;其三,有助於學生更好地面對未來的社會競爭,儘管過度競爭會帶來壓力和焦慮,但競爭也會產生卓越的成就和生產力,鍛鍊適應力。[14]同時研究者也提醒,並不是所有學術競賽都能有以上好處,還需要家長和教師的正確引導。
在我國,具有拔尖創新人才培養特色的學情問題應有以下幾個側面。首先,學習成績是表徵學習狀態的一般常用指標。能否形成自己的“學術志趣”是拔尖創新人才成長的關鍵。[15]學習中的心理狀態和自我概念是研究拔尖創新人才培養難以忽視的方面[16],本文重點關注學習動力和自信(自我效能感)。尤其是有文獻指出自信是精英人才成長中重要的心理品質,然而集中化的培養可能加劇內部競爭,高挑戰的學業要求可能影響自信。[17]再者,有學者關注到拔尖創新人才培養中,業績拔尖與創新勇氣之間構成一定的張力[18],在高強度的本科學習環境中能否依舊保有好的學術創新勇氣和實踐能力也成為本文的測量指標。綜上,本文將拔尖項目本科生學習狀態操作化定義為:學習成績、學術志趣、學習動力、自信和創新力。

3. 家庭背景與教育環境資源
為了調查三類超前學習機會對資源的依賴程度,本文采用家庭收入、家庭階層以及生源地所屬城鄉與地域來反映學生的家庭背景與所屬地區的經濟、文化等發展水平。

4. 個人與大學控制變量
現有文獻表明,性別與年級都是與學生在大學表現相關的重要因素[19][20],為了排除這二者的干擾,本文將性別與年級設置為控制變量,年級選擇“其他”的處理為缺失。此外,本文還控制了學校與專業,以便將比較的條件控制在相似的大學拔尖人才培養條件下。本文涉及的大學學校與專業在前文的數據部分已有介紹。由於數理(數學物理交叉)、生化(生物化學交叉)、環境與力學專業的人數較少,本文在迴歸分析時將數理與物理專業並作一類,生物與生化合並,力學、環境與其他工科合併,從而得到一個七分類的專業變量。受篇幅所限,後文將略去每類年級、學校與專業變量的具體系數。
5. 相關變量描述性統計
表4顯示了不同羣體間樣本的分佈情況。在拔尖計劃學生樣本中,有65%的學生曾經多次獲得學科競賽省級以上獎,22%的學生參與並完成過科創項目,44%的學生所在的高中提供與大學對接的講座、課程或實踐活動。
從資源佔有的情況來看,超過四分之三的拔尖學生家庭屬於中產以上階層,父母中至少有一方的職業類別為學者、管理、高級專業等類別。僅有不足17%的學生在上大學前主要生活在農村、鄉鎮或城郊。不足10%的學生認為自己家庭的收入處在七級中的最低兩級。有過三類中學超前學習經歷學生的家庭階層處在中產以上的比例均大於沒有相應經歷的學生,他們來自省會/直轄市的比例、家庭收入處在第五/第六級的比例也都遠高於後者。

(三)分析框架與統計方法
為了回答有三類中學超前學習經歷的學生在大學表現的差異,本文使用多元線性迴歸與序次邏輯斯蒂(Ordinal logistic)迴歸模型。當因變量是成績、學習動力這兩個連續變量時,使用線性迴歸模型,關注的自變量為“競賽獲獎”“完成科創”“提前涉獵”這三種中學超前學習經歷,模型1、2、3控制個人與大學培養層面的性別、年級、學校和專業,關注的自變量只放入“競賽獲獎”“完成科創”“提前涉獵”三者之一;模型4將“競賽獲獎”“完成科創”“提前涉獵”同時放入方程中;模型5加入資源背景類的家庭收入、家庭階層、城鄉與地域。當因變量是定序分類變量,如自信方面的C1-C3、衡量創新力的I1-I3與衡量專業學術志趣的A1-A3和Degree時,採用序次邏輯斯蒂迴歸模型,將“競賽獲獎”“完成科創”“提前涉獵”同時放入方程中,控制變量既包括個人與大學學校層面的性別、年級、學校和專業,也包括資源背景層面的家庭收入、家庭階層、城鄉與地域。
在此基礎上,為了區分功利導向與興趣導向的競賽生,觀察這二者在大學表現的不同,本文將“競賽獲獎”與“科學興趣”的交叉項放入迴歸模型中,基礎類別為“競賽獲獎”=1,且“科學興趣”=0。控制變量包括“完成科創”“提前涉獵”以及個人、大學、資源背景層面的其他變量。
在0.025的顯著性水平下,本文使用的序次邏輯斯蒂迴歸模型均符合平行性假設,檢驗方法為Wald test。顯著性水平未設為0.05的原因是,在自變量的數量較多的情況下,檢驗結果很容易顯著[21],犯第一類錯誤的風險較高,因此本文將拒絕零假設的條件設置得更加嚴格。
為了回答前文提出的第三個問題,檢驗三類中學超前學習經歷與資源背景的關係,本文使用邏輯斯蒂(Logistic)迴歸模型,因變量分別為“競賽獲獎”“完成科創”“提前涉獵”這三個二分類變量,關注的自變量為家庭收入、家庭階層、城鄉與地域,控制變量為性別、年級、學校和專業。
▍實證分析
(一)三類中學超前學習經歷對大學學習狀態的影響
下文中所述自變量對因變量的影響並非是嚴格的因果推斷意義上的,而是指在其他變量取值不變的條件下,所關注的自變量取不同值帶來的因變量的改變。三類中學超前學習經歷與大學時學習成績的關係見表5。可以看到在五個模型的所有自變量中,僅有“競賽獲獎”這一項顯著影響大學成績。在增加了控制變量的情況下,雖然“競賽獲獎”的係數有所減弱,其作用部分地被其他因素所解釋,但是仍然正向顯著。在模型1中,中學時曾多次獲得學科競賽省級以上獎的學生到了大學後,其標準化後的績點比沒有“競賽獲獎”的學生顯著高0.168。模型4同時放入了“競賽獲獎”“完成科創”與“提前涉獵”,在控制了性別、年級、學校、專業以及中學“完成科創”“提前涉獵”的情況之後,“競賽獲獎”的學生大學標準化後的績點比非“競賽獲獎”的學生高0.157。模型5在模型4的基礎上控制了家庭背景與生源地情況,“競賽獲獎”的學生大學成績仍然顯著高於非“競賽獲獎”者。
三類超前學習經歷對專業學術志趣的影響則不盡相同。在表6中,相比非“競賽獲獎”的學生,“競賽獲獎”學生有志於成為科學家並希望通過持續的努力做出重大科技貢獻的程度顯著更高,這是立志的表現。是否“完成科創”與“提前涉獵”在這一題上無顯著差別。“完成科創”學生顯著更認同“目前找到了自己真正想做的事”,可以説更早地明確了專業上具體的行動方向,有利於志趣的成熟。“競賽獲獎”與“提前涉獵”這兩個因素的影響則不顯著。至於學生計劃獲得的最高學位,“提前涉獵”的學生顯著更不願意讀到博士,而是否“競賽獲獎”與“提前涉獵”的學生所期待的最高學位沒有顯著差別。


表7體現了三類中學超前學習經歷與大學時學習動力的關係。其中,“競賽獲獎”因素對大學時學習動力的影響不顯著。模型2與模型3中,“完成科創”與“提前涉獵”的學生大學時的學習動力顯著高於沒有相應經歷的學生;模型4中同時包含了“競賽獲獎”“完成科創”與“提前涉獵”,這時“提前涉獵”因素依然顯著,但在控制了家庭背景與生源地情況之後,中學提供與大學對接的講座、課程或實踐活動對大學學習動力的影響不再顯著。也就是説,相較之下家庭收入與家庭階層這兩個因素的影響更大。

接下來是具有不同中學超前學習經歷的學生在自信方面的表現。如表8所示,因變量C1-C3均是類別數越大代表自信心越強。C1代表總體的自信程度,“提前涉獵”的學生相比未“提前涉獵”的學生總體自信程度更高,更堅信自己足夠優秀,而“競賽獲獎”與“完成科創”與否的差異不顯著。C2反映學生在專業學習上的優勢與信心,C3代表上大學以來自信心的提升程度。對於因變量C2和C3,比之沒有相應經歷的學生,擁有三種超前學習經歷的學生更能感覺到自己在專業學習上的優勢,上大學也為他們帶來了更多自信。尤其是,“競賽獲獎”學生相信自己在專業學習上有優勢特長,這種自信的發生比(本文中的“發生比”均指因變量處在更高級別相比更低級別的odds。如當因變量C2取值1~4代表同意程度從低到高四個等級時,“競賽獲獎”的學生選擇“非常同意”相比選擇“比較同意”“不太同意”或“不同意”的發生比是非“競賽獲獎”學生的e0.600倍;“競賽獲獎”的學生選擇“非常同意”“比較同意”相比“不太同意”“不同意”的發生比,以及選擇“非常同意”“比較同意”或“不太同意”相比選擇“不同意”的發生比同樣是非“競賽獲獎”學生的e0.600倍。受篇幅所限,下文在提及“發生比”時均採用簡化的表述,略去比較的對象)比非“競賽獲獎”學生高82%(即e0.600-1)。

在創新力方面,如表9所示,相比沒有相應經歷的學生來説,擁有三種超前學習經歷的學生更經常產生創新的想法,更傾向於向他人推介自己的想法併力爭獲得認可,也更會力爭資源來實現自己的科研構想。

(二)興趣型競賽生與功利型競賽生在大學的學業表現差異
為了探究僅僅為了增加升學籌碼才走上競賽之路卻對科學並不感興趣的獲獎學生與中學時對科學很感興趣、更“真誠”的競賽生在大學各項表現的差異,本文設置了“競賽獲獎”與“科學興趣”的交叉項,從而獲得了學生的四個分類。本文將參照組設為中學時並非對科學感興趣、最後也多次獲得了學科競賽省級以上獎的學生,在後文他們將被簡稱為“功利型競賽生”;同時將中學時對科學很感興趣並且“競賽獲獎”的學生稱作“興趣型競賽生”;非“競賽獲獎”的兩類學生的數據將被同時展示出來作為參考。
在學習成績方面,功利型競賽生的大學學習成績與其餘三類拔尖學生相比沒有顯著區別(見表10)。如前文表7所示,“競賽獲獎”因素對大學時學習動力的影響不顯著;但表10説明這是“競賽獲獎”羣體的內部異質性所致:功利型競賽生的學習動力顯著弱於興趣型競賽生,同時也弱於中學時對科學有明顯興趣但是沒有走競賽之路或者沒能通過“競賽獲獎”來升學的學生。

那麼,興趣型與功利型競賽生在自信方面的表現有何差異?如表11所示,興趣型競賽生顯著更堅信自己足夠優秀,也更相信自己在基礎理工科專業學習上有更強的天賦與能力。功利型競賽生對自己不夠優秀的懷疑程度甚至高於中學時對科學沒有熱情、也沒有參加競賽或多次獲獎的學生。

表12展示了興趣型與功利型競賽生創新力的差異。興趣型競賽生在I1-I3三個變量上的表現都顯著優於功利型競賽生:興趣型競賽生更認同自己常常冒出新點子的發生比是功利型競賽生的2.57倍(即e0.943),更多向他人自薦想法的發生比是功利型競賽生的1.76倍(即e0.565),而更多地力爭資源來實現想法的發生比是功利型競賽生的2.09倍(即e0.737)。

在專業學術志趣方面,表6的模型中“競賽獲獎”因素僅對A1變量顯著相關。但將功利型與興趣型的競賽生分開之後,如表13所示,在衡量專業學術志趣的四個變量上,興趣型競賽生都體現出更高的學術志趣。功利型與興趣型競賽生差別最大的一項是A1變量,興趣型競賽生有志於成為科學家、做出重要科技成就的程度更高,選擇更高(同意)級別的發生比是功利型競賽生的4.26倍(即e1.449)。計算邊際概率可得,當其他自變量都取均值時,興趣型競賽生“非常同意”與“同意”自己有志於成為科學家的概率分別為35.5%與44.6%,二者相加為80.1%;功利型競賽生相應的概率僅為11.4%與37.2%,相加後仍不足50%。此外,興趣型競賽生更加認同其在科學界或者專業領域有非常崇敬的學術榜樣,他們更多地找到了真正想做的事,也更渴望攻讀博士學位。在A2、A3與Degree這三個變量上,興趣型競賽生選擇更高(同意)級別的發生比都是功利型競賽生的2倍(即e0.717)以上。這些都説明,興趣型的競賽生有更明確、更高遠的學術志向。

(三)三類中學超前學習機會與家庭背景、地區教育資源的關係
將“競賽獲獎”“完成科創”與“提前涉獵”的學生進行比較,“提前涉獵”的學生屬於中產以上階層家庭的比例最高,“完成科創”次之,“競賽獲獎”最低(見表4)。對於生源地來説,“完成科創”的學生上大學前生活在省會或直轄市的超過一半(52%),“競賽獲獎”學生的這一比例只有44%。38%的“競賽獲獎”的學生來自中部,而“完成科創”的學生僅有29%來自中部。三類學生中來自西部的比例差異不大,但來自北京/上海的比例則有着較大差距:本文調查的六所大學中有三所位於北京或上海,“競賽獲獎”的學生中只有9%來自北京/上海,且比例略小於沒有“競賽獲獎”的學生。而“完成科創”與“提前涉獵”的學生中分別有21%與14%來自北京/上海,且都明顯高於未曾“完成科創”與“提前涉獵”的學生:“完成科創”的學生來自北京/上海的比例比沒有的高2.5倍,“提前涉獵”的學生的這一比例比沒有的高1.4倍。總體而言,“競賽獲獎”的學生所處家庭與地區條件最為弱勢,享有的教育資源相對最少。
下文將通過控制變量的迴歸模型開展更精細的驗證(見表14)。首先,檢驗三類中學超前學習經歷與家庭經濟與階層的關係:在控制了其他變量之後,“競賽獲獎”“完成科創”與“提前涉獵”三個因素中,僅有“競賽獲獎”與家庭收入之間沒有顯著相關。家庭收入越高,學生擁有“完成科創”與“提前涉獵”經歷的可能性顯著越大。不過,三類超前學習經歷與家庭階層均沒有顯著關聯。

在教育資源的城鄉差異視角下,相比農村、鄉鎮與城郊,“競賽獲獎”的學生更多地來自地級以上城市,“提前涉獵”的學生更多來自省會或直轄市。地區差異更顯著地反映了超前學習機會對教育資源的依賴。來自北京/上海的學生“完成科創”的發生比(此處發生比是指“完成科創”的概率除以未“完成科創”的概率,“提前涉獵”與“競賽獲獎”的發生率同理)分別是西部地區的2.96倍(即e1.085)、中部地區的4.14倍(即e1.421)以及東部(除去京滬)地區的3.46倍(即e1.242);“提前涉獵”的發生比是西部地區的1.98倍(即e0.682)以及中部地區的2.19倍(即e0.784)。唯獨“競賽獲獎”相反,在控制了其他條件之後,北京與上海學生顯著更少地“競賽獲獎”,其“競賽獲獎”的發生比不足其他區域學生的43.3%(即1/e0.836)。
**▍**研究結論及討論
(一)三類超前學習都有利於拔尖學生的創新力
在拔尖創新人才培養中,一個令人矚目的問題是才智拔尖學生的創新力如何。本文證明,不論是“競賽獲獎”“完成科創”還是“提前涉獵”,具有這三種中學超前學習經歷的拔尖學生都顯著在大學的學習中更多地產生創新想法、更積極地向他人推介自己的想法併力爭獲得認可、更努力爭取所需資源以實現自己的科研構想。特別是在控制了一系列變量後得到了統計上顯著的結論,這些積極的創新潛質表現可以印證中學超前學習經歷對大學學業表現的預測力。當然由於本文樣本僅限於中國頂尖大學基礎學科拔尖學生,是所有大學生中極少的一部分,關於超前學習經歷價值的統計性結論不能過度推廣到大多數學生。一方面,本文説明當前中國大學裏具有三類超前學習經歷的基礎學科拔尖學生創新力顯著更高,如果教育政策全面禁止超前學習,在招生選才中抹殺超過一般標準的學業表現,對這類學生和國家拔尖創新人才輩出的願景都是不利的。另一方面,本文也不能支持超前學習對大多數學生都是積極有效的這一判斷。除了創新力之外,下文將逐一討論各種中學超前學習經歷帶來的不同影響。
(二)競賽生:興趣型與功利型大異其趣
競賽生與非競賽生在大學學習狀態上的區別突出體現在學習成績上,有多次獲獎經歷的競賽生進入大學拔尖創新人才培養項目後依舊保持了成績上的領先優勢,具有中學科創和提前涉獵大學教育經歷與否的學生在成績上並無差異。具有“競賽獲獎”經歷的學生也持續性地更加自信,比非“競賽獲獎”學生顯著更相信自己在專業學習上有優勢特長。競賽生在科研道路上有較大的抱負,顯著更多地認同“有志於成為科學家並希望通過持續的努力做出重大科技貢獻”。是否有中學科創和提前涉獵大學教育的經歷則與這種志向不相關。
但是另一方面,競賽生在大學的學習動力沒有比非競賽生顯著更強,在當前是否找到了自己真正想做的研究方面也沒有表現出顯著差異。為了進一步揭示這些特徵的深層含義,本文把競賽生區分為興趣型和功利型。統計結果發現,功利型競賽生的學習動力顯著弱於興趣型競賽生,同時也顯著不如中學時對科學感興趣的非競賽生。興趣型競賽生比功利型競賽生在學術志趣的每個題項,包括科研抱負和讀博意願上的發生比都顯著高出數倍以上。除此之外,興趣型競賽生的創新表現和自信都顯著更優。從統計分析可見,競賽生總羣體在大學裏學習動力沒有顯著更強正是由於功利型與興趣型競賽生的異質性。
值得一提的是,興趣型競賽生的學習成績與功利型競賽生是沒有差別的,競賽生在大學的成績更優是普遍特徵,控制多項變量時都能得到這個結果。換言之,競賽成績、大學成績都不能識別科學興趣。這與一些大學拔尖創新人才培養的教師所感性體會到的經驗相符——學業成績雖然重要,但遠遠不夠。
關注興趣型競賽生會發現,他們不論是成績、學術志趣還是學習動力都在拔尖計劃中具有顯著優勢。如果説成績代表才能與努力的結合,再加上志趣、自信、創新力等,這些要素均顯著集中在興趣型競賽生的身上。因此筆者大膽推測,這可能是現行拔尖創新人才培養計劃中最大幾率出現傑出人才的羣體。
實證數據也折射出功利型競賽生的形象。作為競賽生,他們比非競賽生的成績更佳,但他們的學習動力、專業特長自信、創新力、學術志趣和讀博意願都不僅顯著低於興趣型競賽生,還顯著低於中學時對科學感興趣的非競賽生。在中學時,他們以競賽成績為敲門磚,為自己爭取更優、更寬的升學機會,到了大學,他們的優勢依舊在於成績,他們的學業努力仍是未來在前途競爭中換取更好更多選擇機會的籌碼。這種看似精明的奮鬥卻並不明智,因為實證數據同樣顯示,他們並不很清楚什麼才是對自己更好的選擇。在辨志與擇業方面都更缺乏準備,空有選擇籌碼。這種功利心不僅是盲目的,而且是有害的。他們為了功利目的追求可見的成績,對自己的興趣漠不關心,結果即使成績更好,他們還是對自己的才能不那麼自信。筆者相信,真正的自信源於對自我的全面認知與接納,是自我的成全。當一個人從事熱愛的事業,內心會無條件地燃起激情,會體驗一種天賦的使命感;當一個人明知自己不感興趣卻為了其他目的迫使自己做出成績,當然會意識到自己沒有順勢而為,這種不自信的虛怯便可理解。
(三)中學生科創:科研領先與背景優勢
中學時就完成過科創項目學生的突出特徵是更早地找到了專業上要做的研究方向,這在本科拔尖項目學生羣體中是可貴的,它是學術志趣的具體落實。這是其餘兩類中學超前學習經歷者不具有的特點。
在中學有機會提前涉獵大學教育的學生總體上比其他學生更自信。“提前涉獵”學生的另一項特徵是,相對無此經歷的學生而言,他們顯著更少地打算攻讀博士學位,也即較少地抱有以學術研究為志業的規劃。這可能是由於中學時接觸到的與大學相關的教育經歷並沒能強化他們對高深學問的憧憬、對學術的追求,反而由於其他因素使他們對學術道路的嚮往程度降低。
“完成科創”與“提前涉獵”都與大學期間更強的學習動力正相關,然而本文同時發現,當模型中加入家庭收入和階層等變量之後,原本的顯著性就消失了,家庭收入和階層成為與學習動力顯著相關的主要變量。這或許意味着家庭生活處境對拔尖學生的大學學習動力有不可忽視的影響,拔尖人才培養看似是教育問題,其實與社會階層分化、經濟條件等諸多非教育因素都有關係。
(四)教育資源分佈不均前提下的選才政策公平
提出有價值的政策建議,不能忽視成本而架空地討論優質教育供給。本文發現,超前學習經歷與家庭經濟條件、地域因素相關。其中,只有“競賽獲獎”與家庭收入不相關,“完成科創”與“提前涉獵”都與家庭收入顯著正相關。
“競賽獲獎”學生更多地來自地級以上城市,農村、鄉鎮與城郊生源處於弱勢。“提前涉獵”學生更多來自省會或直轄市,除此之外不論城鄉均處弱勢。換言之,較好的學科競賽教育資源相對廣泛地分佈於大小城市的中學,而在中學提前涉獵大學教育的機會則高度集中於省會和直轄市。這很可能與我國大學的分佈特點有關。北京、上海的特徵更具戲劇性,這兩個生源地的拔尖學生在中學時顯著更多擁有“完成科創”的經歷,顯著更少地“競賽獲獎”。
中國經濟發展的不平衡正影響着優質教育資源分佈和資優學生的教育選擇。北京、上海的資優中學生已經開始脱離競賽之路,轉而投身教育資源依賴度極高的科創學習,省會或直轄市依舊是教育資源較豐富的地區,而其他大小城市學生在中學階段更有可能成功的超前學習還是隻有學科競賽。農村等地的資優學生最好的選擇可能是去大城市讀高中。
培植優質教育資源難以一蹴而就,欠發達地區的基本教育資源尚顯不足,制度性地提供“中學生科創”“中學提前涉獵大學”等超前教育更需持續努力,這是政府應當有所關照的方面。在教育資源分佈不均難以馬上改變的現實前提下,對當前教育政策制定方而言,如何兼顧機會公平與選才效率?本文的建議是,通過設計大學選才政策和優化培養過程,制度化地擴大興趣型競賽生羣體,儘可能減少功利型競賽生羣體。另一方面,中學生科創項目和中學提前涉獵大學教育與當前我國教育資源的整體情況不匹配,並且這種教育資源不足和不均的情況不會在短時間內改善,所以將其作為大學選才憑據不可取。這將加劇機會不公平,使對學生本人才能的遴選變異為家庭背景、生源地域的競爭,不僅僅削弱選才效果,更使學習目的功利化畸變。當然,本文的實證研究也説明,在不考慮資源成本的前提下,具有這些超前學習經歷的學生在大學表現更優,因而也無需否定學生個人、家庭、學校自發的學習行為。
參考文獻
* 基金項目:國家社會科學基金“十三五”規劃課題(CIA190274)。
[1]Campbell, J. R., & Walberg, H. J. (2010). Olympiad studies: Competitions provide alternatives to developing talents that serve national interests. Roeper Review, 33 (1), 8—17.
[2]Choi, K. M. (2009). Characteristics of Korean International Mathematical Olympiad (IMO) winners’ and various developmental influences (Order No. 3386133). ProQuest Dissertations & Theses Global; Social Science Premium Collection. (304862437). Retrieved from https://www.proquest.com/docview/304862437
[3]綦春霞,周慧.高中教育與大學教育的銜接:國際經驗與本土實踐[J].教育學報,2014(04):26—33.
[4]常桐善.機會與成就:本科拔尖人才培養路徑之思考[R].拔尖人才培養國際論壇,上海交通大學致遠學院,2019-05-31.
[5]Warne, R. T., Larsen, R., Anderson, B., & Odasso, A. J. (2015). The impact of participation in the Advanced Placement Program on students’ college admissions test scores. The Journal of Educational Research, 108 (5), 400—416
[6]Ackerman, P. L., Kanfer, R., & Calderwood, C. (2013). High school advanced placement and student performance in college: STEM majors, non-STEM majors, and gender differences. Teachers College Record, 115 (10), 1—43.
[7]李達.中學生能上大學課嗎[N].光明日報, 2014-11-5(05).
[8]劉文,孫存昌.我國大學先修課程的價值探究[J].教育評論,2015(11):26—29.
[9]王振存,林寧.美國大學先修課程的理念、優勢、侷限及啓示[J].課程·教材·教法,2016(09):114—120.
[10]馬莉萍, 于思化, 黃琬萱. 中國大學先修課與中學生學科興趣——基於全國29省119所中學的實證研究[J]. 教育發展研究, 2017(11):7—14.
[11]Bardeen, M., Wayne, M., & Young, M. J. (2018). QuarkNet: A unique and transformative physics education program. Education Sciences, 8 (1), 17. Retrieved from https://dx.doi.org/10.3390/educsci8010017
[12]Abraham, L. (2002). What do high school science students gain from field-based research apprenticeship programs? The Clearing House, 75(5), 229—232.
[13]劉雲杉. 拔尖與創新:精英成長的張力[J]. 清華大學教育研究, 2018(06):10—27.
[14]Ozturk, M. A., & Debelak, C. (2008). Affective benefits from academic competitions for middle school gifted students. Gifted Child Today, 31 (2), 48—53.
[15]陸一, 史靜寰. 志趣:大學拔尖創新人才培養的基礎[J]. 教育研究, 2014(3):48—54.
[16]李雄鷹,黃海峯,馬樹超,李昭君,秦曉晴,馬垚青.蘭州大學“拔尖計劃”人才培養質量研究——基於大學生學習投入、學習心理與學習收穫的視角[J].蘭州大學學報(社會科學版),2018(05):188—197.
[17]於海琴,陳亮亮.拔尖人才培養中的大魚小池塘效應及啓示[J].青島科技大學學報(社會科學版),2018(03):100—105.
[18]於海琴,龐秀梅,薛文芳,江慧.“卓越工程師教育培養計劃”學生科學創造力調查[J].高等工程教育研究,2019(02):92—97.
[19]Ajogbeje, O. J., Borisade, F. T., Aladesaye, C. A., & Ayodele, O. B. (2013). Effects of gender, mathematics anxiety and achievement motivation on college students’ achievement in mathematics. International Journal of Education and Literacy Studies, 1 (1), 15—22.
[20]文雯,史靜寰,周子矜.大四現象:一種學習方式的轉型——清華大學本科教育學情調查報告2013[J].清華大學教育研究,2014(03):45—54.
[21]Williams, R. (2006). Generalized ordered logit/partial proportional odds models for ordinal dependent variables. The Stata Journal, 6 (1), 58—82.