是什麼讓特朗普變成了墨西哥捲餅_風聞
地缘看世界-地缘看世界官方账号-公众号ID:diyuankanshijie57分钟前
大家好,我是《大明生死線》、《地圖裏的人類史》、《誰在世界中心》、《地緣看三國》等書的作者温駿軒。今天的主題是——是什麼讓川普變成了“墨西哥捲餅”

2025年6月第一週,已經上任160天的美國總統唐納德·特朗普,連續遭遇了三重打擊:
1、6月1日,烏克蘭國家安全局,經過一年多的策劃,成功的襲擊了俄羅斯位於內陸腹地的多個機場,摧毀擊傷了俄羅斯數十架戰略轟炸機。
2、6月5日,特朗普與馬斯克在媒體上公開決裂,後者表示“特朗普應該被彈劾”,併發起創立第三政黨“美國黨”的民意調查;
3、6月5日,中國國家領導人應約與特朗普能電話。
人之所以會失望,是因為預期與現實不符。特朗普上任前曾經立下過三大宏願:迅速結束俄烏戰爭、重塑美國,以及逼迫中國屈服。而這三件事情的發生,都證明了特朗普的期待落空了。
落空的還不僅僅是這三件事,縱觀特朗普就任後的種種舉措,都給人一種虎頭蛇尾的感覺。除了讓股市變得可以預測以外,幾乎沒有任何可以值得稱道的成果(發表強硬言論後趕緊抄底,反正股價會因為接下來的退縮馬上漲回去)。為此華爾街的分析師給特朗普反覆無常的關税政策,創造了一個新術語——TACO交易。意指“特朗普總是退縮(Trump Always Chickens Out)”。
由於TACO又被用來代指墨西哥哥捲餅(中文音譯為“塔可”)。於是“墨西哥捲餅”便成了特朗普的新外號。民主黨人甚至在6月3日,特地將一輛墨西哥捲餅的餐車,直接開到了國會山免費發放,以此來嘲笑特朗普反覆無常的貿易政策。
這個世界上最善於造梗的就是中國人和美國人了。用TACO可來形容特朗普不光是因為“特朗普總是退縮”的縮寫與墨西哥捲餅相同。還因為捲餅的製作過程,就是把餅反覆摺疊。雖然看起來啥都能包,但一口下去就露餡了。
殺人誅心,對於特要面子的捲餅總統來説,這個外號足以抵消他躲過刺殺時,所豎立的英勇形象。以至於憤怒回應稱,自己只是故意先將關税定得高得離譜,然後再降低,是談判策略的一部分。問題是這樣一説,反倒更加證明了自己是早就被人看透一切的捲餅。
沒有誰願意總是退縮,實在是世界從來不是一個人的意志決定的,哪怕你是這個世界上最有權力的人。接下來我們就來解讀下,剛才列出的這三個問題,到底是怎麼出現的。
1
普京的算盤
上一篇文章《戰後的烏克蘭將以什麼樣的定位,影響全球地緣政治》中,針對摩根大通地緣政治中心,所做的首份報告《俄烏衝突的結束與歐洲的未來》做了一個分析和解讀。簡單點説,摩根大通認為戰後烏克蘭最有可能(50%的機率),像格魯吉亞那樣,因得不到任何可靠的安全保障、西方支持減弱,最終經濟停滯,被迫放棄加入歐盟/北約,最終逐步滑入俄勢力範圍。
不過這一結論,顯然忽視了烏克蘭遠高於格魯吉亞的地緣政治價值。換而言之,夾在俄羅斯與中東之間的格魯吉亞,對歐洲和西方的重要性,遠遠低於夾在俄歐之間的烏克蘭。俄烏戰爭相當於烏克蘭的“立國之戰”,俄羅斯吞併親俄的東部地區,反而讓烏克蘭真正與俄羅斯在歷史、國家認同及地緣政治層面完成了切割。
因此烏克蘭在戰後,最有可能出現的是“前芬蘭模式”,即在地緣政治和經濟上倒向歐洲,但在軍事上保持中立。一如芬蘭選擇加入歐盟,但在俄烏戰爭開啓之前,為避免觸怒俄羅斯,而不加入北約一樣。
之所以説是“前芬蘭模式”,是因為俄烏戰爭的爆發,打破了俄芬之間已經維持了70多年的平衡,芬蘭民眾在再次感受到俄國威脅後,已經於2023年4月4日正式成為北約第31個成員國。
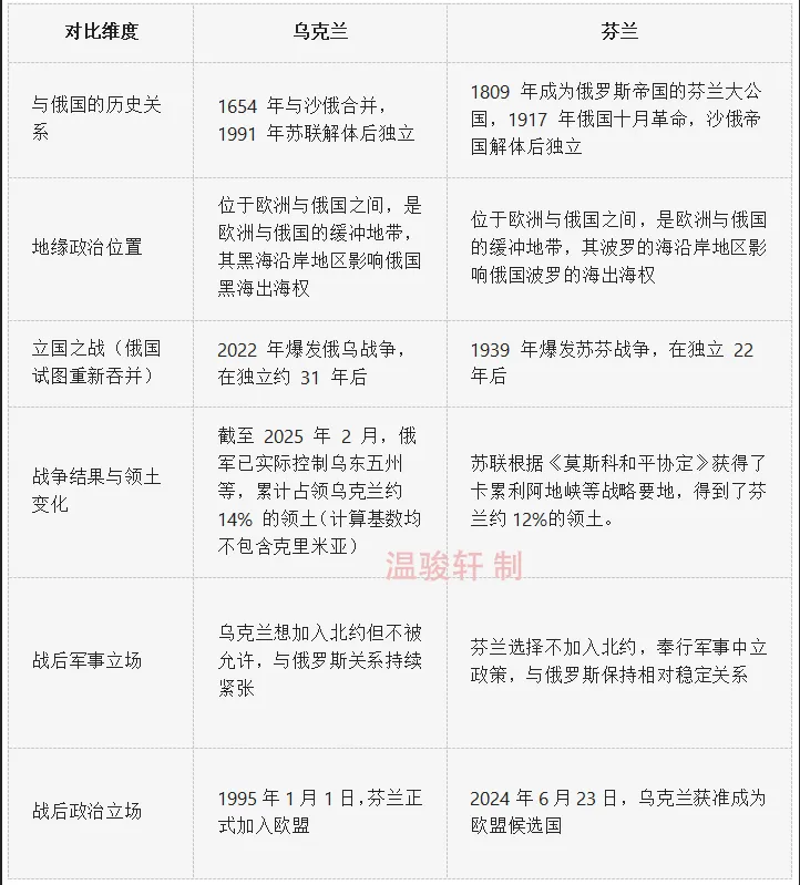
地緣政治層面,烏克蘭與芬蘭有最多的相似之處
第一、都曾經是俄國的一部分,後藉着帝國崩潰獲得獨立(一個是沙俄解體,一個是蘇聯解體);
第二、都位於歐洲與俄國之間的緩衝地帶,且能影響到俄國的出海權(一個是波羅的海,一個是黑海);
第三、都在獨立後跟試圖重新吞併自己的俄國,打了一場立國之戰(1939年11月開啓的蘇芬戰爭,以及2022年開啓的俄烏戰爭 );
第四、俄國在損失巨大後,都拿到了部分對自己來説戰略意義重大的部分領土(芬蘭損失了卡累利阿和貝柴摩,約佔其領土的12%。俄羅斯目前通過戰爭控制的東烏克蘭領土,佔烏克蘭總領土的14%左右。包含克里米亞的話則有18%;
第五、雖然都因為這場立國之戰,完成了與俄國的徹底切割,但為了避免觸怒俄國,不接受軍事上的中立(芬蘭選擇不加入北約,烏克蘭不被允許加入北約,以及任何西方軍事聯盟)。
第六、經濟和政治立場,在戰後倒向西方(芬蘭成為歐盟成員,烏克蘭目前則因為戰爭成為了歐盟候選國)。

更詳細的分析可以移步去看那篇 《戰後烏克蘭將以什麼樣的定位,影響全球地緣政治》。
對於特朗普來説,烏克蘭到底是成為第二個格魯吉亞,還是替代芬蘭成為俄歐之間的緩衝國,並不是他所關心的。他在地緣政治層面與民主黨本質的區別,在於堅信可以“聯俄抗中”。民主黨或者説整個建制派,都不認為能夠做到這點。尤其是拉攏俄羅斯,必然會疏遠歐洲。
普京作為一個老道的政治家,尤其是地緣政治專家,對於特朗普上台將有利於緩解自身壓力這點,是瞭然於胸的。事實上可以肯定,特朗普在第一次選舉中險勝希拉里,有普京在幕後助力的因素,雖然特朗普當時主觀上並沒有“通俄”。
在俄烏戰爭已經開打的情況下,“聯俄”便有了兩個前置條件:1、美國從俄烏戰爭抽身,不再對烏克蘭提供支持;2、敦促雙方簽署停戰協議。因為所有人都知道,俄羅斯在歐洲佔線的壓力越大,對中國的依賴就會越深。
正是基於這一心理,特朗普在競選時就誇下海口稱上任第一天結束俄烏衝突。只不過隨着這一願景破產,特朗普不得不在4月接受《時代》雜誌採訪時,説這只是“形象化地”“誇張手法”。同時再度聲稱,自己是唯一能和平解決俄烏戰爭的人。
問題的關鍵在於,普京非常確信時間在自己一邊。既然特朗普有四年的任期,那麼普京要做的就是乘美國暫停援助之機,儘可能多的在停戰協議簽訂之前,吃掉更多的烏克蘭領土。這也是為什麼,儘管停戰這事對於緩解俄羅斯的國際壓力非常有利,但普京卻明顯要拖延進度一樣。哪怕遲遲不結束的戰爭,同樣會加大俄羅斯的損失。
比如烏克蘭的這次無人機空襲,雖然在戰術層面極為成功,嚴重打擊了俄羅斯的戰略攻擊能力,但卻會讓烏克蘭損失更多的領土。
首先戰略轟炸機是用在大國對抗上的,你有能力把核彈投到我的領土,我也有能力用核彈來報復,這樣兩邊的核威懾就是平衡的。不管俄國還是美國的戰略轟炸機,大都是冷戰產物。1991年美蘇簽署的《削減和限制進攻性戰略武器條約》。執行核任務的戰略轟炸機必須和執行非核任務的轟炸機有明顯的外形區別,以方便對方的核查工作。此後又在2010年簽訂了《新削減戰略武器條約》。
雖然這個過程中的波折不少,但在這個問題上,美國與俄羅斯在冷戰結束後總體算是達成了平衡。這也是俄國為什麼對這些戰略轟炸機疏於管理的一個重要原因。畢竟所有人都認為美國是烏克蘭最大的支持者,這種做法對美國並沒有直接的好處。然而烏克蘭的情況其實跟以色列有點像,即要依靠美國,又不能完全相信美國。尤其在預感到特朗普將把自己當籌碼用來交換後。
6月2號,是俄烏進行第二輪談判的預定時間,前一天搞出這麼大動靜,顯然談判就沒法進行了。4日普京和特朗普通了一個長達75分鐘的電話。後者在電話中表示了,這決非美國的本意。前者也表達了他的憤怒,並找到了繼續開戰的理由。
特朗普顯然已經接受了普京的憤怒。5日在白宮會見來訪的德國總理默茨時,將俄烏之間的戰爭比作小孩子之間打架,表示:“你試圖把他們拉開,但他們不想分開。有時候,讓他們打一陣子更好。”。而上個月26日《華爾街日報》的文章,在援引瞭解美國總統特朗普想法人士稱,由於對俄烏和平談判進展緩慢感到不滿,特朗普已對和談感到厭倦,並在考慮如果最後的努力不起作用,就徹底放棄和談,並對莫斯科實施制裁。
其實對於特朗普來説,這未嘗不是一種解脱,不用再為自己誇下的海口負責。
真正的問題在於時間到底對誰更有利。烏克蘭做這項計劃時的目的,是通過顯示自己的能力和決心,拉到更多的西方援助。6月7號,澤連斯基在接受美國廣播公司(ABC)採訪時特意強調“此次特別行動只使用了烏克蘭自己的武器,沒有部署任何來自盟友的裝備”。言外之意是大家看看光憑我自己,就能夠給俄國人造成如此重大的打擊。如果盟友們願意幫忙,那麼打垮普京政權,甚至分裂俄國完全不是問題。
這種做法在戰爭初期是十分奏效的。事實上正是烏克蘭軍隊在戰場上的頑強表現,以及俄軍的拉垮程度,讓烏克蘭一步步的得到了更多西方援助。看看德國在戰爭初期,僅僅願意援助幾百頂鋼盔就能理解我為什麼這麼説了。
問題在於,真正的關鍵還是在於美國的態度。
在特朗普停止援助之後,俄烏前線的局面就開始朝着有利於俄國的方向發展。不僅拿回了被烏克蘭用來當籌碼的庫爾斯克被佔領土,戰線的推進速度也明顯加速。襲擊事件發生前,《紐約時報》文章指出,當前俄軍在烏克蘭東部戰場平均每日可向前推進14公里。是過去半年時間裏,俄軍向烏軍防線打出的最快推進速度。而這也是普京刻意拖延談判的核心原因。
如果烏克蘭的這次突襲,能夠讓特朗普重新考慮烏克蘭的價值,提供與拜登時期相當的援助,那這次行動就是成功的。如今的問題是無論有沒有這次襲擊,特朗普的“美國優先”原則,都不允許烏克蘭來消耗他的預算。除非你認為歐洲人的援助是可靠且有力的。否則在這場小孩子的遊戲中,必然是個頭更大的小孩子佔便宜。
於是當下的局面變得跟當年的蘇芬戰爭很像。英勇的芬蘭戰士,讓蘇聯付出了30多萬人傷亡的代價,但卻並沒有迎來肢解俄國的機遇。對於從彼得大帝時期起,就慣於用地緣政治思維制定戰略的俄國人來説。人口和財產的損失從來不是他們在意的,土地和出海口,才是俄國人追逐了300年的目標。
2
變成“馬桶”的馬斯克
杜月笙晚年曾哀嘆道:“蔣介石拿我當夜壺,用過了就塞到牀底下”。杜月笙還在用夜壺時,美國早就用上了抽水馬桶。不過道理卻是一樣的,如今的馬斯克對於特朗普來説就是個用髒了的馬桶。即便日後再要用馬桶,也要找個更聽自己話的。
特朗普與馬斯克是在2024年7月正式結盟的。5月30日在白宮共同出席新聞發佈會,這天則是馬斯克在政府效率部任職的最後一天,並標誌者二人正式決裂。5日時特朗普稱馬斯克“瘋了”,威脅終止聯邦政府授予馬斯克旗下企業的補貼和合同;馬斯克則稱“如果沒有我,特朗普早就輸掉大選了”“如此忘恩負義”,並暗示特朗普涉及臭名昭著的愛潑斯坦性侵案。
陰謀論者認為這種決裂只是表象,是二人在唱雙簧。事實並非如此,每個人都有自己的訴求,當初結盟是因為都對美國的現狀不滿,覺得可以攜手打碎一箇舊世界;如今分手,則是因為在如何塑造一個新世界的問題上,各執己見,都想按自己的想法來做。
與其説二人的決裂是個人恩怨,更不如説是兩個有救世主情結的男人之間的碰撞 —— 馬斯克認定技術可以改變未來,追求的是技術烏托邦。特朗普則認定自己才是救世主,只要能夠發動羣眾,就能夠改變一切。
應該説特朗普唯我獨尊的性格,使得他從來沒有認為,馬斯克或者説任何人是可以平等合作的夥伴。跟其他人一樣,馬斯克也不過是個馬桶。一可以幫他在選戰中拉選票;二可以做背鍋俠。今年三月,在內閣部長們的抱怨下,川普已經對政府效率部的工作方式表達了不滿,要求馬斯克使用“手術刀”精準下手,而不是動用“電鋸”大砍。
這標誌着特朗普多線推進的所謂改革,已經遇到了巨大阻礙,不得不開始着手準備犧牲品。馬斯克不會是第一個,也不會是最後一個。如果有一個人能夠在特朗普團隊呆夠四年,而不變成馬桶,那才是奇蹟般的存在。
至於其它的政策,特朗普更不願意聽從馬斯克的意見。只是特朗普雖然是總統,馬斯克卻認為自己是能改變人類未來的人。兩個人又都喜歡在秀場上展現自己的三觀和影響力,決裂是遲早的事。對此《紐約時報》的評論為“這一刻終於到來”。
真正讓馬斯克破防的,還不是在他搞那個勞什子政府效率部後,縮水了上百億美元資產,而在於特朗普提出了一個“大而美”(big and beautiful bill)的減税法案,並在2025年5月22日的美國國會眾院投票中,以215票對214票的一票優勢通過。6月3日,馬斯克稱“大而美”法案是“可惡的”,認為根據該法案,美國公民將面臨“無法承受的債務”。
那這個又大又美麗的法案是什麼內容呢?
歸納下來主要是以下四點:1、延長特朗普首個任期內於2017年通過的企業和個人減税措施,對小費、汽車貸款等提供新的税收減免;2、增加國防支出,併為打擊非法移民提供更多資金3、取消拜登推動的多項綠色能源激勵政策;4、提高貧困羣體獲得醫療保險和食品援助項目資格的門檻,以削減部分聯邦開支。
再説的明白點,就是三點:劫貧濟富、推高債務、拋棄新能源。無黨派立場的“國會預算辦公室”評估稱,法案通過後,減税政策將幫助收入最高的納税人,在2027年增加家庭資產4%,在2033年增加2%;同時福利項目的縮減將導致最貧困納税人的家庭資產在2033年減少4%。
至於提高國防和打擊非法移民的預算,本質是“長城思維”,認為美國只要把大門關起來就能夠再次偉大。減税加上提高安全預算,又會進一步推高美國的債務。除非你真的相信,關税戰能夠讓美國的製造業迴流。
無論是讓富的更富,窮的更窮,還是長城思維,都有違過往美國所宣稱的價值觀。推高債務,更只會讓美國更加深陷債務泥潭,且與特朗普最初的承諾相背。不過只要美國經濟能夠一直保持活力,一直能夠保持科技優勢,這些都還不是問題。換句話説,蛋糕要是能一直做大,再分配的矛盾就不會凸顯。從這個角度來説,真正有害的是削減新能源激勵政策這件事。
世界正在經歷的是兩場革命,一場是電力革命;一場是數字革命。其中電力革命是數字革命的基礎,數字革命則會反過來刺激電力革命。你只有讓生產、生活中所有的物品,都連上電力驅動的傳感器並接入網絡,將連接人的互聯網,變成連接萬物的“物聯網”。芯片和人工智能才能真正發揮改變人類未來的作用。反過來,數字應用層面的發力,則可以反向刺激電力革命的推進。
這種情況下,人類在能源使用上的終極願景,就是電力驅動一切。除此之外,數字時代升級,尤其是人工智能對算力的要求,必然會大大加深電力缺口。展望未來,真想實現完成人工智能計算一切、所有人和物都聯網的場景,那電力需求相比現在必然是指數級上升。
從這個角度説,發展新能源尤其是新能源汽車這件事,就是在做一件電力革命與數字革命相融合的事。並不僅僅是個搞綠色能源的概念。換而言之,要通過製造更多以電力為最終輸出形式的新能源產品,完成整個電力體系的重塑。無論是現在已經大行其道的電動汽車,還是剛開始起跑的具身機器人,都是電力與數字革命完美融合的標誌產品。
然而對於那些不缺化石能源的國家來説,數字革命的願景固然誘人,但讓電力取代傳統能源,卻是必然影響既得利益的。美國現在的情況就是這樣,美國不缺石油,之前進口石油、限制本土油氣生產,是因為要與中東產油國綁定,用“石油美元”來控制全球金融。現在特朗普覺得那是個賠本買賣,美國完全可以用收保護費的方式,逼迫其他國家購買美債、相信美元。那麼新能源技術對於美國來説,就可有可無了。
這對於苦心打造特斯拉的馬斯克來説,無異於釜底抽薪。無論是美國必須搶佔新能源技術高地,還是單純為特斯拉考慮,他都不願意見到削減新能源政策的現象出現。事實上馬斯克的野心還要更大點。在他看來,世界除了正在經歷以新能源為標籤的電力革命、以人工智能技術為熱點的數字革命以外,太空探索也將在自己的推動下,獲得質的突破。甚至將在自己的有生之年,實現火星移民。
然而讓馬斯克崩潰的是,他的三大願景都被特朗普擊碎了,並不僅僅是大而美法案給特斯拉斷了糧。
美國搶佔數字革命制高點的計劃叫“星際之門計劃”,簡單點説就是大建AI算力中心。2025年1月20號是特朗普正式宣誓就任美國第47任的時間。第二天便在白宮宣佈,將由OpenAI、軟銀、甲骨文公司共同投資5000億美元建立一家名為“Stargate”的新公司,用來推進這一計劃。(也正是在特朗普就任的同一天,中國人工智能公司 DeepSeek宣佈開源)。
這麼大的蛋糕馬斯克當然想吃。最後卻落在了與他水火不容的OpenAI的領導人奧特曼之手。作為OpenAI聯合創始人,馬斯克的原意是將OpenAI定義為一個非營利平台,積累出來的技術為自己所用。結果奧特曼在技術突破後,把OpenAI企業化,意圖成為硅谷巨頭之一。
這種情況下,馬斯克便與奧特曼成為了死敵。問題在於,這場AI革命的起點是OpenAI,這點已經佔據了優勢。對於特朗普來説,奧特曼準備橫跨30個州部署“星際之門”的計劃,不僅看起來更有利於將人工智能監管權鎖定在聯邦層面,還完美的契合了自己“製造業迴流”的競選承諾。
沒了國內項目,還有國外的項目。在美國看起來又再次領先的情況下,那些想在AI時代不落伍的國家,最好的選擇是出錢請美國來自己境內建AI算力中心。最有可能落地的則是以沙特為首的海灣石油國。5月13日,特朗普出訪沙特,並簽署了包括國防、能源和人工智能三大領域的採購大單。
這次出訪馬斯克也一起去了,並對拿到境外星際之門項目抱有很大的期待。然而隨着雙方的決裂,很快馬斯克便獲知自己的初創公司xAI,將被排除在沙特的人工智能基礎設施交易之外。
對於一個目空一切的總統來説,態度永遠是第一的,一旦覺得有人要挑戰自己的權威,就會毫不猶豫的下殺手。馬斯克的失敗在於,他同樣是一個以自我為中心的人。擔心被馬斯克架空的特朗普,在馬斯克卸任效率部的第二天(5月31日),通過白宮發言人宣佈了另一項決定——撤銷對賈裏德·艾薩克曼出任下一任美國國家航空航天局(NASA)局長的提名。這位與馬斯克關係密切的美國富豪是去年12月,由特朗普提名接任NASA局長的。美國參議院相關委員會在今年4月底投票批准這一提名,參議院對這項提名的全體表決亦原定於近期舉行。
客觀説,馬斯克在太空探索方面的表現有目共睹,尤其相比“合眾國長子”波音公司的拉垮表現。如今特朗普則聲稱要終止特斯拉 225 億美元聯邦合同,包括 NASA 訂單和軍用星鏈項目。
只能説,任性真不是一個國家領導人應有的素質。
3
誰是膽小鬼
回到中美談判的預期而言。整個談判中最沒有懸念的當屬台灣問題了,無論特朗普還是美國,都沒有理由去為台灣的安全負責。最大的懸念則是科技戰部分。可以看看中國的稀土優勢,到底能夠多大程度對沖美國在數字領域的技術優勢。至於關税部分必然是會降的,無非是談到什麼程度。
真正的問題,在於特朗普的不穩定性。即便談出來個結果,也不保證能履行下去。因為對於他來説,面子永遠是最重要的。正如他的那句名言“當我站在舞台上,連空氣都為我鼓掌”所描繪的那樣。
美國媒體將特朗普發起的關税大戰形容為“眨眼遊戲”,認為誰先眨眼誰就輸了。在像慈禧太后那樣向全球宣戰時,特朗普非常確定自己是那個連空氣都為他鼓掌的人,完全沒有可能成為先眨眼的那個。4月8日特朗普在籌款晚宴上嘲諷的説有70多個國家已經屈服,“這些國家都在給我打電話,親吻我的屁股(kissing my ass),他們迫切地想要達成一項貿易協議。他們説,‘先生,請讓我達成一項協議,我願意做任何事,我願意做任何事,先生’。”
然而即便有170多個國家願意去親吻總統先生的屁股,只要中國沒有這麼做,那這場關税戰也談不上勝利。事實上,所有被加徵關税的國家也都在看中國的態度。無論之前是美國的盟友還是敵人,面臨同樣困局的情況下,都會希望有個不怕事的人頂在前面。
鑑於中國非但沒有表示屈服,甚至還在4月4日時推出反制政策,“對原產於美國的所有進口商品,在現行適用關税税率基礎上加徵34%關税”。於是晚宴結束後的第三天,也就是4月10日,美國政府宣佈對中國輸美商品徵收“對等關税”的税率進一步提高至125%。極限施壓的結果,是中國仍然沒有眨眼,反而在第二天實施對等政策,對美國進口商品也再次加徵125%的關税。
關税加到這一步,實際已經相當於斷絕了貿易往來。這種結果,顯然出乎特朗普的預料。畢竟在他的上一次任期,關税戰的確起到了作用。中國人的反擊顯得虛弱無力,同時加徵的關税也沒有推高美國的通漲。
刻舟求劍的做法,使得特朗普忽視了三點變化。首先給了中國充足的準備時間。這次加税距離特朗普301條款第一次對中國製造加税,已經過去了7年時間。7年時間已經讓產業鏈結構發生的變化。能轉移到第三國的大都轉移了,不能轉移的中國製造,大多是難以替代的;其次上次是隻打中國,這次是所有人都打。上次可以讓第三方承接產能,繼續為美國人民提供廉價產品。這次的目標是製造業迴流,其他地區的產品同樣屬於被打擊範圍。這種情況下,時間一長市場因缺貨而引發消費恐慌是必然的;第三是加得太高了,直接幫中國人下定了決心。正常的戰術是圍三闕一,留一條逃生的活路。關税要加到你咬咬牙還能做,同時又只能把更多利潤變成美國的關税,對美國才最有利。
更大的問題在於,當朝令夕改成為一種手段,並且是明目張膽的手段時,那麼談判也就失去的價值。人無信不立,既然談好的結果也會變,那就索性放棄和談的幻想。最後大家就只當已經是全面戰爭狀態,只看到底是一個什麼都能自己生產的第一製造國,還是一個主要生產美元來購買全世界的國家,更有戰爭潛力了。
想在一個遊戲中勝出,最重要的是不要去參與對方的遊戲。特朗普的想法是逼迫中國先眨眼,那你就不看他。你眼裏沒他,只專注於自己,睜眼也好、閉眼也罷,都是自己的自由。從這個角度説,125%關税真正起的的作用,卻是幫助中國內部迅速達成了一致。無論之前對特朗普還心存幻想的人,還是豔羨美國模式的人都不得不認清一個現實。最起碼這個人在當總統時,你最好還是押注中國供應鏈能夠去美化成功。
既然特朗普認為他站在舞台上,連空氣都在為他鼓掌,那最好的應對就是把他當成空氣
中國這邊早早的就做好了自成一體的心理準備,甚至骨子裏本就帶有可以不需要世界的基因,但美國這邊卻完全沒有可能真的用美國製造解決一切。換而言之,之前民主黨那種“去中國化的全球化戰略”會更有實操性。製造業的鏈接是如此之長,即便要回流美國,也絕不是一朝一夕能夠完成的。
事情至此,誰先眨眼已經不重要了。於是便有了上個月雙方代表在日內瓦的初步接觸,有了90天關税暫停的緩衝期,有了這個月的中國領導人應約接聽美國領導人電話的進展。
如今的局面是,特朗普雖然不願意承認自己是總在退縮的“墨西哥捲餅”,卻還可以通過渲染中國在談判後,所做出的些許讓步,而聲稱自己在帶領美國繼續偉大。只是在中國已經下定決心不玩眨眼遊戲時,那麼先拋出橄欖枝的就必然得是美國。
可以預見的是,下一步如果特朗普能夠受邀訪華,那麼將標誌着雙方的談判有了實質性進展。否則就是美國繼續用眼睛瞪着中國,中國則一方面接着用盡所有辦法補短板;另一方面也用手上的籌碼(比如稀土),對美國企業搞長臂管轄。至於最後的結果,我個人並不看好,畢竟協議在特朗普眼中只是一張廢紙。無論談出什麼,也改變不了美國整體已經視中國為致命威脅的現實。
真要説在這輪博弈中,我個人更看好誰。那我還是更看好中國人,這倒不是因為我是個中國人,而是因為最起碼中國人這幾十年來一直在自力更生的道路上前行,戰略戰術層面,都在做最後只能靠自己的準備。如今在打的是一場國家戰爭,整個國家機器有一個共同的戰略方向和原則才是最重要的。
相比之下,美國雖然過往有着極為成功的體系和賺錢邏輯,但當下這位總統實在太注重個人感知了。不光認為自己有力量影響一切,更認為其他國家領導人跟他一樣。這也使得他在心底一直認為,只要能夠跟少數國家領導人搞好關係,或者讓他們臣服於自己,世界就會按照他想的那樣運行。
於是乎你會看到,特朗普拋橄欖枝的方式是隻針對領導人個人。比如這次會説“十分尊重”中國領導人),之前會強調與普京“關係良好”。反之要是覺得自己玩弄誰於股掌之間,也會毫不掩飾的侮辱某位國家領導人。比如諷刺澤連斯基為“全球最佳推銷員”;公開調侃加拿大總理特魯多描述為“加拿大州長”。
很可惜,這個世界的運行軌跡註定不是少數幾個人能決定的。
作者温駿軒
生於20世紀70年代,法律專業出身。2009年開始,以地緣視角,輔以原創地圖,在網絡更新“地緣看世界”系列文章,創作文字近千萬。已出版《誰在世界中心》《地緣看世界——歐亞腹地的政治博弈》等著作。其研究成果中的“新世界島論”“北緯42度温度線”等創新理論,在地緣政治、軍事、歷史等相關領域引發廣泛關注。
- END -