行業大逃殺,“哪吒”不是最後一個!_風聞
牲产队-牲产队官方账号-时政财经领域资深作者、牲产队,队长手记主笔8分钟前

工廠停擺、員工討薪,造車夢碎,誰來背鍋?
2022年,哪吒汽車那叫一個風光,年賣15萬輛,直接碾壓“蔚小理”。創始人站台上喊口號:“我們要顛覆傳統,做智能電動車一哥!”那時候公司賬上有67億現金,工廠24小時趕工,訂單排到半年後,簡直像開了掛。

結果呢?2023年銷量突然掉鏈子,勉強賣了12萬輛;2024年前10個月更慘,銷量暴跌到8.59萬輛,市場份額被對手啃得渣都不剩。財報更是一言難盡,虧了整整184億,毛利率負的,現金流嘩嘩往外流。
一邊欠着員工工資,一邊還在用PPT畫大餅找投資人,最後資金鍊直接崩了,一地雞毛。今天我們就來扒一扒,曾經的新勢力銷冠,這短短幾年到底經歷了啥?它的今天,是不是其他新勢力的明天?
哪吒翻車的三重暴擊,個個要命!

第一,戰略上自己給自己挖坑,哪吒最大的問題就是“拎不清”。
行業都在搞智能化、高端化,它卻死抱着低價策略不放。結果高端車型哪吒S、哪吒GT技術跟不上,賣得比慘案還慘;主力車型又不升級,被對手秒成渣。更絕的是,管理層今天説要衝高端,明天説要守住低價市場,結果錢沒少燒,路全走歪了,最後兩頭不討好。”
第二,內鬥大戲比宮鬥劇還精彩,公司內部簡直像演甄嬛傳。
老闆方運舟和CEO張勇公開掐架,一個要拼命省錢,一個要瘋狂擴張海外市場。結果呢?省出來的錢沒填窟窿,海外業務還是零蛋。最慘的是基層員工,被爆降薪70%,賠償金拖半年,高層忙着撕逼,員工人心渙散,公司直接癱瘓。

第三,資本寒冬裏裸泳,直接凍成冰棍。
去年新能源融資直接砍半,哪吒原定的40億融資全泡湯。看看人家蔚來小鵬,靠着上市續命;理想靠一款爆品翻身。哪吒呢?財報一公開,投資人嚇得連夜退羣,港股申請遞上去石沉大海。沒錢買零件,工廠停工;車主維權,供應商上門要債……一環扣一環。
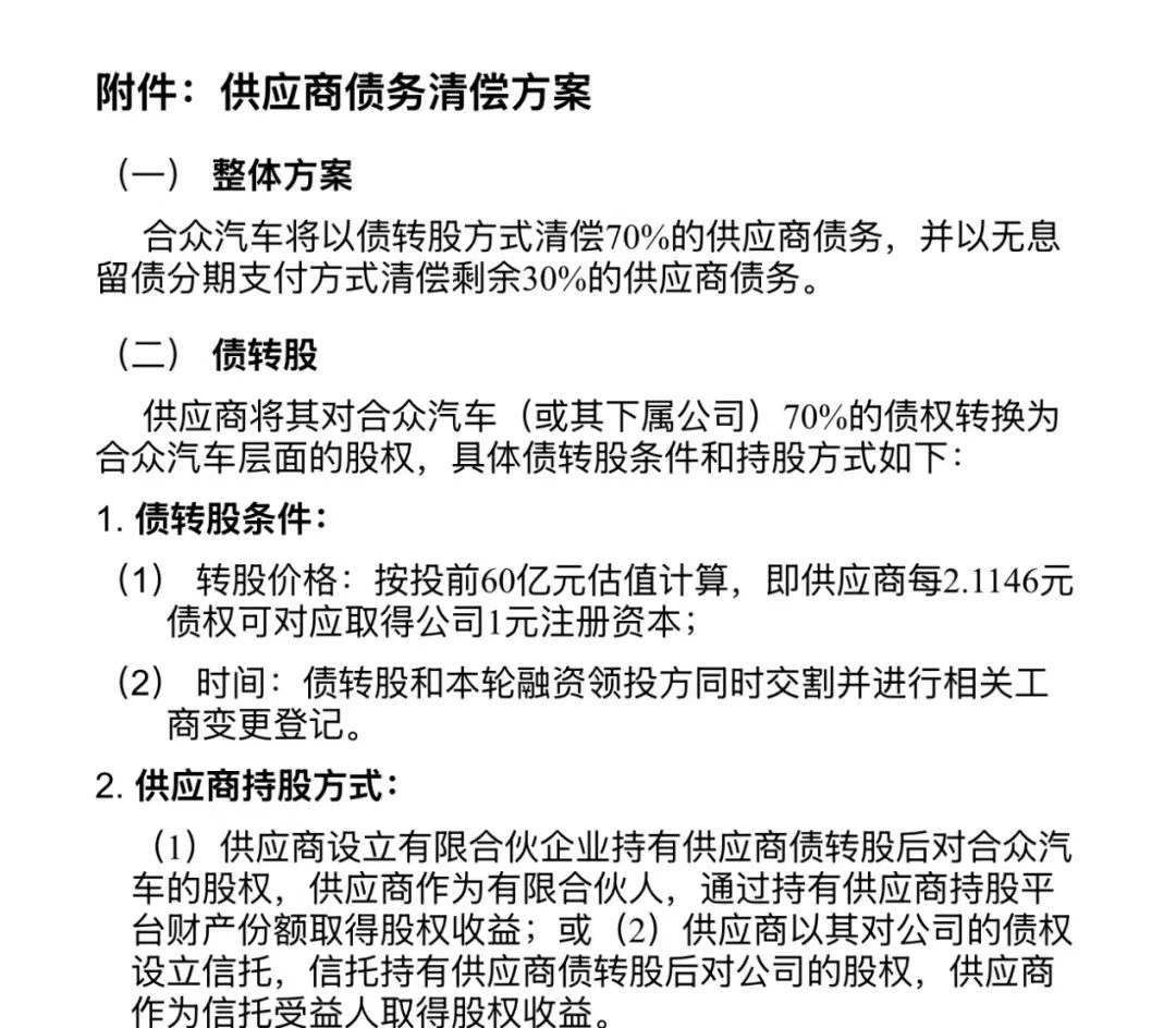
眼看要涼,哪吒又搞了一堆“神操作”,結果全變成“自殺式玩法”。供應商債權轉股權,強行續命的毒藥哪吒讓供應商把70%欠款轉成股權,聽起來像雙贏,實則供應商都氣笑;勞動合同轉移到“空殼”,員工維權成死局,這波操作,直接把自己技術團隊送走。

潮水退了才知道誰在裸泳,但更慘的是,明知道潮水要退,還閉眼裝看不見。哪吒這波翻車,給所有造車新勢力上了一課,盲目擴張、技術空心、資本遊戲玩脱……
這場“大逃殺”裏,沒有誰是絕對安全。造車新勢力的下半場,想要爬出一條生路,得有能力過了這三關。
第一關:兜裏有沒有足夠多的錢扛過寒冬。大佬直言“沒300億現金別玩造車”,蔚來、小鵬靠上市續命,哪吒港股IPO一直卡殼,借款倒是越滾越多,活像“拆東牆補西牆”玩脱了。
第二關:有沒有真本事搞技術。哪吒的高端車型賣不動,智能化水平被比亞迪、華為吊打,這年頭沒核心技術,就像沒駕照開賽車,遲早翻車。
第三關:用户信不信得過。當初説顛覆傳統,現在連配件都顛覆沒了,買車跟開盲盒似的。車主修車等半年,二手車貶值一半,口碑從“性價比之王”變成“高危品牌”。

對行業來説,哪吒是個警示,造車不是燒錢遊戲,而是需要死磕技術、敬畏市場的長期戰。
對打工人來説,這更是一記耳光,不要輕信“風口上的神話”,押注“未來”前,先保住現有的工資吧!