2億元收購告吹,三隻松鼠野心不減?_風聞
趣解商业-趣解商业官方账号-关注新科技、新消费,聚焦新模式、新商业 25分钟前
時隔半年多,三隻松鼠收購湖南愛零食科技有限公司(以下簡稱“愛零食”)的計劃告吹了。6月16日,三隻松鼠發佈公告稱,自《投資意向協議》簽署以來,交易各方有序推進和落實本次交易的各項工作,開展洽談和磋商,但最終雙方就本次交易的部分核心條款未達成一致。經公司充分討論和審慎研究,決定終止本次收購事項。
三隻松鼠在公告中補充道:“本次終止的《投資意向協議》僅為意向性協議,各方未簽訂正式的投資協議。本次終止收購事項不會對公司的生產經營及經營業績產生重大不利影響,也不會影響公司未來的發展戰略及經營規劃,不存在損害公司及股東利益的情形。”

圖片來源:三隻松鼠公告
2024年10月28日,三隻松鼠宣佈,全資子公司安徽一件事創業投資有限公司擬以不超過人民幣2億元收購愛零食的控制權或相關業務及資產。
彼時,三隻松鼠表示,近年來以量販零食、社區折扣超市等為代表的線下零售業態快速崛起以及新渠道催生了新品類的繁榮。因此,外界普遍認為,三隻松鼠計劃收購愛零食,主要有兩方面用意,一,藉此佈局量販零食行業;二,藉助愛零食的線下門店拓展線下市場。
公開資料顯示,愛零食是2020年誕生於長沙的全國連鎖零食品牌,在產品、供應鏈、門店管理等方面具備核心優勢。截至今年6月初,愛零食已擁有超2000家門店。
對愛零食來説,有量販零食的兩大巨頭——鳴鳴很忙、萬辰集團在前,其想要擴大規模並不容易。而有了三隻松鼠這個零食巨頭當靠山後,愛零食不僅能獲得充足的資金,還能共享三隻松鼠的供應鏈。三隻松鼠收購愛零食,堪稱是雙贏。然而,如今,這一計劃卻終止了。
終止收購愛零食,意味着三隻松鼠在量販零食領域和線下市場的佈局可能出現變數,其是否會延續相關佈局,現已成為市場關注的焦點。
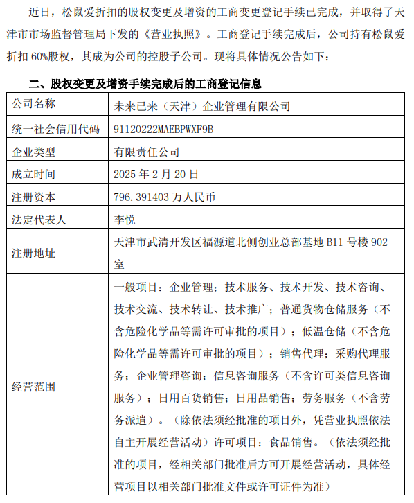
除了愛零食,去年10月,三隻松鼠還宣佈擬以不超過人民幣0.6億元收購未來已來(天津)科技發展有限責任公司的控制權或相關業務及資產。未來已來(天津)科技發展有限責任公司運營着折扣零售連鎖品牌——愛折扣,此舉也同樣被視為三隻松鼠在量販零食行業的佈局之一。
今年5月,三隻松鼠宣佈,愛折扣的股權變更及增資的工商變更登記手續已完成,並取得了天津市市場監督管理局下發的《營業執照》。工商登記手續完成後,公司持有愛折扣 60%股權,其成為公司的控股子公司。

圖片來源:三隻松鼠公告
2025年全域生態大會上,三隻松鼠創始人章燎原及高管團隊發佈了三隻松鼠的最新戰略規劃,密集孵化新品牌,跨界開“生活超市”和便利店等。有觀點認為,自建業態或許是三隻松鼠終止收購愛零食的原因之一。這個説法未得到三隻松鼠的肯定,但從三隻松鼠的諸多動作來看,終止收購愛零食並不意味着三隻松鼠放棄在量販零食領域和線下市場的佈局。
三隻松鼠加碼量販零食和線下市場,源於企業自身的發展需求。

圖片來源:罐頭圖庫
財報顯示**,2025年第一季度,三隻松鼠實現營業收入37.23億元,同比增長2.13%;歸母淨利潤2.39億元,同比下滑22.46%。**拉長時間線來看,三隻松鼠的業績並不穩定。其營業收入從2020年的97.94億元下滑至2023年的71.15億元,歸母淨利潤在2021年達到4.11億元后,總體也開始下滑。近年來,量販零食行業發展迅速,佈局該賽道,或將給三隻松鼠帶來增益。
至於線下市場,財報顯示,2024年,三隻松鼠來源於第三方電商平台的營業收入為74.07億元,佔總營收的69.73%。而報告期內,三隻松鼠整體分銷業務營業收入同比增長超80%。此外,根據歐睿國際2023年數據測算,線下渠道佔據休閒食品流通份額的82.6%。因此,線下市場或許會成為三隻松鼠破局的關鍵之一。

圖片來源:三隻松鼠財報
但是近幾年,三隻松鼠線下門店規模在縮減。財報顯示,截至2024年底,三隻松鼠累計開設線下門店333家,其中國民零食店 296 家,聯盟小店37家。而截至2022年底,三隻松鼠有投食店23家,聯盟小店538家。兩年時間,三隻松鼠的線下門店減少了228家。
實際上,量販零食僅是三隻松鼠多元化戰略版圖中的一個細分方向。酒業、乳業、寵物食品、衞生巾……三隻松鼠的目標,是成為全品類自有品牌零售商。

圖片來源:微博截圖
今年4月,三隻松鼠還向港交所遞交了上市申請書,“國民零食第一股”或將成為首個“A+H”股雙上市的零食品牌。
從動作來看,三隻松鼠正有條不紊地向前走。此次收購計劃夭折,或許只是三隻松鼠發展之路上的一個波折,難以撼動品牌深耕量販零食與線下市場的整體佈局。正如三隻松鼠在公告中寫的那樣,“公司將繼續圍繞既定戰略,尋求更多的發展機會,推動公司持續健康發展”。接下來,三隻松鼠將如何落子,我們拭目以待。