這種菜或能讓你“躺瘦”!劉光慧團隊找到天然“運動藥”_風聞
时光派-时光派官方账号-聚集全球前沿、全面、专业抗衰资讯52分钟前

説到勸人運動的理由,一定是:運動不僅能強身健體,更是抗衰延壽不要錢的良藥;但説到沒法運動的理由,那可多了去了:工作忙、瑣事多,或者就一個字——懶。
不過,一個讓無數科學家和“懶癌患者”魂牽夢繞的終極夢想誕生了——能不能吃顆“運動藥丸”(Exercise Mimetics),讓身體自行模擬出運動帶來的種種好處?
最近,來自中國科學院的劉光慧團隊,通過一項嚴謹的人體研究,鎖定了一種藏在我們日常食物中的天然物質——甜菜鹼(Betaine),它不僅能完美復刻長期運動帶來的抗炎、抗衰老效果,甚至在老年鼠身上展現了返老還童的潛力[1]!


揪出“運動分子”
所謂“運動模擬物”,就是一類能夠通過激活與運動相關的通路或代謝過程,來模擬運動帶來的如增強耐力、改善代謝、減少炎症和延緩衰老效果的化合物或措施[2]。
這個概念聽起來很新鮮,但其實科學家們已經在這方面默默耕耘了二十多年了。最初它們思路很直接:找到控制運動效果的關鍵蛋白(如AMPK、PPAR-δ),再用藥物去激活它們。由此誕生了像AICAR、GW501516這樣的第一代效果驚人但安全性堪憂的“猛藥”[3]。
碰壁後,科學家們開始尋找能夠温和系統模擬運動的方案。但無論是老藥新用的二甲雙胍,還是師法自然的白藜蘆醇,它們都更像是與運動有異曲同工之妙的通路調節劑,而非真正意義上的運動模擬物。
所以,我們如何才能找到最“正宗”的運動模擬物呢?答案就藏在運動本身之中:運動會給我們的身體帶來一些分子的變化,找到關鍵的分子,不就找到了最天然、最安全的運動模擬物嗎?
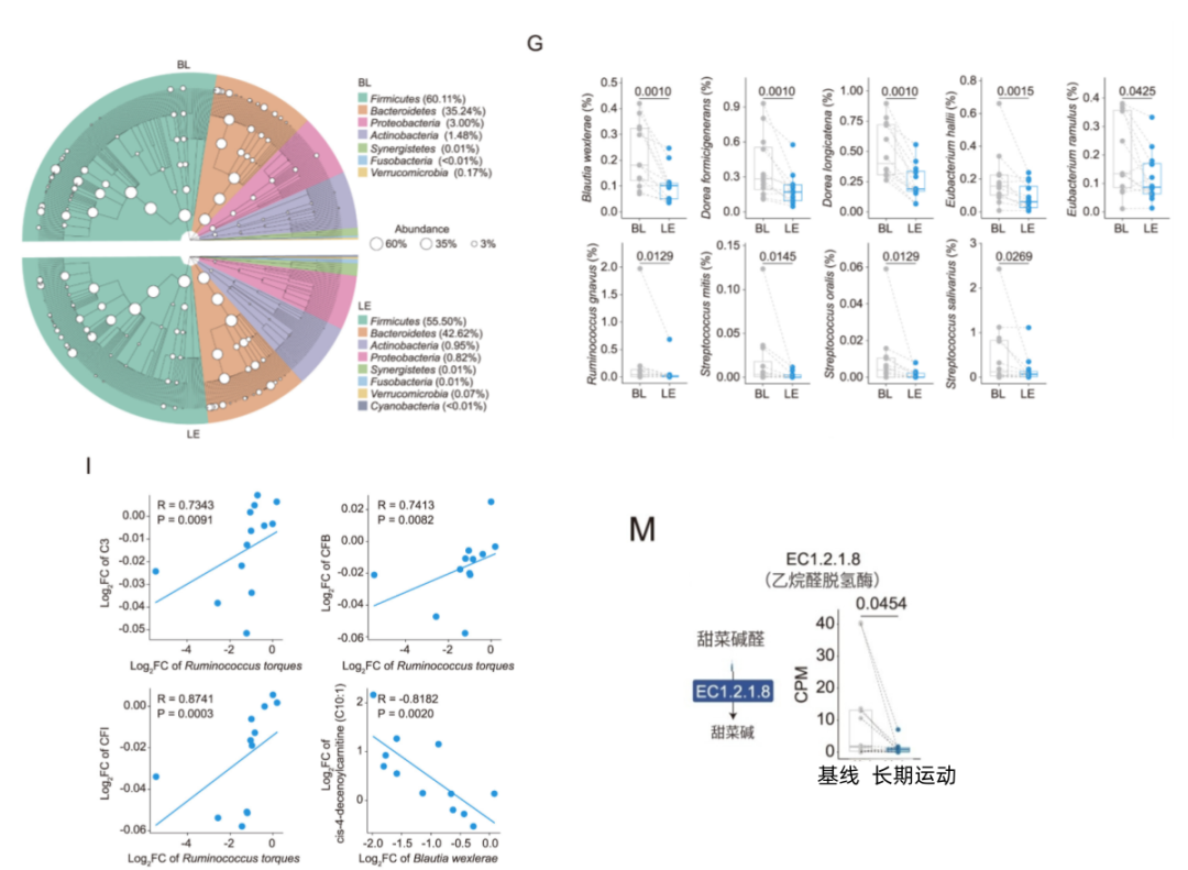
為了找到這個“運動分子”,研究團隊開展了一項人體實驗。他們招募了一羣健康的年輕男性,並監測他們在休息、單次跑步(急性運動)和長期堅持跑步(長期運動)三種狀態下,血液中超過1.6萬種不同分子的變化。
結果他們發現,單次運動更像給身體來了一場“壓力測試”,而長期運動讓身體在緩慢的適應過程中不斷“優化”,真正帶來了抗炎、抗衰老的好處。

圖注:長期運動使多項健康指標得到改善,如靜息心率下降、炎症因子hsCRP和TNF-α水平降低,而急性運動則主要引起身體指標的短暫應激性變化
在長期運動過程海量的分子變化中,一個物質脱穎而出——甜菜鹼(Betaine)。它的水平在長期運動後出現了最穩定、最顯著的提升。更關鍵的是,它並非外源物質,即使我們一口都不吃,甜菜鹼也會在長期運動激勵下,由腎臟主動合成並釋放到血液中。

圖注:長期運動後,血漿中甜菜鹼顯著升高,腎臟中甜菜鹼合成相關基因和關鍵酶CHDH的表達上調
也就是説,甜菜鹼並不僅僅是來源於食物的營養素,更是我們身體在運動—健康之間,主動選擇併合成的一種“內源性保護物質”!

不得不提的是,早在2021年我們就曾詳細介紹過甜菜鹼的潛力和在抗衰領域的獨特價值。過去,我們對甜菜鹼的認識主要集中於它能轉化有害的同型半胱氨酸(Hcy),以降低心血管疾病、痴呆和骨質疏鬆等老年病風險。
但近年來,它被重新發掘,甚至作為NMN等抗衰補劑的“黃金搭檔”而備受關注,但作為降低Hcy的“工具人”,甜菜鹼似乎並非最佳選擇,也不是所有人都適合補充……那麼,在“模擬運動”方面,甜菜鹼的表現會不會更突出呢?
推薦閲讀 :長壽藥NMN的金牌搭檔,辛克萊偷偷服用的甲基供體,為什麼不建議你吃?

天然模擬運動,還能抗衰老?
為了驗證在人體中發現的“運動分子”是否有效,研究者們將甜菜鹼餵給了一羣老年小鼠。12周後,驚人的效果出現了:
行為上重返青春
首先,運動模擬物的效果當然最先體現在運動體能方面~而甜菜鹼果然沒讓我們失望:體能測試的結果顯示,它們的握力、平衡能力和在轉棒上維持運動的時間都得到了提升。

圖注:補充甜菜鹼後,老年小鼠的耐力、抓力、平衡能力和認知水平得到改善
全身多器官“翻新”
整體看,小鼠補充了甜菜鹼後,不論是皮膚、肝臟、肌肉還是腎臟等多個組織,代表細胞衰老的標誌物SA-β-Gal高表達的區域顯著減少;在肝臟和腎臟中,高表達驅動細胞衰老的p53和p21蛋白細胞的數量也顯著減少。
此外,甜菜鹼還顯著減少了老年小鼠大腦、腎臟和肝臟中由衰老引起的免疫細胞(如CD45、CD68、IBA1陽性細胞)浸潤,相當於給全身的慢性炎症衰老“降了温”。

圖注:老年小鼠補充甜菜鹼後,多個組織中SA-β-Gal、p21和p53水平均顯著下降,同時代表炎症的免疫細胞浸潤也明顯減少
而細看每個器官組織,甜菜鹼帶來的改善也很明顯:
補充甜菜鹼後,衰老導致的小鼠腎臟纖維化情況有所減少。其次,肌肉纖維橫截面積增加了11.3%,肌肉變得更粗壯。隨衰老而變薄的皮膚基底層也加厚了。而在肝、肺和胰腺中,脂肪的堆積也相應減少;衰老導致的腎臟的萎縮也得到了緩解。甚至,大腦中代表神經炎症的小膠質細胞活化也減弱了,認知也有所改善。

圖注:補充甜菜鹼使老年小鼠肌肉纖維更粗壯、皮膚“回春”、內臟脂肪減少、腎臟萎縮緩解,大腦的神經炎症也得到抑制
直擊衰老根源
關於機制,研究者發現,它抑制了一個關鍵的促衰促炎的蛋白——TBK1的活性。在老年小鼠的腎臟中,TBK1及下游的“炎症分子”p-IRF3、p-p65活性,在補充甜菜鹼後都被壓制了下去。

圖注:在老年小鼠腎臟中,甜菜鹼顯著抑制了TBK1及其下游p-IRF3、p-p65的活性
其次,甜菜鹼還幫助增強了同為衰老標識之一的基因組穩定性,降低了DNA損傷的標誌物γ-H2AX的水平,提升了“穩定”基因組的分子5-mC和H3K9me3的水平。此外,它還能抗氧化和減少衰老細胞分泌的促衰老因子。

圖注:甜菜鹼降低了老年小鼠中γ-H2A.X的水平,同時提升了H3K9me3和5-mC水平
實驗證明了甜菜鹼“模擬運動”的效果,那麼,把它放到眾多運動模擬物的賽道上,它又能排在什麼位置呢?和那些“前輩”們相比,它又好在哪裏?

圖注:運動健康效益及其分子機制

模擬運動小“甜菜”!
目前,模擬運動的物質主要是通過靶向AMPK通路(提高能量代謝效率,如AICAR、二甲雙胍)、PPAR-δ蛋白(代謝、抗炎和心血管,如GW501516)、PGC-1α和SIRT1蛋白(改善線粒體功能,如白藜蘆醇)、BNDF(模擬運動改善認知)等。
但是,這些運動模擬物大多存在通病——過於“專一”。著名運動生理學家John A. Hawley指出,之前所有運動模擬物研究,都存在“肌肉中心主義”的侷限[4],它們大多隻靶向肌肉的少數通路,無法全面模擬運動對全身多器官、多系統的複雜調節作用。

圖注:真實運動對全身多個器官(大腦、心臟、肝臟、骨骼、脂肪等)的廣泛影響;而右側是現有的運動模擬物大多隻靶向骨骼肌少數通路
其次,還有副作用風險大的問題。例如,AICAR可能導致低血糖、腎毒性等問題,而GW501516甚至有致癌風險。
而甜菜鹼呢,相比其他藥物來説並非“單能選手”,它更接近真實運動帶來的系統性益處這讓它比單一靶點的藥物[5]。能從分子層面(抑制TBK1、穩定基因組)出發,在細胞層面減少衰老、降低炎症,再到組織器官層面修復結構、優化功能。
並且,甜菜鹼還是我們身體自發產生的物質,安全性遠高於化學藥物。它不僅天然存在於食物中[6]。並且,甜菜鹼在低劑量下是安全的,且沒有遺傳毒性,安全性也略勝一籌。

但是,甜菜鹼並非完美無缺。它作為運動過程中的一個關鍵分子,雖然能抓住抗衰老的某些環節,但在某些指標的改善幅度上,可能仍難以完全匹敵真實、長期運動帶來的綜合效應。
並且,它的效果和起效速度可能不如專門設計的藥物強;其最佳劑量、長期效果、對不同人羣的影響仍需更多研究證明。
不過,整體看來,甜菜鹼瑕不掩瑜,仍然是一個非常優秀的“候選物質”~那麼,我們該如何補充它呢?
在日常飲食中,我們可以通過增加全麥產品(胚芽和麩皮中最高)、枸杞、莧菜、藜麥、海鮮、菠菜和甜菜根等來增加甜菜鹼的攝入。
此外,補劑也是一個高效的補充方法,但要注意甜菜的兩種形式:無水甜菜鹼和鹽酸甜菜鹼。研究表明,無水甜菜鹼更能發揮運動模擬作用,而甜菜鹼鹽酸鹽則缺乏更多證據,還有可能“傷胃”[5]。
在臨牀中,甜菜鹼無水補劑的有效劑量為每天2~5 g。但高劑量的補充劑並非人人適宜,不建議血脂異常、肥胖、糖尿病前期或糖尿病患者擅自補充,因為高劑量可能影響膽固醇水平,使用前請務必諮詢醫生哦[5]!
那有了甜菜鹼這樣優秀的物質,我們是不是可以徹底“躺平”變瘦+延壽,告別運動了?
答案是:當然不行!任何單一的化合物,都不太可能複製運動這種多系統、多維度的複雜效應,所以**“運動模擬物”這個詞本身可能有些誇大的成分在**。
其實,尋找“模擬運動藥”的根本目的,也並不是讓健康的人去“偷懶”,更多地是為了幫助那些無法運動的人羣,比如因年老、殘疾、關節疾病等無法鍛鍊的人、長期卧牀肌肉萎縮的病人等等。
對於他們來説,一個安全的運動模擬物,就是改善生活、健康的“救命稻草”。這才是運動模擬物最有意義的去處。至於我們絕大多數的人,最好的“抗衰神藥”,當然還是“邁開雙腿”,去運動啦~
[本文的名稱是《Systematic profiling reveals betaine as an exercise mimetic for geroprotection》,發表於《Cell》期刊,通訊作者是中國科學院動物研究所的劉光慧、中國科學院北京基因組研究所的張維綺、中國科學院動物研究所的曲靜、中國科學院動物研究所的宋默識以及首都醫科大學宣武醫院的王思。第一作者是Lingling Geng、Jiale Ping 和 Ruochen Wu。本研究資助來源:國家自然科學基金(82125011, 82488301, 82361148131, 82422031, 82322025, 82371570)、非傳染性慢性疾病國家重點研發計劃(2024ZD0530400)、國家重點研發計劃(2020YFA0804000 和 2022YFA1103700)、STI2030 重大項目(2021ZD0202400, 2021YFA1101401, 2022YFA1103800, 2023YFC3605400, 2022YFC3602503, 2022YFA1104701, 2023YFC3504301)。]
聲明 - 本文內容僅用於科普知識分享與抗衰資訊傳遞,不構成對任何產品、技術或觀點的推薦、背書或功效證明。文內提及效果僅指成分特性,非疾病治療功能。涉及健康、醫療、科技應用等相關內容僅供參考,醫療相關請尋求專業醫療機構並遵醫囑,本文不做任何醫療建議。如欲轉載本文,請與本公眾號聯繫授權與轉載規範。
參考文獻
[1] Geng, L., Ping, J., Wu, R., Yan, H., Zhang, H., Zhuang, Y., . . . Liu, G.-H. Systematic profiling reveals betaine as an exercise mimetic for geroprotection. cell. doi:10.1016/j.cell.2025.06.001
[2] Gubert, C., & Hannan, A. J. (2021). Exercise mimetics: harnessing the therapeutic effects of physical activity. Nature Reviews Drug Discovery, 20(11), 862-879. doi:10.1038/s41573-021-00217-1
[3] Fan, W., & Evans, R. M. (2017). Exercise Mimetics: Impact on Health and Performance. Cell Metabolism, 25(2), 242-247. doi:10.1016/j.cmet.2016.10.022
[4] Hawley, J. A., Joyner, M. J., & Green, D. J. (2021). Mimicking exercise: what matters most and where to next? The Journal of Physiology, 599(3), 791-802. doi:https://doi.org/10.1113/JP278761
[5] Zawieja, E., & Chmurzynska, A. (2025). Betaine and aging: A narrative review of findings, possible mechanisms, research perspectives, and practical recommendations. Ageing Research Reviews, 104, 102634. doi:https://doi.org/10.1016/j.arr.2024.102634
[6] Yang, Z.-J., Huang, S.-Y., Cheng, J., Zeng, J.-W., Wusiman, M., Li, H.-B., & Zhu, H.-L. (2025). Betaine: A comprehensive review on dietary sources, health benefits, mechanisms of action, and application. Trends in Food Science & Technology, 159, 104993. doi:https://doi.org/10.1016/j.tifs.2025.104993