榮耀正式啓動A股IPO進程,衝擊“AI終端生態第一股”_風聞
独角兽早知道-独角兽早知道官方账号-提供IPO最新消息,及时更新市场动态56分钟前

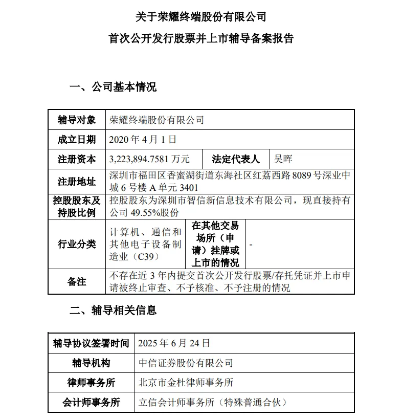
據中國證監會網上辦事服務平台(試運行)披露,6月26日榮耀終端股份有限公司獲上市輔導備案,輔導券商為中信證券,輔導工作將分三個階段推進,從2025年6月持續至2026年3月。這標誌着榮耀即將開啓資本市場發展新徵程,A股或迎來“AI終端生態第一股”。
綜合 | 證監會 證券時報 澎湃新聞
編輯 | Echo
本文僅為信息交流之用,不構成任何交易建議

榮耀的資本化路徑一直備受市場矚目。公司早在2023年末即宣佈計劃通過首發上市登陸資本市場。
2024年,榮耀在一級市場融資動作頻繁,成功引入包括中國移動、中國電信、中金資本旗下基金、中國國新關聯企業及特發基金等重量級戰略投資者,股東陣容已超20家,匯聚了國資、運營商、產業鏈夥伴及專業投資機構。
去年12月28日,榮耀完成股份制改造,公司名稱正式變更為“榮耀終端股份有限公司”,為IPO掃清關鍵障礙。
榮耀CFO彭求恩此前在採訪中表示,已經聘用了券商、律所、會計師等中介機構,各項籌備工作都在積極開展中,未來會選擇合適的時機上市。
根據輔導備案報告,榮耀註冊資本322.39億元,法定代表人為吳暉。目前,控股股東深圳市智信新信息技術有限公司直接持有公司49.55%股份,所處行業為計算機、通信和其他電子設備製造業。

值得一提的是,從榮耀內部組織架構、業務、發展戰略等來看,今年以來,榮耀也已經在全方位鋪路IPO。
今年1月,原CEO趙明離職,李健接任榮耀CEO。3月,巴塞羅那世界移動通信大會(MWC 2025)上,李健發佈“阿爾法戰略”,宣告榮耀將全面轉型為AI終端生態公司,並且計劃在未來五年內投入100億美元,加速在AI領域的佈局與創新。
榮耀每年在AI上的投入將達到150億元,這一數字幾乎是近年來手機廠商公開表態中對於AI投入最大的一筆金額。
該戰略將分三階段推進:以開發打造真正智慧的手機為開始,在AI智能體時代,榮耀將與合作伙伴打開技術的邊界,共創AI終端的新範式;在物理AI時代,榮耀將打開產業的邊界,共創AI生態的新範式;在通用人工智能(AGI)時代,榮耀將打開人類潛能的邊界,共創人類文明的新範式。
今年年後,榮耀內部完成了一系列戰略調整和組織變革。其中,榮耀中國區啓動“雄鷹計劃”競聘改革,開放38個關鍵管理崗位公開競聘,24%參與競聘者為90後。同時,榮耀新增了AI新產業部門,將AI相關研發工作設定為一級研發部門,目前AI和軟件部門員工已達2600人。
在榮耀400系列的發佈會上,榮耀官宣正式進軍機器人領域,並已成立新產業孵化部,下設具身智能實驗室、具身數據實驗室、交互安全實驗室、動力總成實驗室和仿生本體研究實驗室五大實驗室。公開消息顯示,榮耀正在招聘機器人數據生成算法工程師、具身AI架構師等崗位。
產品方面,今年以來,榮耀推出包括主打長續航的手機榮耀Power、電競性能旗艦手機榮耀GT Pro,以及榮耀400系列等在內的多款AI手機。
據榮耀方面透露,榮耀400系列首銷日銷量同比榮耀300系列增長195%,同比榮耀200系列增長138%,打破近三年榮耀手機首銷日銷量紀錄。
7月2日,榮耀即將發佈第五代摺疊屏旗艦手機榮耀Magic V5。
據悉,榮耀在全球市場持續強勁增長。過去一年,榮耀拉美、中東非、亞太等地區增長均超50%,在東南亞的增長甚至超過了100%。其中,榮耀中東非過去兩年增長了4倍,今年開年4個月繼續增長66%。
可以預期,榮耀IPO募集資金將被用於AI研發的各個關鍵環節。這意味着,登陸A股後,榮耀將在AI終端生態進行持續且大量的投入,持續加碼AI。