榮耀開啓IPO,A股將迎2000億「AI終端第一股」?_風聞
节点财经-节点财经官方账号-专注价值发掘,聚焦增长节点昨天 22:46

文 / 三生
來源 / 節點財經
自從2020年獨立後,歷經五年浮沉的榮耀終於開啓了資本市場征程。
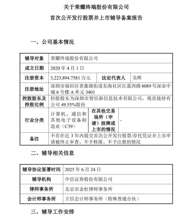
2025年6月26日,證監會官網披露榮耀已完成上市輔導備案,輔導券商選定為中信證券,計劃於2026年1月至3月完成上市輔導工作。

在《節點財經》看來,榮耀能否成功上市,不僅關係到其能否成為繼小米、傳音之後中國第三家上市的智能手機品牌,更關係到一家科技企業在白熱化的存量市場競爭與洶湧而至的AI浪潮面前,所面臨的生存的焦慮與破局的野心。
在經歷國內市場份額持續下滑、核心管理層更迭及戰略方向的激進調整後,榮耀正在為自己的“二次創業”尋找的最重要的台階。
01 追夢“阿爾法”,估值2000億?
榮耀尋求上市早就有跡可循,是一系列鋪墊後水到渠成的結果。
2024年12月28日,榮耀完成股份制改造,公司名稱由“榮耀終端有限公司”變更為“榮耀終端股份有限公司”,這是通往資本市場的法定準備步驟。
2025年5月28日的榮耀400系列發佈會上,公司CFO彭求恩已明確表示,已聘請相關機構並啓動上市相關籌備工作,並強調將以上市為契機,提升公司的治理水平和透明度。
伴隨IPO進程的開啓,市場對其估值也充滿了好奇。據證券時報報道,**去年8月,市場上曾傳出一份榮耀Pre-IPO融資計劃,顯示該公司當時估值為2000億元,但榮耀官方未予確認。**如果真是如此,榮耀成功上市後將超越市值傳音,成為A股市場上的另一家千億級手機巨頭。
對於A股來説,榮耀具有一定的獨特性。雖然當前A股市場不乏AI芯片、智能語音等領域的企業,但在代表AI應用的終端生態公司層面仍相對稀缺。如果榮耀能成功登陸A股,將有望成為這一賽道上的稀缺標的,有助於其更好地利用國內資本市場的資源,為後續的宏大戰略提供更充足的動能。
那麼,在IPO之下,榮耀未來的戰略又是什麼呢?
2025年3月,榮耀CEO李健在巴塞羅那世界移動通信大會上首次公開亮相,伴隨他一同出現的是雄心勃勃的“阿爾法戰略”(HONOR ALPHA PLAN)。這一戰略的核心是,將榮耀從一個智能手機制造商,向全球領先的AI終端生態公司轉型。

為了實現這一目標,李健表示,未來5年榮耀將投入100億美元在AI終端技術、生態系統和合作夥伴關係方面。這筆每年近150億元的投入,是近年來手機廠商公開表態中對AI投入最大的一筆金額之一。
同時,榮耀內部也進行了大刀闊斧的組織架構調整。公司新成立了“AI&軟件業務部”、“新商業模式拓展部”以及“新產業孵化部”等一級部門。其中,新產業孵化部下設具身智能、數據、交互安全等多個實驗室,旨在推動AI能力與產品線的深度融合,加速產品的智能化重構。
但值得注意的是,**目前的AI賽道已經非常擁擠,巨頭們都在搶佔先機。比如蘋果的“Apple Intelligence”、華為的AI隔空傳送、小米澎湃OS等等,榮耀仍需拿出更具顛覆性的產品和體驗來證明自己。**這也讓我們轉向IPO的另一面,榮耀的核心手機業務正在面臨的挑戰與壓力。
02 “others”之後,榮耀要怎麼做?
自2020年獨立後,榮耀的發展一度非常“榮耀”,被市場視為“華為平替”,迅速承接了部分市場空白。
2021年,在供應受限的情況下,榮耀仍以11.7%的市場份額位列中國市場第五。之後兩年,儘管華為手機強勢迴歸,榮耀仍保住了市場第二的位置。
但是,2024年市場風雲突變。當年第二季度,在中國智能手機市場整體同比增長8.9%的背景下,榮耀銷量卻同比下滑3.7%,份額跌至14.5%,排名第四。整個2024年,在國內大盤提升5.6%的情況下,榮耀出貨量卻同比下滑了8.1%。
今年第一季度,據知名調研機構Counterpoint報告,榮耀銷量同比下降12.8%,並跌出了中國市場出貨量前五名,在統計表格上被歸入“others”類別。
2025年1月17日,被外界普遍視為榮耀“靈魂人物”的CEO趙明因個人原因辭職,李健接任。這一核心管理層的變動,也讓榮耀未來的發展增添了更多的不確定性。
其實,在《節點財經》看來,榮耀面臨的挑戰在於,相較於競爭對手們鮮明的技術壁壘或品牌形象,榮耀的品牌標籤還需要奮力突破。比如,華為手機有麒麟芯片與鴻蒙生態、小米有自研影像芯片與極致性價比、OPPO與VIVO在影像或設計上的獨特建樹,相比之下,榮耀雖然在青海湖電池、護眼屏等技術上有所突破,但超越對手的條件並不充分。這種情況下,在存量市場的白熱化競爭中,榮耀需要進一步找到自己更突出的標籤。
正是在這種增長受困的背景下,新帥李健的“阿爾法戰略”才備受關注並被寄予厚望,而此次榮耀IPO所要募集的,不僅僅是資金,更是支撐這一宏大轉型計劃實現的信心與資源。
當然,資本市場買不買賬,還要看榮耀自己的表現,最直接的一個觀察點就是手機業務能否重回增長,從“other”裏殺回中國手機市場TOP3。如果做不到這一點,其它恐怕都將淪為空談。
綜合來説,榮耀已經走到了一個關鍵的十字路口。在其IPO背後,既有白熱化競爭之下的重壓,也有主動求變、放手一搏的勇氣。如果上市成功,無疑將助力榮耀在手機和更大的AI戰場殺出一片新天地。但也必須看到,市場的估值、投資者的信心,最終都將轉化為實打實的出貨量和市場份額。
李健和他的新榮耀,需要用增長來為自己的價值正名。
*題圖由AI生成