宇樹科技官宣啓動上市輔導,中信證券最早10月綜合評估_風聞
星岛记事-星岛记事官方账号-昨天 22:43
星島日報記者 周昊、胡影雅
從春晚的“轉手帕”,到北京亦莊的馬拉松賽場,再到杭州八角籠的拳擊舞台,國內最炙手可熱的人形機器人企業宇樹科技,終於在今日開啓了上市的征程。
7月18日,中國證監會官網顯示,宇樹科技已開啓上市輔導,輔導機構為中信證券,律師事務所北京德恆,會計師事務所則由容誠擔任。
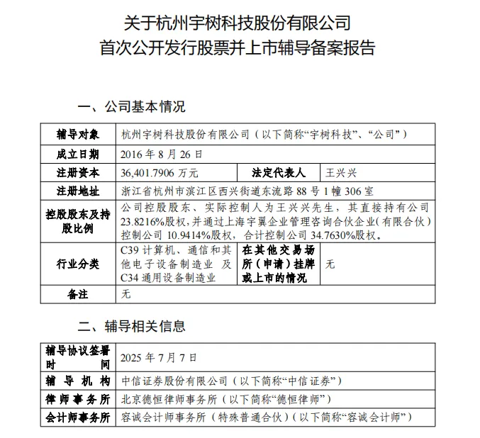
輔導備案報告顯示,宇樹科技控股股東、實際控制人為王興興,其直接持有公司23.8216%股權,並通過上海宇翼企業管理諮詢合夥企業(有限合夥)控制公司10.9414%股權,合計控制公司34.7630%股權。

本次輔導工作時間為今年7月至12月,輔導機構將對接受輔導人員進行集中授課,確保其理解發行上市有關法律法規和規則等;輔導機構最早將於2025年10月,對宇樹科技是否達到發行上市條件進行綜合評估,並協助公司按相關規定準備首次公開發行股票並上市申請文件。
IPO備受關注
作為科技行業十足的“新貴”,宇樹科技是否的IPO問題一直備受各界關注。
今年4月香港特區行政長官李家超在杭州調研宇樹科技時,王興興曾以“後續有可能,不確定”回應公司是否在香港上市的問題,這也是宇樹科技首次正面回應關於上市的問題。
隨後,宇樹科技在IPO方面的佈局開始提速。
5月底,宇樹科技宣告完成股份制改造,公司名稱從“杭州宇樹科技有限公司”正式變更為“杭州宇樹科技股份有限公司”。此舉被認為是開啓上市輔導的前置條件。
6 月,宇樹科技完成C輪融資,募資規模約7億元,由中國移動旗下基金、騰訊、錦秋、阿里、螞蟻、吉利資本聯合領投,老股東跟投比例超 90%,投後估值達120億元。
7月3日,首程控股(697.HK)發佈公告,宣佈北京機器人產業發展投資基金完成對宇樹科技的追加投資。

▲圖源:宇樹科技官網
機器人將加速落地應用
外界對宇樹科技持續看好,源於機器人行業未來的廣闊前景。
公開資料顯示,宇樹科技成立於2016年,專注於消費級、行業級高性能通用足式/人形機器人及靈巧機械臂的自主研發、生產和銷售,自成立之初至今先後推出了多款四足機器人人形機器人產品,兩類產品量產出貨量全球第一。其中明星產品Unitree Go1四足機器人累計出貨量超5萬台,佔據全球消費級足式機器人市場60%以上份額。
比如在今年春晚舞手絹的便是H1機器人,而另一款G1機器人則在今年4月參加了2025北京亦莊半程馬拉松比賽和杭州的機器人拳擊格鬥賽。

▲圖源:宇樹科技官網
宇樹科技也在官網上介紹稱,自2017年以來,宇樹科技多款機器人已廣泛應用於幾十個項目,包括國家能源集團某電廠巡檢機器狗項目、某電網220kv變電站巡檢機器狗項目、某超高壓500kv變電站巡檢機器狗項目以及某省消防救援總隊消防應急機器狗項目等等,為各行業帶來了更高效、更安全的解決方案。
在今年6月的達沃斯論壇上,王興興也對外表示宇樹科技年度營收已超10億元人民幣。另據宇樹科技早期投資人、SevenUp Capital創始人趙楠透露,自2020年以來,宇樹科技的財務報表每年都保持盈利狀態。
而在7月15日國務院新聞辦公室舉行的“新徵程上的奮鬥者”中外記者見面會上,王興興也向媒體表示,人形機器人雖然現在處於行業發展早期,但在未來3至5年的時間將會加速在行業應用落地。
另據天眼查最新信息顯示,宇樹科技最新申請的專利“一種三維激光雷達點雲採集控制方法和系統”近日被正式公佈。該專利主要聚焦於解決現有低成本激光雷達點雲採集方法中存在的角度累積誤差較大問題。這一問題限制了激光雷達在高轉速場景下的即時角度追蹤能力。該專利的公佈標誌着宇樹科技在提升激光雷達性能,特別是在高轉速工況下的角度追蹤精度方面取得了重要進展。

編輯 | 胡影雅
終審 | 潘凌燕