GPU獨角獸瀚博半導體啓動IPO輔導,阿里、經緯、快手等參投_風聞
独角兽早知道-独角兽早知道官方账号-提供IPO最新消息,及时更新市场动态50分钟前

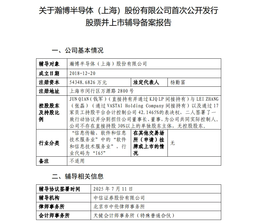
中國證監會官網顯示,瀚博半導體(上海)股份有限公司已啓動上市輔導,由中信證券擔任輔導機構。輔導備案報告顯示,JUN QIAN(錢軍)(直接持有並通過KJQ LP間接持有)與LEI ZHANG(張磊)(通過VASTAI Holding Company間接持有)以及通過17家員工持股平台合計控制公司42.1465%的表決權,二人簽署了一致行動協議並分別擔任公司董事長、董事,為公司共同實際控制人。公司不存在直接持股30%以上的單獨股東主體,無控股股東。
綜合 | 證監會 公司官網 證券時報
編輯 | Echo
本文僅為信息交流之用,不構成任何交易建議

公司官網顯示,瀚博半導體是一家高端GPU芯片提供商,成立於2018年12月,註冊地在上海。瀚博半導體為智能核心算力和圖形渲染提供全棧式芯片解決方案。
瀚博半導體於2022年、2023年、2024年連續3年入圍胡潤全球獨角獸榜單,其中,2024年,瀚博半導體以100億元的企業估值入選《2024胡潤全球獨角獸榜》。
公司目前擁有自主研發的核心IP以及兩代GPU芯片,提供適用於通用計算和圖形渲染的GPU產品。並且,公司兩代芯片現已量產並商業化落地,助力大模型、智算中心、智慧工業、智慧交通、數字孿生、工業軟件、雲渲染等應用落地。
2020年5月,瀚博半導體首顆半制定7nm芯片交付客户流片;後於2021年先後完成SV系列芯片流片,併發布服務器級別智能芯片SV系列及通用激素卡載天VA1;2022年一季度,公司SV系列產品量產並陸續交付客户,同年9月,該公司發佈瀚博統一計算架構VUCA;2023年2月,該公司SG100GP芯片回片,並於同年4月完成基於第二代7nm全功能GPU芯片系列產品的量產。

瀚博半導體擁有500人以上的資深研發團隊,研發人員佔比80%以上,碩士及以上學歷佔比超70%。其中,瀚博半導體創始人兼CEO錢軍擁有近30年高端芯片設計經驗,曾帶領AMD團隊研發並量產業界首款7nm GPU;創始人兼CTO張磊則具備25年以上高端芯片設計經驗,曾任AMD Fellow(AMD院士),全面負責AMD在AI加速及視頻領域的芯片設計與研發工作。
成立至今,瀚博半導體已完成了多輪融資,其他股東還包含中國互聯網投資基金、快手、阿里巴巴、經緯中國、招商局資本、五源資本、真格基金、耀途資本、聯發科、基石資本、天狼星資本等知名機構。
公司最近的一起融資發生在2025年4月27日,投資方包括多個地方國有資本,如鹽城中韓產業園二期投資基金(有限合夥)、灝瀚芯圖創業投資基金(廣東省)合夥企業(有限合夥)、青島賽富皓海創業投資中心(有限合夥)等。
目前國內頭部GPU或AI芯片企業均已陸續啓動A股IPO。從進展來看,今年6月30日,摩爾線程與沐曦股份科創板IPO申請已獲受理,兩家公司擬分別募資80億元和39.04億元。壁仞科技與燧原科技則處於輔導階段。
業內人士表示,這些半導體企業登陸資本市場後的發展將獲得更大的助力,有望成為國產半導體產業的中堅力量,同時提升中國在高端AI芯片領域的自主可控能力。