觸碰零下150℃會發生什麼?抗炎、抗氧、抗衰三重效!局部冷凍的好處竟然這麼多_風聞
时光派-时光派官方账号-聚集全球前沿、全面、专业抗衰资讯08-28 08:19

兩千年前,一位名為希波克拉底的古希臘醫師鼓勵人們將冰雪敷在身上,能緩解疼痛、出血和慢性炎症[1];兩百年前,“現代冷凍外科之父”詹姆斯·阿諾特在手術中使用局部寒冷,發現能一定程度麻醉患者、治療腫瘤[2]……
兩個月前,當氣温開始節節攀升,感覺到要被“熱老了”的你,是不是也想給自己“局部冷凍”一下?當本能對舒適度的追求和科學家們的研究思考相碰撞,一部分人就驚喜地發現,原來時不時給自己身上“冷凍”一下子,好處這麼多呢?

圖注:看文之前,南方人要不要進來先給自己的靈魂“局部冷凍”下?(bushi)

“自虐”OR“自助”,局部冷凍緣何得到時代青睞?
狹義來説,局部冷凍,又名部分身體冷凍療法(PBC),是指身體局部短暫被動暴露在極冷空氣(-110℃至-150℃)中1-3分鐘的治療方法[3],就自然條件而言,這種低温只能通過外源物質實現,如液氮、乾冰等。
但,在這些製冷物質的物理特性和安全儲存方法被發現之前,“局部冷凍”就以更廣泛的方式進入了人們的生活:運動後的冰棍冷敷可以稱為局部冷凍,將疼痛的關節浸泡在冰水裏也可以稱為局部冷凍,其他像冰袋、冰杯……只要能降低部分身體部位的温度,都可以是“局部冷凍”。

圖注:沒錯,小可愛頭頂上的這種也可以算是“局部冷凍”
從千年前到今天,從鎮痛消炎到治療各種疾病,局部冷凍正在成為一個“開不完的盲盒”,越來越多的作用效果正吸引着越來越多的人注意,開始嘗試或投入研究。

局部冷凍好處多,藏在背後的原理又是什麼?
作為一種看上去“沒啥技術含量”的干預方法,局部冷凍雖然還沒研究出亮眼的延壽數據,但在促進健康和輔助醫療方面可是實打實的“多才多藝”[1, 2, 4-26]:
治療癌症並提高患者抗腫瘤免疫力,如皮膚癌、黑色素瘤、肝癌等;
緩解慢性疼痛與炎症,如關節炎、運動後肌肉痠痛與損傷、化療造成的口腔黏膜炎、軟組織損傷及創傷後修復等;
治療皮膚疾病,如痤瘡、斑禿、疣等;
其他醫療輔助,如幫助治療創傷性視神經病變、結膜結節病,改善不寧腿綜合徵等……

圖注:被應用於緩解運動後,肌肉痠痛與損傷的局部冷凍
總的來説,局部冷凍療法目前已經在三大領域取得了醒目的成果:消融腫瘤、鎮痛抗炎和治療皮膚病。什麼,你説這似乎也不能抗衰延壽?別急,在對現有療效的研究中,研究者們找到了一些關於抗衰的“蛛絲馬跡”,局部冷凍的抗衰潛力或許就藴藏在這些分子機制裏。
No.1
冷休克蛋白RBM3
看過派派文章,或者對生物學有所耳聞的友友一定聽説過“熱休克蛋白”,即細胞在面臨高温威脅時,能防止蛋白質變性、保護和修復細胞的一種蛋白質,頗有點“因禍得福”的意思……那,冷休克蛋白你聽説過嗎?
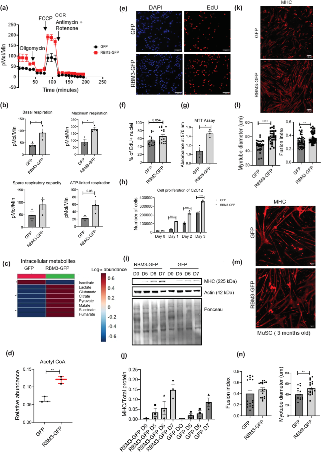
和熱休克蛋白的作用模式差不多,冷休克蛋白RBM3,一款聽上去和人民幣一樣誘人的蛋白質,能在細胞面臨急性局部冷刺激時增加表達,併發揮出“化逆境為神奇”的作用——過表達RBM3的小鼠肌肉,18個月內都不會老化了?
通過在小鼠肌肉細胞上展開實驗研究,研究者們首先發現,低温誘導的RBM3過表達能改善代謝,顯著上調參與脂質代謝、脂肪酸生物合成和過氧化物酶體轉運的蛋白質,如ACOX3、PTGR3、DHRS4等,從而影響成肌細胞增殖分化,提升肌肉纖維質量;

圖注:正常温度下,過表達RBM3的骨骼肌成肌細胞代謝、增殖和分化都得到改善
同時,他們還發現RBM3過表達能提升參與線粒體電子傳遞鏈的蛋白質水平,從而提升線粒體功能,增加細胞內氧化還原和碳代謝水平,最終提高細胞在氧化應激等威脅下的存活率。
能改善代謝也能改善線粒體功能,與之直接對應的就是,RBM3也被發現在長壽小鼠品系中高表達。這一蛋白的發現順利為局部冷凍和抗衰延壽牽上了線[27]。
No.2
抗炎抗氧化
而除了直接介導抗衰效果的RBM3,局部冷凍還擅長通過抗炎抗氧化這樣的經典抗衰途徑來引導機體年輕化。
有研究指出,局部冷暴露能顯著降低冷凍區域促炎細胞因子的釋放,如IL-1β、IL-2、IL-8、IL-9、和TNF-α等,同時促進抗炎細胞因子如IL-10等的生成,還能改善體液和細胞免疫,刺激B淋巴細胞和自然殺傷細胞更好發揮免疫效果[1-2,13]。

圖注:在其中一項研究中,把小鼠關在有冰的籠子裏或者在其爪爪上噴2分鐘冷氣噴霧,就能實現血漿炎性因子水平的降低
這些抗炎效果已被證明能在緩解皮膚痤瘡、類風濕性關節炎和疼痛這類炎症性疾病中發揮重要的作用,那在慢性炎症促進的衰老中,局部冷凍應該也大有可為;
其次還有研究表明,局部冷凍能通過增加冷凍區域的總抗氧化狀態和血漿鐵還原能力來減少氧化應激,而這也是抗擊衰老的“潛力途徑”之一[1]。

冰袋、冷水、液氮棉籤?或者數智化精準可控設備
綜上,不難發現局部冷凍其實已經具備了抗擊衰老的充分條件,現在萬事俱備,只等一項能證明其延長壽命的實驗出爐!那既然證明了抗衰可行性,那接下來就是實際應用。

在發現局部冷凍效果的歷史中,冰袋冷水這樣的簡單裝置被廣泛應用,但要創造出更精準、温度更低、更安全的低温體驗絕非易事。研究者和開發商們摸着“抗衰潛力”的石頭過河,在不斷的更新換代中開發出了形形色色的局部冷凍設備。
機械液氮噴霧經典控流
源自1966年或更早的液氮噴霧Cry-Ac,是局部冷凍“設備”裏最簡單也最實惠的一種:冷凍全靠噴出的液氮汽化吸熱,沒有“高大上”的降温原理,也沒有數字化的系統控制,卻通過對機械噴嘴的不斷升級實現了對噴霧流量的精準控制。

圖注:經典機械液氮噴霧Cry-Ac
如今,這款擁有悠久歷史的基礎局部冷凍設備在安全、多功能性和控制方面樹立了行業黃金標準,不僅是相關手術領域的醫生首選,也在冷凍研究實驗中獨佔鰲頭[28]。
在這款設備的基礎上,其他應用液氮或固體二氧化碳的類似設備不斷湧現,並在其基礎上不斷升級,但至今還沒有一種,能超越“初始款”在局部冷凍領域的影響力。

圖注:一款二氧化碳手持局部冷凍設備
創新熱電元件精準控温
雖然便宜好用,但液氮噴霧這一類的機械設備不可避免地存在“無法精準控制温度”的問題,想要最大限度發揮效果的同時不凍傷受試者完全仰賴於醫生技術。於是,為了打破這一侷限,讓局部冷凍應用到更廣泛的應用領域中,創新熱電元件精準控温設備誕生了。
目前,這類熱電局部冷凍設備大多被應用在醫療美容、減肥塑型等方向,因其精準温控特性,其他領域也正躍躍欲試。

圖注:一款被用於減肥塑型的熱電元件局部冷凍設備
上述兩類局部冷凍設備就是目前市場局部冷凍療法的主要載體。雖然目前還大多隻被應用於“治病促進健康”,但它們的出現為局部冷凍的抗衰應用奠定了基礎,所有這些,都有可能在不久的將來蜕變成為“新興抗衰設備”。
局部冷凍就能在這麼多組織中取得驚人的抗衰效果,那“由點及面”會不會更好?當你發出這樣的疑問,恭喜你,你觸發了局部冷凍的“雙胞胎”:全身冷凍療法(WBC)。
全身冷凍是一款比局部冷凍應用更廣泛、技術更成熟的抗衰手段,派派的線下店(上海市楊浦區大學路248號)裏就有一台這樣的設備,廣受抗衰愛好者好評。目前已升級至電動冷凍艙,更便捷高效讓你體驗低温帶來的“凍齡”感,設備協同打配合讓你的抗衰更加有效、可見。歡迎後台回覆 冷凍 瞭解電動冷凍艙體驗。

那為什麼還要堅持研究開發似乎更侷限的“局部冷凍”?雖然作用機制上存在一定程度重合,但局部冷凍具有全身冷凍所不具備的優勢:更輕便可攜帶,更安全,也更精準可控:
在追求全身性冷凍抗衰效果的時候,局部冷凍能發揮不亞於全身冷凍的效果;而在面對身體特定問題的時候,局部冷凍則更能“對症下藥”,在不影響其他部位組織器官的前提下完成治療……
相信通過未來的進一步研究,局部冷凍能在抗衰延壽領域發揮出令人驚喜的效果,也能惠及更多想要戰勝老齡化不良影響的人羣。
聲明 - 本文內容僅用於科普知識分享與抗衰資訊傳遞,不構成對任何產品、技術或觀點的推薦、背書或功效證明。文內提及效果僅指成分特性,非疾病治療功能。涉及健康、醫療、科技應用等相關內容僅供參考,醫療相關請尋求專業醫療機構並遵醫囑,本文不做任何醫療建議。如欲轉載本文,請與本公眾號聯繫授權與轉載規範。
參考文獻
[1]Garcia, C., Karri, J., Zacharias, N. A., & Abd-Elsayed, A. (2021). Use of Cryotherapy for Managing Chronic Pain: An Evidence-Based Narrative. Pain and therapy, 10(1), 81–100. https://doi.org/10.1007/s40122-020-00225-w
[2]Rho N. K. (2022). Revisiting the Role of Local Cryotherapy for Acne Treatment: A Review and Update. Journal of clinical medicine, 12(1), 26. https://doi.org/10.3390/jcm12010026
[3]Zhou, Z., Su, Y., Wu, Y., Qin, F., & Zheng, X. (2024). The effects of cold water immersion and partial body cryotherapy on subsequent exercise performance and thermoregulatory responses in hot conditions. Journal of thermal biology, 123, 103926. https://doi.org/10.1016/j.jtherbio.2024.103926
[4]Rivas-Tolosa, N., Ortiz-Brugués, A., Toledo-Pastrana, T., Baradad, M., Traves, V., Soriano, V., Sanmartín, V., Requena, C., Martí, R., & Nagore, E. (2016). Local cryosurgery and imiquimod: A successful combination for the treatment of locoregional cutaneous metastasis of melanoma: A case series. The Journal of dermatology, 43(5), 553–556. https://doi.org/10.1111/1346-8138.13197
[5]Redondo, P., del Olmo, J., López-Diaz de Cerio, A., Inoges, S., Marquina, M., Melero, I., & Bendandi, M. (2007). Imiquimod enhances the systemic immunity attained by local cryosurgery destruction of melanoma lesions. The Journal of investigative dermatology, 127(7), 1673–1680. https://doi.org/10.1038/sj.jid.5700777
[6]Zhu, W. L., Zhang, J., Zhang, J. R., Wang, S. M., & Bu, H. J. (2003). Di 1 jun yi da xue xue bao = Academic journal of the first medical college of PLA, 23(12), 1297–1300.
[7]Voĭtyna S. V. (1988). Issledovanie nekotorykh pokazateleĭ perifericheskoĭ krovi pri lokal’nom zamorazhivanii nebnykh mindalin [Peripheral blood indices in local cryosurgery of the palatine tonsils]. Vestnik otorinolaringologii, (6), 68–70.
[8]Scherer H. (1984). Behandlungsmöglichkeiten des malignen Melanoms des Gaumens, der Nasenhöhle und der Nasennebenhöhlen [Treatment possibilities for malignant melanomas of the palate, nasal cavity and paranasal sinuses]. Laryngologie, Rhinologie, Otologie, 63(1), 9–10.
[9]Laktašić Žerjavić, N., Hrkić, E., Žagar, I., Delimar, V., Kovač Durmiš, K., Špoljarić Carević, S., Vukorepa, M., Matijević, A., Žura, N., & Perić, P. (2021). Local Cryotherapy, Comparison of Cold Air and Ice Massage on Pain and Handgrip Strength in Patients with Rheumatoid Arthritis. Psychiatria Danubina, 33(Suppl 4), 757–761.
[10]Zhang, Y., Li, M., Yu, B., Lu, S., Zhang, L., Zhu, S., Yu, Z., Xia, T., Huang, H., Jiang, W., Zhang, S., Sun, L., Ye, Q., Sun, J., Zhu, H., Huang, P., Hong, H., Yu, S., Li, W., Ai, D., … Wu, W. (2022). Cold protection allows local cryotherapy in a clinical-relevant model of traumatic optic neuropathy. eLife, 11, e75070. https://doi.org/10.7554/eLife.75070
[11]Hermann J. (2009). Kryotherapie [Cryotherapy]. Zeitschrift fur Rheumatologie, 68(7), 539–541. https://doi.org/10.1007/s00393-009-0446-2
[12]Sarver, D. C., Sugg, K. B., Disser, N. P., Enselman, E. R. S., Awan, T. M., & Mendias, C. L. (2017). Local cryotherapy minimally impacts the metabolome and transcriptome of human skeletal muscle. Scientific reports, 7(1), 2423. https://doi.org/10.1038/s41598-017-02754-5
[13]Guillot, X., Martin, H., Seguin-Py, S., Maguin-Gaté, K., Moretto, J., Totoson, P., Wendling, D., Demougeot, C., & Tordi, N. (2017). Local cryotherapy improves adjuvant-induced arthritis through down-regulation of IL-6 / IL-17 pathway but independently of TNFα. PloS one, 12(7), e0178668. https://doi.org/10.1371/journal.pone.0178668
[14]Peyronnel, C., Totoson, P., Petitcolin, V., Bonnefoy, F., Guillot, X., Saas, P., Verhoeven, F., Martin, H., & Demougeot, C. (2022). Effects of local cryotherapy on systemic endothelial activation, dysfunction, and vascular inflammation in adjuvant-induced arthritis (AIA) rats. Arthritis research & therapy, 24(1), 97. https://doi.org/10.1186/s13075-022-02774-1
[15]Radecka, A., & Lubkowska, A. (2022). Direct Effect of Local Cryotherapy on Muscle Stimulation, Pain and Strength in Male Office Workers with Lateral Epicondylitis, Non-Randomized Clinical Trial Study. Healthcare (Basel, Switzerland), 10(5), 879. https://doi.org/10.3390/healthcare10050879
[16]Segaĭlo, O. L., Fasuliak, P. I., Primak, V. I., Miasoed, N. A., & Titar, R. O. (1993). Lokal’naia krioterapiia pri uzhalenii nasekomymi [Local cryotherapy in insect stings]. Likars’ka sprava, (2-3), 153–154.
[17]Askarifar, M., Lakdizaji, S., Ramzi, M., Rahmani, A., & Jabbarzadeh, F. (2016). The Effects of Oral Cryotherapy on Chemotherapy-Induced Oral Mucositis in Patients Undergoing Autologous Transplantation of Blood Stem Cells: A Clinical Trial. Iranian Red Crescent medical journal, 18(4), e24775. https://doi.org/10.5812/ircmj.24775
[18]Behringer, M., Jedlicka, D., & Mester, J. (2018). Effects of lymphatic drainage and cryotherapy on indirect markers of muscle damage. The Journal of sports medicine and physical fitness, 58(6), 903–909. https://doi.org/10.23736/S0022-4707.17.07261-9
[19]Schaser, K. D., Disch, A. C., Stover, J. F., Lauffer, A., Bail, H. J., & Mittlmeier, T. (2007). Prolonged superficial local cryotherapy attenuates microcirculatory impairment, regional inflammation, and muscle necrosis after closed soft tissue injury in rats. The American journal of sports medicine, 35(1), 93–102. https://doi.org/10.1177/0363546506294569
[20]Fraunfelder, F. W., & Dhoot, D. S. (2010). Successful Treatment of Conjunctival Sarcoidosis with Local Cryotherapy. Ophthalmic surgery, lasers & imaging : the official journal of the International Society for Imaging in the Eye, 1–4. Advance online publication. https://doi.org/10.3928/15428877-20100325-08
[21]De Nardi, M., Silvani, S., Ruggeri, P., Luzi, L., La Torre, A., & Codella, R. (2019). Local cryostimulation acutely preserves maximum isometric handgrip strength following fatigue in young women. Cryobiology, 87, 40–46. https://doi.org/10.1016/j.cryobiol.2019.03.002
[22]Sardana, S., Goyal, T., Kushwaha, P., & Jha, P. (2022). A Prospective Study to Compare the Efficacy of Cryotherapy Versus Intralesional Steroid in Alopecia Areata. Journal of cutaneous and aesthetic surgery, 15(2), 175–178. https://doi.org/10.4103/JCAS.JCAS_166_20
[23]Kaczmarek, K. A., Jakubowski, P., Wojnicz, R., & Ptaszynski, P. A. (2017). A local cryotherapy with percutaneous tumour removal as a successful treatment option in patient with tricuspid valve fibroelastoma papillare. European heart journal, 38(18), 1441. https://doi.org/10.1093/eurheartj/ehw516
[24]Liao, Y., Chen, Y., Liu, S., Wang, W., Fu, S., & Wu, J. (2023). Low-dose total body irradiation enhances systemic anti-tumor immunity induced by local cryotherapy. Journal of cancer research and clinical oncology, 149(12), 10053–10063. https://doi.org/10.1007/s00432-023-04928-3
[25]Happe, S., Evers, S., Thiedemann, C., Bunten, S., & Siegert, R. (2016). Whole body and local cryotherapy in restless legs syndrome: A randomized, single-blind, controlled parallel group pilot study. Journal of the neurological sciences, 370, 7–12. https://doi.org/10.1016/j.jns.2016.09.006
[26]Guillot, X., Tordi, N., Laheurte, C., Pazart, L., Prati, C., Saas, P., & Wendling, D. (2019). Local ice cryotherapy decreases synovial interleukin 6, interleukin 1β, vascular endothelial growth factor, prostaglandin-E2, and nuclear factor kappa B p65 in human knee arthritis: a controlled study. Arthritis research & therapy, 21(1), 180. https://doi.org/10.1186/s13075-019-1965-0
[27]Dey, P., Rajalaxmi, S., Saha, P. et al. Cold-shock proteome of myoblasts reveals role of RBM3 in promotion of mitochondrial metabolism and myoblast differentiation. Commun Biol 7, 515 (2024). https://doi.org/10.1038/s42003-024-06196-4
[28]https://www.medicalexpo.com.cn/prod/brymill/product-79392-837887.html