91無線2020年就死了, 2025年才被埋葬:但百度股票最少狂賺3倍?_風聞
科技边角料-挖掘深层科技和商业那点事儿 @科技边角料08-31 19:39
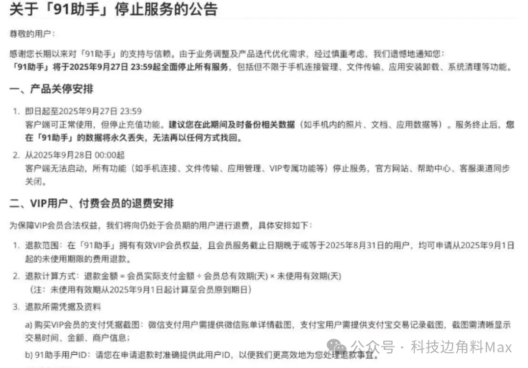
91助手日前官宣因業務調整及產品迭代優化需求,將於9月27日23時59分起全面停止所有服務,包括手機連接管理、文件傳輸、應用安裝卸載、系統清理等功能。即日起至9月27日23時59分,客户端可正常使用,但停止充值功能。9月28日0時起,客户端無法啓動,所有功能停止服務,官方網站、幫助中心、客服渠道同步關閉。

2007年,會計專業出身的熊俊開發了iPhone手機文件管理工具“iPhone PC Suite”,趕上了國內智能機萌芽、安卓機興起的黃金時期,91助手橫空出世,成為無數安卓用户下載 App 和刷機的首選平台。
在積累了數10萬的用户之後,iPhone PC Suite被網龍公司收購,收購價格僅為10萬元。
加入網龍後不久,熊俊開發了91助手的1.0版。
熊俊認為當時網龍對無線並沒有一個很好的預期與規劃。與此同時,91開始急速的增長,最大的助力是盜版。App Store中擁有許多付費的應用,91利用避風港原則,為破解的付費應用提供棲身之所,91一度成為了國內最大的iOS盜版基地。
2009年,網龍股價遭遇低谷,最低時曾跌破3元。這時網龍才開始從無線尋找盈利突破點,網龍與熊俊團隊對91發展方向產生分歧。熊俊接受到了創新工場投資,出來創業做同步助手。
2011年,網龍對無線業務進行了大規模資本重組,於2011年4月成立了博遠無線公司。至此網龍的無線業務正式拆分,作為獨立運營公司的博遠無線整合了網龍所有的無線產品,形成了以91手機助手以及安卓市場為核心的應用分發網絡加上多個內容中心的構架。
在產品上,91無線系列產品包括——91手機助手、91熊貓看書、91熊貓桌面、安卓市場、熊貓影音等91系列以及熊貓系列的應用產品。
91無線通過盜版匯聚大批用户,再通過廣告、遊戲聯運等實現營收。2011年12月完成B輪2000萬美元融資,通過A輪、B輪融資,91無線的融資額已經超過3800萬美元,據説B輪融資時估值1.4億美元。

早在2011年年底,當時91無線聯席CEO陳宏展在公開場合表示,爭取在2012年“接近或者達到上市公司的標準。”但是91上市並不容易。有大市不好,也有其盜版問題難以洗白等原因。
有媒體報道91無線本並不打算選擇IPO的方式,而是選擇“介紹上市”的方式。所謂介紹上市,是指公司在上市前不需要實質上拿出股票向社會公眾銷售,而直接申請上市。與以往中國概念股在香港以IPO或借殼等方式上市不同,介紹上市的形式是上市時不帶來任何融資。
報道稱,網龍之所以要分拆91這塊業務出來上市,本質上是因為網龍的股票已經很難再對91的員工進行足夠的激勵。由於網龍是一家網遊公司,網遊公司在資本市場上的估值普遍偏低,相比之下,91所處的移動互聯網領域是新興領域,資本市場給的估值很高,將其分拆上市更加有利於公司的員工激勵。
百度最終來了,以19億美元的估值替資本市場來一次性瞭解決91團隊的激勵問題。
91無線或許是百度的一場豪賭。到了2017年,百度福州研發中心(91無線團隊辦公地)曾傳出被裁撤,此後91無線的各項業務開始被拆分、售賣。
2020年2月,百度發佈通知,不再支持91和安卓市場渠道的渠道包上傳和管理等功能,標誌着91無線走向停服。
事實上,對於91無線被百度收購到關停,很多人想當然認為91無線身價的虛高註定這是一場虧本買賣,事實上他們忘記收購給百度帶來的利益,最明顯的是股價。
據報道自併購91無線以來,2013年10月百度的市值便飆升到495億美元,與2013年年初相比股價上漲大約34%,累積漲幅超過13%。照此算來其增值部分已經相當於3個91無線,而且這次股價攀升已然成為百度多年來最為強勁的股價高峯之一。
遙想百度收購91無線時代,正值移動互聯網發展初期,百度的戰略構想其實一直比較明朗,主打移動搜索、應用分發和生態系統等。
然而各大智能手機廠商均開發各自應用商店,不斷擠壓着騰訊、百度以及360等第三方應用商店的分發入口的市場空間,應用分發市場趨於飽和。91助手的價值縮水是大勢所趨,包括豌豆莢從15億美元估值降到2億美元賤賣。
在百度的佈局下,91無線的使命就是幫助獲取移動端應用的分發優勢,收購結束後百度策略不是扶持91助手發展,而是持續打造百度手機助手的品牌,把91的資源和流量全部導入後者,迅速增強百度的移動分發能力,二者完成了整合,91無線基本完成該有的歷史使命。
富蘭克林曾説“有些人25歲就死了,但75歲才被埋葬。” 91無線也是如此:2020年就死了,2025年才被埋葬。