浙商銀行董事長陸建強辭職,陳海強暫代董事長職務
王力邮箱:[email protected]

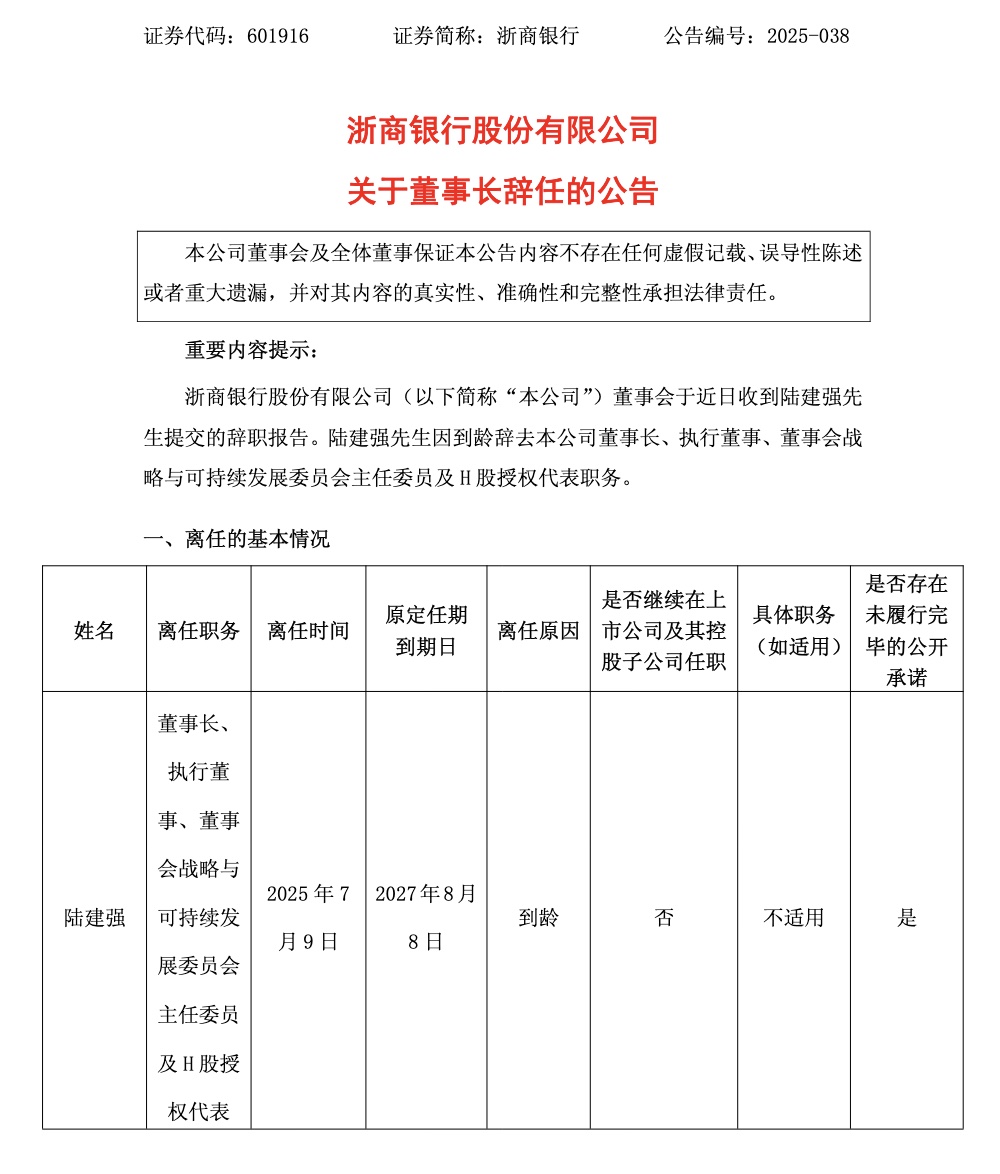
7月10日晚間,浙商銀行發佈公告稱,董事會已收到董事長陸建強因到齡提交的辭職報告,其董事長、執行董事、董事會戰略與可持續發展委員會主任委員及H股授權代表職務均即日生效。
公開資料顯示,陸建強1964年出生,按慣例已屆國企金融幹部退休年齡,但原定任期至2027年8月。回溯其履歷,陸建強2022年1月由浙江省政協機關調任浙商銀行黨委書記,2023年8月經監管核准後正式出任董事長,至今掌舵尚不足兩年。

截圖來自浙商銀行公告
截至2024年末,該行總資產為3.33萬億元,全年營業收入676.50億元,歸屬於本行股東的淨利潤151.86億元。
陸建強力推“善本金融”,搭建金融顧問、縣域生態等六大支柱,試圖以功能性優先重塑價值體系,2024年非利息淨收入佔比升至32.2%的同時,非利息收入規模實際同比下降2.3%,創新成效尚未在盈利端充分體現。
根據浙江省委、省政府提議,董事會將盡快按法定程序完成新任董事長選聘;在任職資格獲國家金融監督管理總局核准前,執行董事、行長陳海強將代為履行董事長、董事會戰略與可持續發展委員會主任委員及法定代表人職責。陳海強的行長任職資格於7月8日剛獲監管批覆。
本文系觀察者網獨家稿件,未經授權,不得轉載。