證監會:5萬元以內小額遺產繼承可免公證
guancha
7月25日,證監會網站發佈關於簡化辦理已故投資者小額遺產繼承程序的通知。
此前,要想繼承已故投資者的股票、基金等投資性資產,需要提交由公證機構出具的繼承公證書。如今,伴隨上述通知的出台,如果遺產金額在5萬元以內,無需辦理公證,第一順序繼承人、公證遺囑確定的繼承人或受遺贈人可憑藉死亡證明、有效親屬關係證明等材料即可直接辦理。
以下為通知全文:
證監辦發〔2025〕89號
中國證監會各監管局,中國證券登記結算有限責任公司,中國證券業協會,中國證券投資基金業協會:
為踐行金融為民理念,進一步優化金融服務,便利投資者遺產繼承業務辦理,根據《中華人民共和國民法典》《中華人民共和國證券法》《中華人民共和國證券投資基金法》《證券經紀業務管理辦法》等法律法規及部門規章,現就簡化辦理已故投資者小額遺產繼承程序相關事項通知如下:
一、符合條件的已故投資者的繼承人,向證券公司、公募基金管理人、基金銷售機構申請繼承已故投資者的小額遺產,相關機構可以按照本通知規定辦理。
二、適用本通知規定辦理已故投資者小額遺產繼承業務的,應當同時符合下列條件:
(一)已故投資者和申請人均應為境內自然人,且申請人為已故投資者的配偶、子女、父母,或者公證遺囑指定的繼承人、受遺贈人。
(二)已故投資者在同一證券公司開立的賬户項下的全部淨資產(包括但不限於證券、資金,公募基金等資管產品)合計不超過5萬元人民幣(或等值外幣,不含未結利息)。淨資產餘額以申請當日的查詢結果為準。
(三)已故投資者持有的由同一公募基金管理人管理的公募基金等資管產品,或在同一基金銷售機構開立的賬户項下的公募基金等資管產品不超過5萬元人民幣(或等值外幣,不含未結轉收益)。資產餘額以申請當日的查詢結果為準。
(四)申請人向證券公司申請辦理小額遺產繼承的,應當前往已故投資者開户證券公司的營業場所進行現場辦理。申請人向公募基金管理人、基金銷售機構申請辦理小額遺產繼承的,應當按照相關機構要求辦理。
三、申請人辦理小額遺產繼承,應向證券公司、公募基金管理人、基金銷售機構提交以下材料:
(一)死亡證明等能夠證明投資者已身故的材料;
(二)申請人為第一順位繼承人的,應當提供居民户口簿、結婚證、出生證明等親屬關係證明材料;申請人為公證遺囑指定的繼承人、受遺贈人的,應當提供已故投資者的公證遺囑。
(三)申請人的有效身份證明文件;
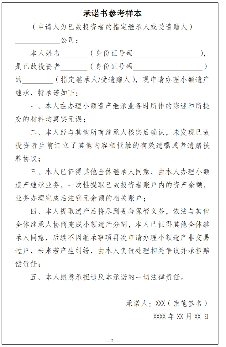
(四)申請人親筆簽名的承諾書(參考樣本附後)。
四、接受申請的機構應當對申請人提交的材料進行必要審查,審查時應當盡到合理謹慎義務。
五、經審查確認符合業務辦理條件的,證券公司可以依申請人申請辦理已故投資者的賬户交易密碼重置,由申請人賣出或贖回賬户資產。因證券停牌、金融產品未到期等客觀原因無法賣出的、無法贖回的,申請人可申請辦理證券非交易過户。
六、經審查確認符合業務辦理條件的,公募基金管理人或基金銷售機構可以依申請人申請,辦理或提請相關份額登記機構辦理已故投資者賬户中資管產品的非交易過户。
七、申請人應當與其他繼承人自行協商完成小額遺產分割,不得因該繼承事項再次申請辦理非交易過户。
八、業務辦理完成後,已故投資者資金賬户、證券賬户、產品賬户無餘額/份額的,證券公司、公募基金管理人應當根據規定註銷相關賬户。
九、存在以下情形的,接受申請的機構有權拒絕為申請人辦理小額遺產繼承,並做好解釋説明:
(一)已故投資者賬户因司法凍結等原因受到限制的;
(二)繼承人之間對已故投資者遺產分配存在糾紛的;
(三)接受申請的機構評估認為辦理相關業務存在風險的。
十、申請人隱瞞真實情況,通過提交虛假材料、作出虛假承諾等方式冒領遺產,涉嫌犯罪的,接受申請的機構應當將相關線索移交司法機關。
十一、接受申請的機構應當加強對已故投資者小額遺產繼承業務的內部控制,制定規範的業務流程和操作標準,妥善保管客户信息和交易資料。加大對分支機構及業務人員的培訓力度,做好政策宣傳,切實加強和改進服務,便利申請人辦理業務。
十二、對於由適用本通知辦理的小額遺產繼承業務引起的投訴、經濟損失,業務辦理人員盡到合理謹慎義務的,可免於承擔相應責任。
十三、中國結算、證券業協會、基金業協會應當分別規範已故投資者小額遺產非交易過户、資金提取相關業務要求,協調做好相關政策諮詢和服務。
十四、根據經濟社會發展情況,中國證監會可以調整第二條規定的小額遺產金額標準。
十五、本通知不適用於涉及境外個人的遺產繼承事項。
境外個人包括持港澳居民往來內地通行證、台灣居民往來大陸通行證、港澳台居民居住證、港澳台居民身份證或其他有效旅行證件的港澳台同胞,持外籍護照或外國人永久居留證的外國公民,以及持中國護照及境外永久居留證件的定居國外的中國公民。
十六、各證監局應當及時將本通知相關要求轉發轄區證券公司、公募基金管理人、基金銷售機構。各證監局、中國結算、證券業協會、基金業協會在執行中遇到新情況、新問題及重大事項的,應當及時報告我會機構司。
本通知自2025年7月25日起實施。
附件:承諾書參考樣本


中國證監會辦公廳
2025年7月21日