中工交後,農行也設專職黨委副書記,副行長劉洪轉任
guancha
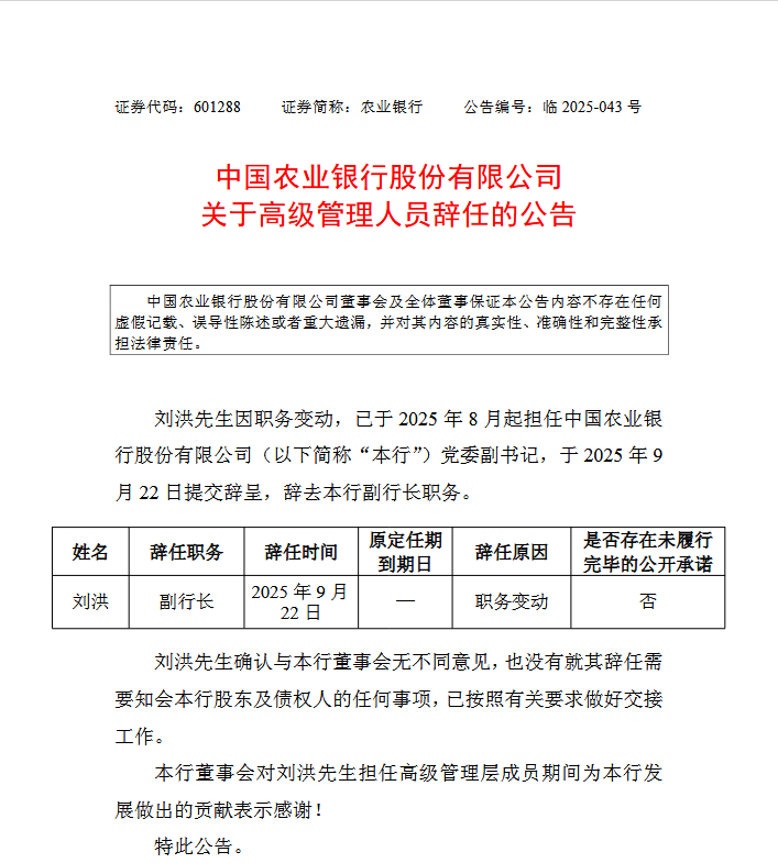
9月22日,農業銀行發佈公告稱,劉洪因職務變動,已於2025年8月起擔任農業銀行黨委副書記,於2025年9月22日提交辭呈,辭去該行副行長職務。

公開資料顯示,劉洪,1968年8月出生,北京大學公共管理碩士,高級經濟師。
從履歷上看,劉洪是在農行深耕多年的“老將”,他曾任中國農業銀行人力資源部副總經理,辦公室副主任、中國城鄉金融報社(二級部)社長兼總編,監事會辦公室主任,監事,青海省分行行長,機關黨委常務副書記、機關紀委書記,人力資源部/三農及普惠金融人力資源管理中心總經理,三農業務總監。2023年8月任農行副行長,2025年8月起任農行黨委副書記。目前兼任中國金融教育發展基金會副理事長、全國黨的建設研究會理事。

此前農業銀行發佈的2025年半年報顯示,該行上半年實現營業收入3698億元,同比增長0.72%;淨利潤1399億元,同比增長2.5%。截至6月末,集團資產總計46.9萬億元,較上年末增加3.6萬億元,發放貸款和墊款總額26.73萬億元,較上年末增加1.82萬億元。
分析指出,此次人事變動進一步表明,今年以來,“黨管金融”原則正在國有大行中持續加強。為落實2023年10月的中央金融工作會議精神,全面加強金融系統黨的領導,今年以來,包括中國銀行、工商銀行、交通銀行等國有大行已先後設立專職黨委副書記。
今年年初,交通銀行發佈監事長辭任公告。公告顯示,原擔任交通銀行黨委副書記、監事長的徐吉明因崗位調整,自2025年1月15日起不再擔任交通銀行監事長。
今年4月29日,中國銀行發佈公告,劉進因職務變動,辭去中國銀行副行長職務,已任中國銀行專職黨委副書記。
另據工行官方微信公眾號消息,7月30日,工商銀行召開2025年黨建暨年中經營管理工作會議,黨委副書記段紅濤主持會議,此信息顯示,原任工行副行長兼董事會秘書的段紅濤,目前已任該行黨委副書記。
除設立專職黨委副書記以外,國有大行體系的另一項變革也持續推進。此前,工、農、中、建、交等國有大行已發佈公告表示,擬不再設立監事會。前述五家銀行的監事長也先後出缺且並未安排繼任人,國有大行中,目前僅郵儲銀行仍設有監事長。
去年12月27日,證監會發布新《公司法》實施過渡期安排,明確上市公司應當在2026年1月1日前,按照《公司法》及證監會配套制度規則等規定,在公司章程中規定在董事會中設審計委員會,行使《公司法》規定的監事會的職權,不設監事會或者監事。
1月16日,某上市銀行董辦人士曾對財聯社表示,目前金融總局的意見是監事會可以設置也可以不設置,證監會的要求是不設置,從現在大行的實踐看,作為上市銀行大概率都會趨於不設置監事會。
本文系觀察者網獨家稿件,未經授權,不得轉載。