全國高温預警發佈,局地高温強度具有極端性
今年以來最強高温過程正在影響中國。中央氣象台3日消息,中國中東部地區最高氣温37℃以上的範圍將進一步擴大,局地日最高氣温可超過40℃。
氣象部門預計,一直到下週初,河南中南部、山東西南部、湖北東部、安徽、江蘇、上海、浙江、福建、江西中東部、湖南北部等地或將持續高温。河南中部、江蘇中部、浙江、湖北西部部分地區將達到或超過40℃,局地高温強度具有極端性。
中央氣象台7月3日06時繼續發佈高温黃色預警:
預計7月3日白天,華北南部、黃淮、江淮、江漢、江南大部、四川東南部、重慶、華南北部等地有35℃以上的高温天氣,其中,河北南部、山東北部和西南部、河南大部、安徽、江蘇、重慶大部、湖北東南部和西部、湖南北部、江西大部、浙江中西部、福建中西部等地的部分地區最高氣温37~39℃,浙江西北部、新疆吐魯番等地局地可達40℃以上。

首個全國高温健康風險預警發佈
7月2日,國家疾病預防控制局聯合中國氣象局發佈首個全國高温健康風險預警。
南北方多地桑拿天持續
江蘇、河南等地高温健康風險極高
未來一週,在副熱帶高壓的掌控下,以江南地區為中心,高温天氣將大面積向外擴展,華北南部、黃淮至江南、華南的大部地區都將體驗“蒸桑拿”,*山東、河南、安徽、江蘇、湖北、浙江等地還可能出現40℃及以上的酷熱天氣。*不僅白天熱,不少地方夜間最低氣温也可達30℃左右,可謂是晝蒸夜煮連軸熱。

從首次發佈的高温健康風險預警來看,2日20時至3日20時——
華北南部、黃淮、江淮、江漢、江南北部、東北地區北部及內蒙古、新疆等地高温健康風險較高,建議大家使用空調等降温設備調節環境温度,保持室內涼爽,及時補充水分,外出穿輕便寬鬆衣物,減少户外劇烈活動。
江蘇、山東、河南、安徽、黑龍江等地的部分地區高温健康風險高,建議公眾減少户外活動,體温較高時可用冷水進行物理降温,如果出現中暑先兆症狀,及時使用解暑藥品。
持久的高温高濕,對身體健康會帶來威脅,增加中暑和心腦血管等慢性病的急性發作風險。高温健康風險極高的區域主要出現在江蘇北部、山東中東部、河南東部、安徽北部、黑龍江東北部等**地的部分地區,建議當地公眾不要在高温時段外出,如果出現頭暈、乏力、多汗、心悸、皮膚灼熱等不適症狀,及時使用解暑藥品,嚴重時立即就醫,警惕熱射病的發生。
高温帶來的不僅僅是體感不適,還可能在短期內對健康造成一系列危害,嚴重時甚至危及生命。專家表示,高温下,人體排汗機制可能崩潰,引發一系列熱相關疾病。*輕則出現熱疹、熱水腫、熱暈厥,重則發生重症中暑,如不及時救治,會危及生命。*同時,高温還是多種慢性疾病的“催化劑”,可加劇循環、呼吸、泌尿及精神心理疾病的發生發展。因此,及時關注預報預警信息,提前做好防護措施,才能最大程度降低高温健康風險。
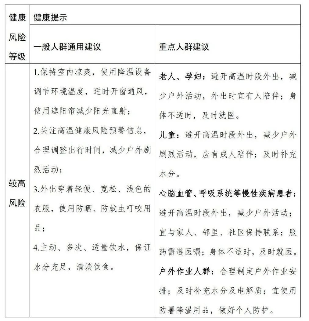
關於高温健康風險分級健康提示
一起了解↓↓↓



廣東63個高温預警生效
廣東3日暑氣蒸騰。當日10時,梅縣、蕉嶺、南雄、潮州等地最高氣温均已達36℃及以上,其中梅縣錄得全省最高氣温37.4℃;截至10時10分,全省已有63個高温黃色預警信號處於生效中,廣州市氣象災害(高温)Ⅳ級應急響應也已啓動。
廣州市氣象台預計,3日至5日,全市天氣高温炎熱,最高氣温將達35℃至36℃,部分地區可達37℃左右,體感温度可達40℃以上,中暑風險大,民眾需要注意防暑降温。
河南96條高温橙色預警生效中
截至2日10時30分,河南96條高温預警生效中。
預計4日至6日,這種“上蒸下煮”的桑拿體感並不會淺嘗輒止,反而會愈演愈烈。全省大部最高氣温將持續在37到39℃,中西部局部地區最高温可達40℃左右。直到7日,這股熱浪的強度和範圍才有望稍稍減弱,悶熱感或許能得到一絲緩解。

安徽變更發佈高温橙色預警
安徽省氣象台7月3日10時00分變更高温橙色預警。預計3-5號全省大部分地區最高氣温可達37-39℃,局地超過39℃。
中國新聞社綜合自中國新聞社(記者 陳溯 王堅)、中國天氣網、央視新聞客户端、河南氣象、安徽省氣象台等