44℃!河南下週“復刻”乾隆八年極端高温:晚上最低33℃,空調別停!
昨天(12日)中午,許多河南朋友點開手機天氣軟件時,目光可能都被一個數字牢牢吸引——15日,省會鄭州的預報氣温赫然顯示着:44℃。

這並非危言聳聽。據河南氣象台預報,從12日開始,我省的氣温就已經踏上了攀升之路。根據省氣象台的最新預報,今天(13日),除了南部局部有陣雨或雷陣雨外,我省大部地區都將被晴熱掌控,一場極端高温天氣正蓄勢待發。
但這僅僅是序曲。真正的“烤”驗將在下週一到週三(14日至16日)達到鼎盛。屆時,省會鄭州的最高氣温或將衝擊驚人的44℃,就連夜間的最低氣温也可能高達33℃,暑熱將貫穿一整天。

44℃,這個數字在氣象史上極為罕見。在歷史上,最令人印象深刻的極端高温之一,就發生在280多年前的清朝乾隆年間。
據中國人民大學清史所《乾隆八年京畿地區應急體系初探》考證,那是在乾隆八年,也就是公元1743年的夏天。當時,華北地區遭遇了一場歷史罕見的酷熱。天津鎮總兵官在給乾隆皇帝的奏摺裏寫道:“五月苦熱,土石皆焦,桅頂流金……”意思是説,天氣熱得土地和石頭都像要被烤焦了一樣,船上桅杆頂端的金屬裝飾都彷彿融化流淌了。這雖然是文學化的描述,但足以想見當時熱浪的恐怖。
據《中國三千年氣象記錄總集》的普查,乾隆八年(1743年)的夏天,是明代以後酷熱記載最多的年份,其影響範圍、炎熱程度和危害之深,堪稱歷史之最。當時的官方史書《清高宗實錄》也留下了“溽暑炎蒸,甚於往歲”(意為濕熱的程度遠超往年)的記載。
更有力的證據,來自一位當時身在北京的法國傳教士宋君榮。在他寄往巴黎科學院同事的信件裏,他驚呼:“北京的老人稱,從未見過這樣的高温。”作為一名科學家,他用温度計在當年7月25日測得了一個數值,經後人換算,正是攝氏44.4℃。

宋君榮關於1743年北京酷熱記述片段
歷史的酷熱令人心驚,而眼前的“烤”驗同樣嚴峻。省氣象和疾控部門已聯合發佈高温健康風險提示,提醒公眾,未來一週將是今年入夏以來最難熬的時期。
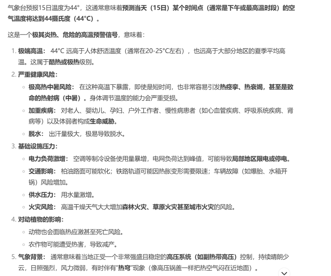
關於極端高温對生活各方面帶來的影響,人工智能大模型Deepseek也表示,“這是一個極其炎熱、危險的高温預警信號”,並作出各方預警:

大河報·豫視頻提醒大家,請務必合理安排作息,儘量避開上午10點到下午4點這段氣温最高的時段進行户外活動。尤其要關注家中的老人、孩子和孕婦等身體較為敏感的人羣,保證充足飲水,謹防中暑。所有户外作業人員,務必做好萬全的防暑降温措施。
來 源:大河報·豫視頻記者 張陽