熱搜第一!北大官宣:全面取消績點
北京大學
要全面取消績點了!
相關話題衝上熱搜第一

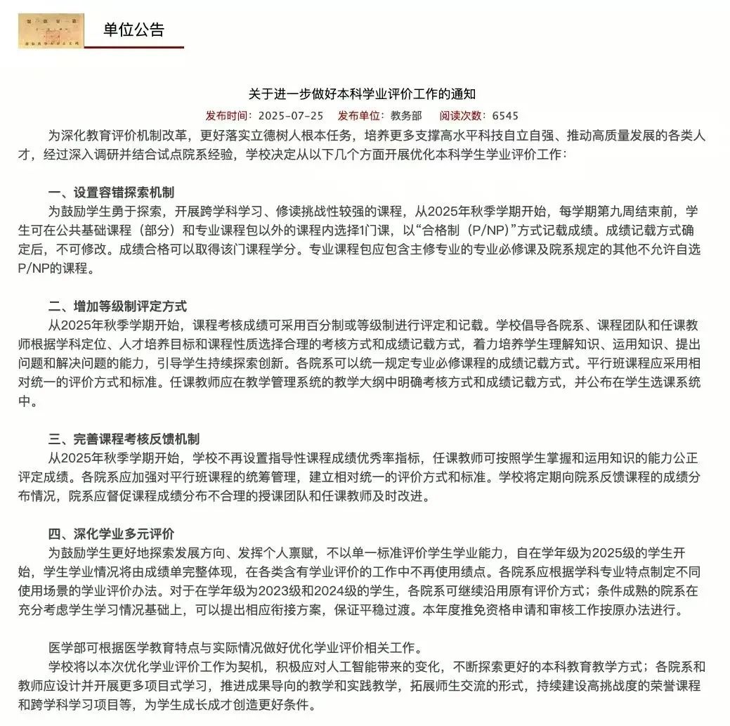
7月25日,北京大學在校內網發佈了《關於進一步做好本科學業評價工作的通知》,內容包括:從2025級學生起,在各類含有學業評價的工作中不再使用績點;課程考核成績可採用百分制或等級制進行評定和記載(等級製成績不換算成績點);不再設置指導性課程成績優秀率指標……

圖源:北京大學校內信息網
此外,為了鼓勵學生勇於探索,開展跨學科學習、修讀挑戰性較強的課程,該通知還提到:學生可在公共基礎課程(部分)和專業課程包以外的課程內選擇1門課,以“合格制(P/NP)”方式記載成績(成績合格即可取得該門課程學分)。
北大的改革並非孤例。早在2015年,清華大學就率先以12檔等級製取代GPA評價,強調多元評價體系,直指“GPA導向的學業成就觀”問題;2019年清華進一步完善制度,減少分數對學生的捆綁。近年來,復旦大學、上海交通大學等985高校也陸續調整評價體系,或取消績點排名,或推行“等級制+綜合評價”模式。這些改革共同指向一個目標:打破“唯績點論”,讓教育迴歸本質。
事實上,北大的“去績點化”並非一蹴而就,而是經過了數年試點與探索。
2022年,北大生命科學學院率先推出《等級製成績評定方式試用方案》,成為首個“吃螃蟹”的院系。
2025年初,北京大學發佈《2023—2024學年本科教學質量報告》(以下簡稱《報告》)。《報告》中提到,學生中存在片面追求GPA的傾向,擬進一步改革完善學業評價機制,為學生創造更包容的成長環境。
2月,北大官微發表文章《推動“去績點化”改革,他獲得北大教學成就獎》,介紹了獲得北大教學成就獎的王世強教授推動“去績點化”改革的歷程。其中提到:三年時間過去,去績點改革推進後的變化開始有了羣體性顯現。學生們普遍反饋在卷績點、卷記憶性學習上花費的時間減少,不再“被捆綁在成績的戰車上”,更多的精力釋放出來,也能早早投在科研工作或興趣所在。
取消績點就能不卷嗎?
據瞭解,國內頂尖高校本科畢業生深造率普遍超過60%,北大、清華更是高達80%左右。而無論是推免保研還是出國深造,績點都是核心標尺。
於是,在激烈的競爭中,“刷績點”成了常態:有人為刷新小數點後兩位分數重修課程,有人專攻“給分高、難度低”的“水課”,有人考前瘋狂刷題卻忽視知識本質。
那麼,取消績點就能終結“內卷”嗎?恐怕也沒那麼簡單。
“我和身邊同學更多是對低績點的恐懼。”生命科學學院2020級強基計劃學生陳佳璐深感對GPA的考量限制了自己的課程選擇,“儘管學習數理課程非常有必要,我自己也很喜歡學,但為了績點,我只能儘可能少選這些課程。”
中國教育在線總編輯陳志文直言,“卷績點”是應試教育在大學的延續:“你用績點評價,我就卷績點;你用其他標準,我就卷其他。”事實上,一些學生卷不動績點,就卷公益活動、卷科研等其他尺子。就像中考加試體育後體育應試化一樣,等級制推行後,學生們仍會找到新的“卷點”。
北大生命科學學院副院長王世強説,“等級制並沒有改變‘卷’的本質,以前同學們焦慮得低分,現在焦慮得‘B’。對於之前績點排名靠前的同學而言,等級制並不友好。100分和85分,在優秀率上表現一樣,可能會導致上游學生優秀率排名低於績點排名。”
“這背後的核心是功利化。因此,這一問題的解決有待於不斷完善學業評價制度,但徹底解決,更有賴於去功利化。”陳志文説。
而對於已經進入實驗室的生命科學學院2020級本科生馬啓為來説,“等級制是一種解壓,能夠讓我更好地平衡科研和學業,將來不論是讀研還是出國,都會有更多備選方案”。
對於北大取消績點
有的網友還有疑問
“保研評獎之類的怎麼辦?”
“不量化怎麼保證教育公平”





有網友點贊
“速推廣”


來源|上觀新聞、中國教育在線、光明微教育