海口進入颱風“麥德姆”風雨影響最強時段!此刻,宅着就是貢獻!
大家注意啦!
目前海口已進入颱風“麥德姆”
風雨影響最強時段
請大家繼續做好防禦工作
面對颱風“麥德姆”
千萬不能心存僥倖
居家避險,不要出門!
居家避險,不要出門!
居家避險,不要出門!
颱風來時
宅家也要“避風險”
颱風來臨時
請務必留在家中
如發現家裏的窗户
出現比較大的晃動
要馬上遠離
那麼居民要
如何做好居家防範?
請看
● 人員務必待在安全、堅固的房屋內,緊閉門窗並遠離迎風門窗。不要隨意外出,也不要到樓下小區走動,以免被高處掉落的物品砸傷。不要前往海邊、河岸等危險區域**觀潮觀浪。
如發現家裏的窗户出現比較大的晃動,要馬上遠離!撤離到安全區域,千萬不要嘗試去扶窗户!如果窗户破裂,巨大的風壓,非人力能夠抵抗。
若遇玻璃破碎,用厚衣物或毯子護住頭部,轉移至安全房間。
若房屋進水需立即斷開家中電源總開關,防止線路浸泡引發短路、漏電事故。
● 關注天氣預報、預警信息,儘量減少外出,妥善安置陽台易落物品。
*●*密切關注颱風動向,注意收聽、收看媒體報道或通過氣象諮詢電話、氣象網站等,瞭解颱風的最新情況。
千萬不要冒險前往車庫
颱風中心經過瓊州海峽,風暴增水可能導致我市出現嚴重城市內澇。市民在防禦颱風的過程中,哪怕是已經安裝了防潮擋板的小區,也不要冒險前往地下車庫搶開車輛和收拾物品,更加不要在地下車庫躲避強風,以免被困在地下車庫。
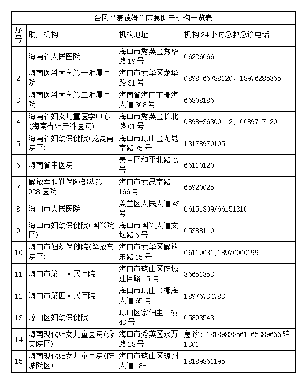
颱風“麥德姆”
應急助產機構一覽表
為確保母嬰安全
海口已開通24小時母嬰安全綠色通道
各助產機構信息公佈如下

請廣大市民密切關注
颱風、暴雨、洪水、風暴潮預警
及交通管制等信息
做到人不出門,車不上路
如身處危險區域
請撥打110、119、120、12345等
緊急救援電話求救
來源:海口發佈