簡化字溯源,其實歷朝歷代都有流傳下來_風聞
Dave-2022-02-15 18:54
【本文由“觀察者網用户_352450”推薦,來自《漢字簡化已經是歷史事實,而且簡化的收益比損失大得多》評論區,標題為觀察者網用户_352450添加】

《漢字五千年》,傳承至今天的簡體漢字都其來有自。而且歷朝歷代都有,大多是追求書寫效率的草書或是民間實用化而來。




然而簡化漢字多為約定俗成,未成體系。近代以來,錢玄同在“五四”時期就此發表了一系列文章提倡對漢字進行系統化簡化。他認為“數千年來,漢字的字體是時時刻刻在那兒被減省的。從殷周之古篆變到宋元之簡體,時時刻刻向着簡易的方面進行。”魯迅、胡適、蔡元培、周作人、林語堂等,也都是漢字簡化的支持者。
1934年1月,漢字簡化運動步入實踐。錢玄同在“國語統一籌備委員會”上,提出了《搜採固有而較適用的“簡體字”案》。該案指出,現實中已存在諸多固有簡體字,包括:
(1)現在通行的俗體字;(2)宋元以來小説等書中俗字;(3)章草;(4)行書與今草;(5)《説文》中筆畫減少的異體;(6)碑碣上的別字。
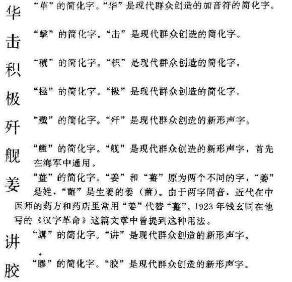
有這些字做標準,“便可用其偏旁而為新的配合”,“用減省筆畫的方法而造新的簡體字”。現行簡體字遵循的原則,大致如錢玄同當年所言。
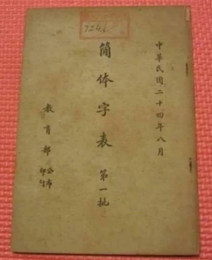
此後,國民政府教育部預備推行簡體字,遂委託錢玄同主持選字工作。歷時半年,錢玄同共選定簡體字2400多個,編為《簡體字譜》。教育部又約集專家組成審核委員會從錢的初稿中選定了2340字,並且認為其中有1200餘字便於鑄造銅模,最後由當時的教育部長王世傑圈出324字作為《第一批簡體字表》。

1935年8月21日,王世傑頒佈國民政府教育部第11400號部令並通令全國:
“凡小學,短期小學,民眾學校各課本,兒童及民眾讀物,均應採用部頒簡體字”。以上各種教材,如不採用簡體字,則“不予審定”。
民國方案簡體字共324字,其中104字與現行簡體字方案不同,佔32.1%,220字相同,佔67.9%。





















1935年,國民政府公佈的《第一批簡體字表》並在社會試行
推行簡體字的命令頒佈後,一批政要、名流在各地組織“存文會”羣起反對。
其中最極端者當屬戴季陶,據説他曾向蔣介石下跪“為漢字請命”。迫於壓力,國民政府在1936年1月發佈訓令“簡體字應暫緩推行”。
官方推動的漢字簡化至此夭折。僅民間出版了《簡體字典》(4445字)、《常用簡字表》(3150字)等資料。

同一時期,蘇區、抗日根據地、解放區也在推行簡體字。
此外,在倡導漢字簡化的同時,部分民國學者還曾致力於推動“國語羅馬化運動”與“拉丁化新文字運動”,希望一勞永逸地將漢字變為拼音文字。當時有一種説法,認為“漢文好比是獨輪車,國語羅馬字好比是火輪船,新文字好比是飛機。”這裏説的“新文字”,指的正是“拉丁化新文字”。因太過超前,這種主張未能得到推廣。
直至1949年10月10日,新中國成立後成立了中國文字改革協會,專司改字工作。1954年10月,中國文字改革協會改為國務院直屬的中國文字改革委員會。
和民國簡體方案相同的是,49年後的簡體方案也是專家集團制定,這個專家集團一個是官方機構,另外還有很多非官方團體和語文工作者都貢獻了力量。50年開始搞《常用簡體字登記表》全社會徵集簡體字,作為簡體字方案的預備工作。到1951年擬定出《第一批簡體字表(初稿)》,在此基礎上與1952年下半年制定出《常用漢字簡化表草案》第一次稿,此草案數易其稿,至1954年是第五稿,54年11月又決定在第五稿基礎上再次修正。55年1月正式發佈《常用漢字簡化表草案》,並經全社會討論。從1955年1月到7月半年時間裏,中國文字改革委員會共收到全國各界來信5167件,全國參與討論人數超20萬人。


在這個基礎上,1955年九月推出《漢字簡化方案修正草案》,到這裏漢字簡化工作的準備工作才算是完成。
1955年10月召開全國文字改革會議,確定約定俗成,穩步推進的漢字簡化方針並再次修正修正草案,然後在1956年1月正式推出《漢字簡化方案》。
從總體上説,民國方案的特點是非系統化,而是針對常用字,這一版方案更是針對最常用的三百多字而已;而56年簡化字方案,雖然直接簡化的字只有230餘字,但是56年方案還有30個類推的偏旁部首簡化。
從方案的形成上來説,民國方案走的是精英路線,錢玄同擬、專家組審評、最後部長拍板;而56年方案則是在繼承以前漢字簡化工作成果的基礎上彙集頂尖專家出方案,政府基本出態度,最重要的是全民大討論:
1955年1月,中國文字改革委員會、教育部、中國人民解放軍總政治部、中華全國總工會發出聯合通知,印發《漢字簡化方案草案》30萬份,徵求意見。自《漢字簡化方案草案》發表至同年7月的半年多時間裏,中國文字改革委員會共收到各界羣眾的來信和意見書5167件,全國參加討論的人數達20萬,其中贊成《漢字簡化方案草案》的人數佔97%(《當代中國的文字改革》,當代中國出版社,1995)。

《漢字簡化方案》通過後,文字改革委員會又開始醖釀第二次漢字簡化方案。1960年向全國徵集意見,1966年中斷制訂,1972年恢復制訂,1975年報請國務院審閲,1977年正式公佈的漢字簡化方案(俗稱“二簡字”)。
二簡字在常用字範圍內擬訂,主要選用羣眾中流行的簡化字,簡化漢字形體的同時精簡了漢字的數量,淘汰了一部分容易讀錯和寫錯的字,使一部分漢字的偏旁和筆畫結構變成了常用字,同時減少了一部分漢字的偏旁。
但由於二簡字過於簡化,嚴重影響了漢字本來的形體、結構、邏輯,因此廣受爭議和批評,並遭到嚴重抵制。導致國務院於1986年宣佈廢除二簡字。
最新的簡化漢字版本是1986年修訂版,共收2,288個簡化字(第一表350個、第二表132個+14個、第三表1,753個、附錄39個)。

但“二簡字”因為筆畫少,書寫簡單,仍在社會各層面得到了廣泛應用。

而另一方面,在國民黨敗退台灣後的1952年,蔣介石再次提及漢字簡化問題時曾説:
“我們的漢字筆畫太多,士兵教育困難,學生學習難度也太大。民國二十四年,我們在政治委員會上通過了一個漢字簡化方案,因戴天仇(戴季陶)的激烈反對而未施行,很遺憾。沒有想到,只過十幾年,他就不在了,我覺得漢字還是應做適度的簡化。”
1953年12月16日,蔣介石於又於“第17次總動員運動會報” 發言:
為“為教育,為大眾的便利,在國家的立場上,簡體字是很有用處的。私是贊成,有提倡的必要”,“簡體字之提倡甚為必要”,就對整理公佈簡體字明確的表示支持而指示需要進行研究。
時任“考試院副院長”的羅家倫,盛讚:
“總裁此舉極其英明”,公開説“中國文字必須保存,但要保存中國文字,則必須簡化它,使民眾便於學習和運用”。“我主張中國文字應該簡化,最大的理由為要保存中國的文字。我反對羅馬拼音或用其他的拼音方法。 ……要保存中國字,不能墨守成規。時代變了,傳達思想的工具――文字,也要跟着變。 ……現代是科學的時代,國家需要大量的生產,我們要應付這個時代,必須有積極的、迅速的方法。”
很快,台灣成立了“簡體字研究委員會”。
然而廖維藩、胡秋原等106名“立法委員”對羅家倫的言論極為不滿,提交《為制止毀滅中國文字破壞傳統文化危及國家命脈特提議制定文字制定程序法以固國本案》(《文字制定程序法案》)進行 反對:
“為制止毀滅中國文字,破壞中國文化,危及國家命脈,特提議設立文字制定程序法……”學者潘重規等也激烈抨擊:“文字是民族文化的血脈,是千萬世人的公共遺產,不容一世代一部分人專橫獨斷。”
一場漢字繁簡之爭由此掀起。期間,《聯合報》做過一次民意測驗,參與者中,贊成漢字簡化者7315人,反對者4807人。
正爭論膠着不下時,大陸率先推行漢字簡化,遂使這一問題政治化。如學者林安梧所言:
“因政治鬥爭的對方推行簡體,我們就倡導繁體,依哲學角度而言,我們是作為對立面的另一邊,居於‘客’位,淪為強勢‘主方’的奴隸,結果被逼得硬是要唱反調。”
此後,熱衷簡體字的蔣介石,也不再倡言漢字簡化。民間對漢字簡化問題的討論也沈寂了下去,畢竟沒有人希望自己被扣上“溝通匪幫”或“隔海唱和”的“紅帽子”。
直至1969年,才又由何應欽出面,再次提出“整理簡筆字案”。教育部門會同專家,訂立三點原則:
“當局應研究公佈常用字,不宜提倡簡筆字;積極研製標準字模,以劃一印刷體;致力研究中文打字機之改良,以求結構簡化,運用輕便。”
這意味着台灣當局最終決定繞過漢字簡化,通過技術革新與標準化,實現文字普及。

縱觀歷史,不管是1949年前的國共兩黨,還是此後的海峽兩岸,政府民間都有關於漢字簡化的支持者和反對者。不過,漢字的簡化是一種時代趨勢,簡化字不可避免越來越多地出現在台灣。2011年的一項調查顯示,簡體字書籍佔到了台灣新書的20%。這種狀況引起很多人的擔憂,以至時任“行政院長”吳敦義發表聲明稱“推廣正體字是‘行政院’一貫立場政策,也是傳承中華文化,未來不會改變。”
其實不僅漢字,任何語言文字為追求信息傳播效率,都有逐步簡化的趨勢。