香港浸大學生會會長妄言:爭取任內剔除普通話考試
【觀察者網綜合報道】日前,香港浸會大學學生“佔領”學校辦公室8小時,要求全面取消普通話畢業要求。事後,校方作出退讓,承諾可安排學生重考“豁免試”,並在23日與學生召開會議,討論及檢討普通話豁免試及其評分標準。會後,浸大學生會會長劉子頎表示,整個會議並沒有達成任何共識,並揚言爭取任內撤銷普通話作為畢業要求的規定。

會後,劉子頎接受媒體採訪 圖自港媒
據香港01新聞網23日報道,浸大校方23日中午1時與學生在校內方樹泉圖書館,展開了一場長達4個多小時的閉門會議。
劉子頎在會後向記者表示,整個會議只是校方與學生間純粹意見上的交流,並沒有達成任何共識,他會爭取任內撤銷普通話作為畢業要求的規定。
劉子頎還稱,對於學校未能提供有關豁免試合格評分標準的錄音,會上有學生不滿;也有學生對校方延遲公佈豁免試成績的做法進行駁斥,稱會“打亂學習計劃”。
據觀察者網此前報道,浸會大學一直將學生普通話課程及格作為畢業條件之一,但由於學生反對,又於去年推出普通話豁免考試,然而及格率僅三成。17日,數十名浸大學生便前往該校語文中心抗議,對老師大喊大叫甚至辱罵,妄圖要求校方全面取消普通話畢業要求。

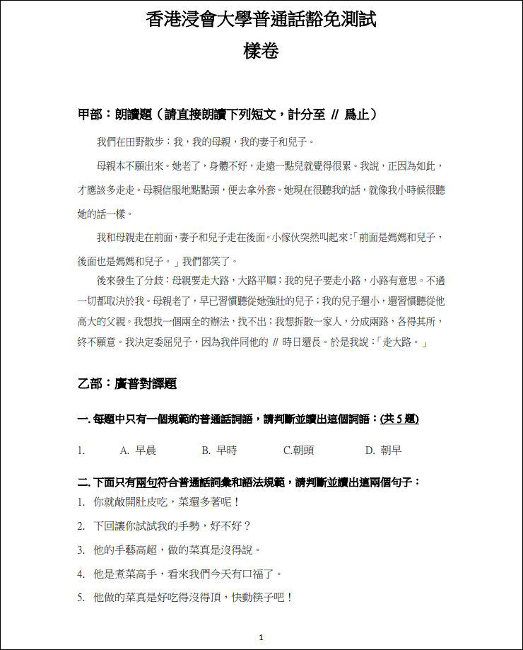
普通話豁免試樣卷
對於學生的抗議,校方在會上解釋,強制要求學生修讀普通話是因為普通話很可能成為新的國際語言,非常重要。
然而,這一説法卻遭到學生質疑。“急救也很重要,為什麼學校不要學生強制修讀,而非普通話不可?”劉子頎聲稱,出席會議的學生一直認為普通話課程並不令人討厭,問題在於校方強制以此作為畢業條件,有學生更將其形容為“制度暴力”。
此外,對於“佔領”語文中心行為,劉子頎在會後重申行動是源於學校忽視學生意見所致,建議學校應反思制度上究竟出現什麼問題。

劉子頎揚言學生會接下來會繼續就浸大學生兩文三語的特質,及非本地畢業生語文要求向校方提交資詢文件,並且持續向校方爭取豁免普通語畢業要求。

浸會大學校內橫幅 圖自港媒
另一方面,副校長周偉立説,校方將參考會議上學生的意見,在按照學校實際情況繼續跟進。他表示,現階段不會承諾是否對豁免試做出任何修改,或撤銷普通話畢業要求,但希望在下一次豁免試作出改善。“因為這些重大的教育政制,是要我們的教務會議中改動,我都有解釋給同學聽,我今天是不能承諾,會改或一定不改。”
被問到浸大文學院副院長羅秉翔也呼籲取消普通話畢業要求時,周偉立表示會聽取教職工和學生各方面意見。
事件回顧
1月17日,浸會大學數十名學生“佔領”該校語文中心,抗議將普通話及格作為畢業條件,並要求將其解除。其中,劉子頎甚至對老師爆粗口,大喊大叫。當天“佔領”長達8小時,直到與副校長周偉立討論後,學生才於晚上10點離去。
周偉立承諾可安排同學重考普通話“豁免試”,並答應本週與學生召開會議,討論及檢討普通話豁免試及其評分標準。

周偉立(中)與劉子頎(右一)
媒體之後又曝出,浸大一名高級講師陳士齊在語文中心門外“把風”,阻撓保安進入,被媒體譴責“枉為人師”。
20日,浸大校長錢大康回應,每逢見到學生不負責任的行為,都會感到心痛及難過,校方會按照既定程序,嚴肅跟進任何學生的粗劣行為。
隨後,劉子頎隨即通過媒體致歉。他聲稱當時只是”口誤”,並非刻意爆粗罵老師。
21日,錢大康向師生校友發電郵,稱絕不容忍語言暴力和侮辱他人的行為。
22日,有香港網友爆料,一名長期參與、策劃“港獨”、“反中反普”並參與此次“佔領”活動的浸大學生陳樂行,近期將會到廣東省中醫院實習一年時間。23日,他又改口稱從未參與“港獨”組織或舉辦“港獨”活動,為安全起見已返港。