無限極承認對虛假宣傳查處不力 推十條整改措施
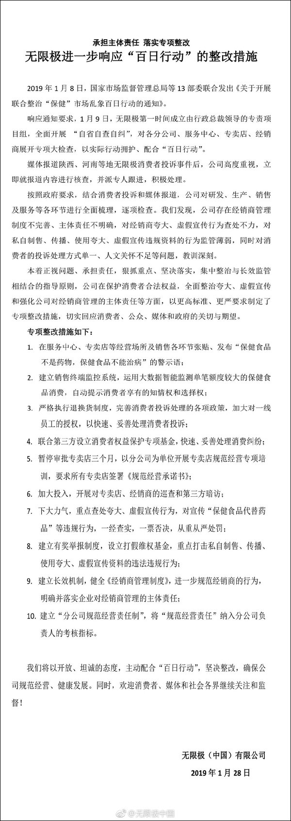
今天(28日)上午,無限極(中國)有限公司在官方微博@無限極中國 上發出10條專項整改措施。

措施中提及,將暫停審批專賣店三個月,以分公司為單位開展專賣店規範經營專項培訓,要求所有專賣店簽署《規範經營承諾書》;下大力氣,重點查處誇大、虛假宣傳行為,對宣傳“保健食品代替藥品”等違規行為,一經查實,一票否決,從重從嚴處罰等。

據新華社此前報道,針對“幼童疑因服用無限極產品致心肌損害”事件,西安市工商局責成工商雁塔分局對無限極陝西分公司是否涉嫌虛假宣傳進行立案調查;責成藍田縣市場監督管理局對事件中經銷商樊樂是否涉嫌虛假宣傳進行立案調查。目前,案件正在進一步調查中。陝西省市場監督管理局已緊急部署,要求陝西各地市區開展對無限極分支機構及關聯市場主體的核查、排查工作。
23日,無限極在廣州總部召開媒體溝通會。無限極(中國)有限公司副總裁薛守春介紹,針對收到的與產品相關的消費者投訴信息,無限極已主動將相關的20款產品分批次送往不同省市的第三方機構檢測。薛守春表示,檢測報告出來之後,無限極將及時向公眾通報。
25日晚,無限極再次發佈通報,稱截至1月24日19:00,公司從400熱線、分公司、媒體報道等渠道累計收到33宗與產品相關的消費者投訴,其中11宗已協商處理或已結案,其餘都在溝通處理中。